|
Groonga 3.0.9 Source Code Document
|

Go to the source code of this file.
Functions | |
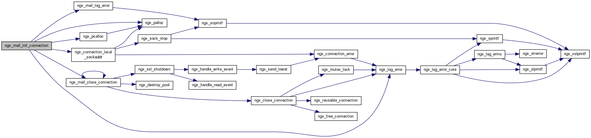
| void | ngx_mail_init_connection (ngx_connection_t *c) |
| ngx_int_t | ngx_mail_salt (ngx_mail_session_t *s, ngx_connection_t *c, ngx_mail_core_srv_conf_t *cscf) |
| ngx_int_t | ngx_mail_auth_plain (ngx_mail_session_t *s, ngx_connection_t *c, ngx_uint_t n) |
| ngx_int_t | ngx_mail_auth_login_username (ngx_mail_session_t *s, ngx_connection_t *c, ngx_uint_t n) |
| ngx_int_t | ngx_mail_auth_login_password (ngx_mail_session_t *s, ngx_connection_t *c) |
| ngx_int_t | ngx_mail_auth_cram_md5_salt (ngx_mail_session_t *s, ngx_connection_t *c, char *prefix, size_t len) |
| ngx_int_t | ngx_mail_auth_cram_md5 (ngx_mail_session_t *s, ngx_connection_t *c) |
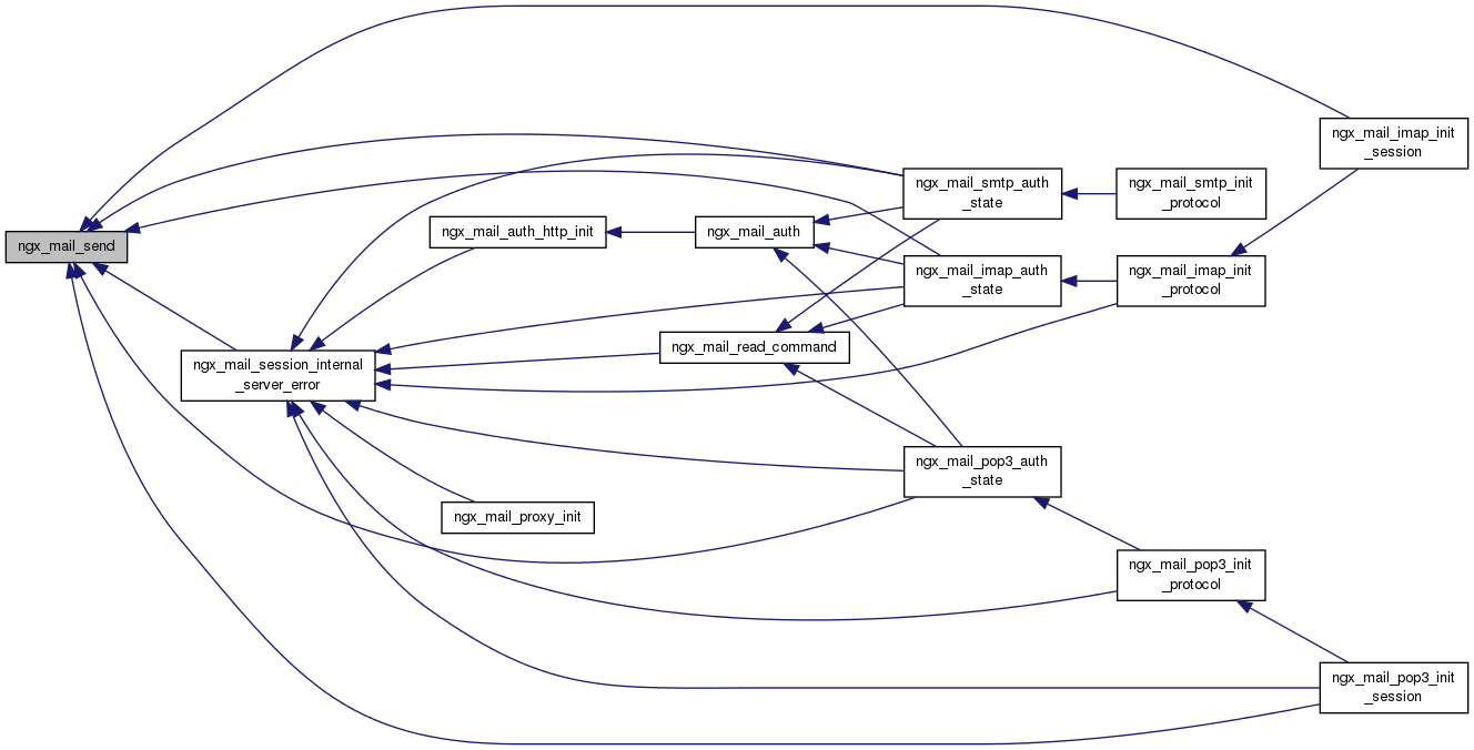
| void | ngx_mail_send (ngx_event_t *wev) |
| ngx_int_t | ngx_mail_read_command (ngx_mail_session_t *s, ngx_connection_t *c) |
| void | ngx_mail_auth (ngx_mail_session_t *s, ngx_connection_t *c) |
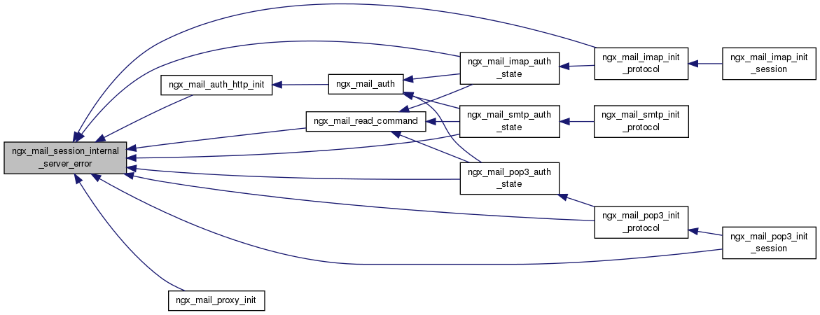
| void | ngx_mail_session_internal_server_error (ngx_mail_session_t *s) |
| void | ngx_mail_close_connection (ngx_connection_t *c) |
| u_char * | ngx_mail_log_error (ngx_log_t *log, u_char *buf, size_t len) |
| void ngx_mail_auth | ( | ngx_mail_session_t * | s, |
| ngx_connection_t * | c | ||
| ) |
Definition at line 661 of file ngx_mail_handler.c.


| ngx_int_t ngx_mail_auth_cram_md5 | ( | ngx_mail_session_t * | s, |
| ngx_connection_t * | c | ||
| ) |
Definition at line 485 of file ngx_mail_handler.c.


| ngx_int_t ngx_mail_auth_cram_md5_salt | ( | ngx_mail_session_t * | s, |
| ngx_connection_t * | c, | ||
| char * | prefix, | ||
| size_t | len | ||
| ) |
| ngx_int_t ngx_mail_auth_login_password | ( | ngx_mail_session_t * | s, |
| ngx_connection_t * | c | ||
| ) |
Definition at line 423 of file ngx_mail_handler.c.


| ngx_int_t ngx_mail_auth_login_username | ( | ngx_mail_session_t * | s, |
| ngx_connection_t * | c, | ||
| ngx_uint_t | n | ||
| ) |
Definition at line 394 of file ngx_mail_handler.c.


| ngx_int_t ngx_mail_auth_plain | ( | ngx_mail_session_t * | s, |
| ngx_connection_t * | c, | ||
| ngx_uint_t | n | ||
| ) |
Definition at line 335 of file ngx_mail_handler.c.


| void ngx_mail_close_connection | ( | ngx_connection_t * | c | ) |
Definition at line 693 of file ngx_mail_handler.c.


| void ngx_mail_init_connection | ( | ngx_connection_t * | c | ) |
| u_char* ngx_mail_log_error | ( | ngx_log_t * | log, |
| u_char * | buf, | ||
| size_t | len | ||
| ) |
Definition at line 726 of file ngx_mail_handler.c.


| ngx_int_t ngx_mail_read_command | ( | ngx_mail_session_t * | s, |
| ngx_connection_t * | c | ||
| ) |
Definition at line 599 of file ngx_mail_handler.c.


| ngx_int_t ngx_mail_salt | ( | ngx_mail_session_t * | s, |
| ngx_connection_t * | c, | ||
| ngx_mail_core_srv_conf_t * | cscf | ||
| ) |
Definition at line 292 of file ngx_mail_handler.c.


| void ngx_mail_send | ( | ngx_event_t * | wev | ) |
Definition at line 534 of file ngx_mail_handler.c.


| void ngx_mail_session_internal_server_error | ( | ngx_mail_session_t * | s | ) |
Definition at line 679 of file ngx_mail_handler.c.


1.8.1.2