|
Groonga 3.0.9 Source Code Document
|
#include <ngx_mail.h>

Definition at line 128 of file ngx_mail.h.
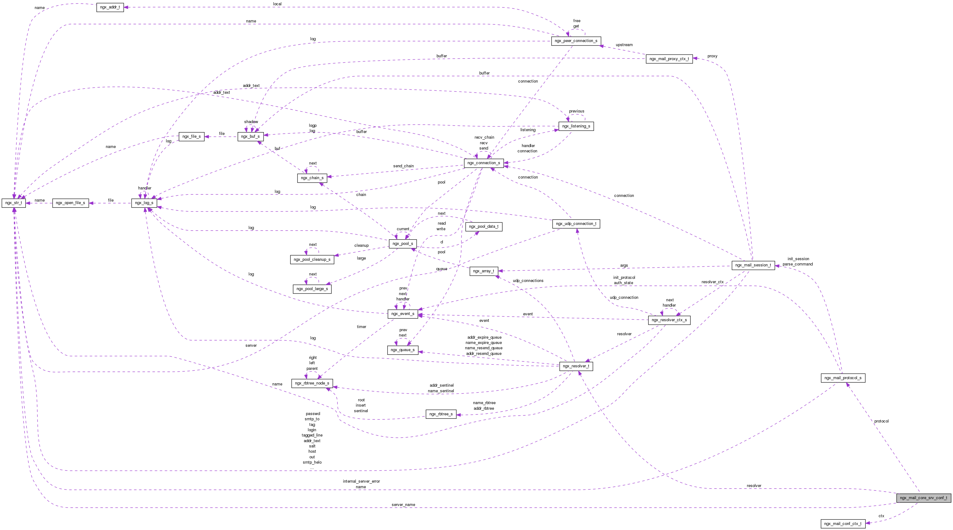
| ngx_mail_conf_ctx_t* ctx |
Definition at line 144 of file ngx_mail.h.
| u_char* file_name |
Definition at line 138 of file ngx_mail.h.
| ngx_int_t line |
Definition at line 139 of file ngx_mail.h.
| ngx_mail_protocol_t* protocol |
Definition at line 129 of file ngx_mail.h.
| ngx_resolver_t* resolver |
Definition at line 141 of file ngx_mail.h.
| ngx_msec_t resolver_timeout |
Definition at line 132 of file ngx_mail.h.
| ngx_str_t server_name |
Definition at line 136 of file ngx_mail.h.
| ngx_flag_t so_keepalive |
Definition at line 134 of file ngx_mail.h.
| ngx_msec_t timeout |
Definition at line 131 of file ngx_mail.h.
1.8.1.2