|
Groonga 3.0.9 Source Code Document
|
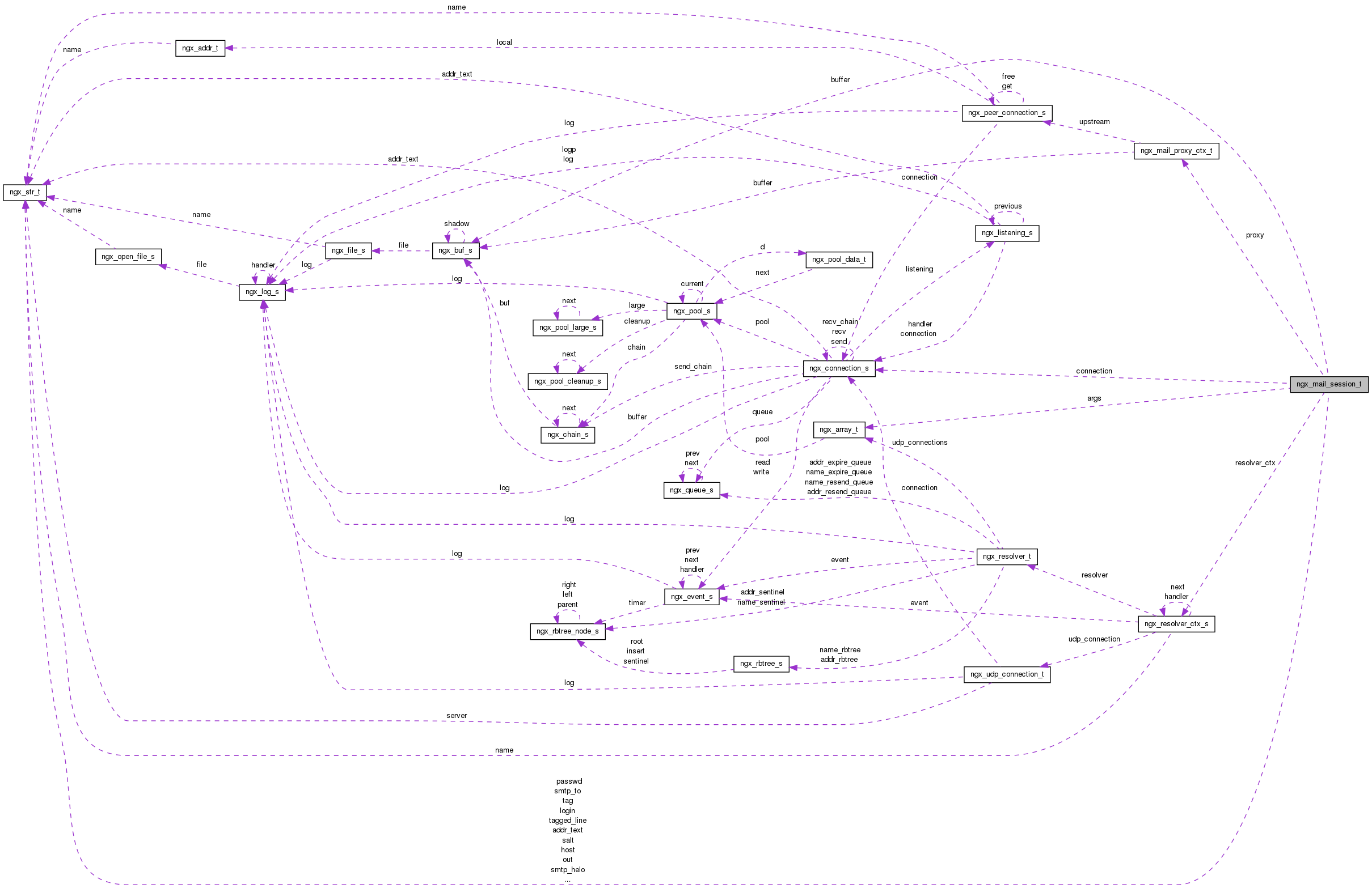
#include <ngx_mail.h>

Data Fields | |
| uint32_t | signature |
| ngx_connection_t * | connection |
| ngx_str_t | out |
| ngx_buf_t * | buffer |
| void ** | ctx |
| void ** | main_conf |
| void ** | srv_conf |
| ngx_resolver_ctx_t * | resolver_ctx |
| ngx_mail_proxy_ctx_t * | proxy |
| ngx_uint_t | mail_state |
| unsigned | protocol:3 |
| unsigned | blocked:1 |
| unsigned | quit:1 |
| unsigned | quoted:1 |
| unsigned | backslash:1 |
| unsigned | no_sync_literal:1 |
| unsigned | starttls:1 |
| unsigned | esmtp:1 |
| unsigned | auth_method:3 |
| unsigned | auth_wait:1 |
| ngx_str_t | login |
| ngx_str_t | passwd |
| ngx_str_t | salt |
| ngx_str_t | tag |
| ngx_str_t | tagged_line |
| ngx_str_t | text |
| ngx_str_t * | addr_text |
| ngx_str_t | host |
| ngx_str_t | smtp_helo |
| ngx_str_t | smtp_from |
| ngx_str_t | smtp_to |
| ngx_uint_t | command |
| ngx_array_t | args |
| ngx_uint_t | login_attempt |
| ngx_uint_t | state |
| u_char * | cmd_start |
| u_char * | arg_start |
| u_char * | arg_end |
| ngx_uint_t | literal_len |
Definition at line 194 of file ngx_mail.h.
| ngx_str_t* addr_text |
Definition at line 231 of file ngx_mail.h.
| u_char* arg_end |
Definition at line 247 of file ngx_mail.h.
| u_char* arg_start |
Definition at line 246 of file ngx_mail.h.
| ngx_array_t args |
Definition at line 238 of file ngx_mail.h.
| unsigned auth_method |
Definition at line 220 of file ngx_mail.h.
| unsigned auth_wait |
Definition at line 221 of file ngx_mail.h.
| unsigned backslash |
Definition at line 216 of file ngx_mail.h.
| unsigned blocked |
Definition at line 213 of file ngx_mail.h.
Definition at line 200 of file ngx_mail.h.
| u_char* cmd_start |
Definition at line 245 of file ngx_mail.h.
| ngx_uint_t command |
Definition at line 237 of file ngx_mail.h.
| ngx_connection_t* connection |
Definition at line 197 of file ngx_mail.h.
| void** ctx |
Definition at line 202 of file ngx_mail.h.
| unsigned esmtp |
Definition at line 219 of file ngx_mail.h.
| ngx_str_t host |
Definition at line 232 of file ngx_mail.h.
| ngx_uint_t literal_len |
Definition at line 248 of file ngx_mail.h.
| ngx_str_t login |
Definition at line 223 of file ngx_mail.h.
| ngx_uint_t login_attempt |
Definition at line 240 of file ngx_mail.h.
| ngx_uint_t mail_state |
Definition at line 210 of file ngx_mail.h.
| void** main_conf |
Definition at line 203 of file ngx_mail.h.
| unsigned no_sync_literal |
Definition at line 217 of file ngx_mail.h.
| ngx_str_t out |
Definition at line 199 of file ngx_mail.h.
| ngx_str_t passwd |
Definition at line 224 of file ngx_mail.h.
| unsigned protocol |
Definition at line 212 of file ngx_mail.h.
| ngx_mail_proxy_ctx_t* proxy |
Definition at line 208 of file ngx_mail.h.
| unsigned quit |
Definition at line 214 of file ngx_mail.h.
| unsigned quoted |
Definition at line 215 of file ngx_mail.h.
| ngx_resolver_ctx_t* resolver_ctx |
Definition at line 206 of file ngx_mail.h.
| ngx_str_t salt |
Definition at line 226 of file ngx_mail.h.
| uint32_t signature |
Definition at line 195 of file ngx_mail.h.
| ngx_str_t smtp_from |
Definition at line 234 of file ngx_mail.h.
| ngx_str_t smtp_helo |
Definition at line 233 of file ngx_mail.h.
| ngx_str_t smtp_to |
Definition at line 235 of file ngx_mail.h.
| void** srv_conf |
Definition at line 204 of file ngx_mail.h.
| unsigned starttls |
Definition at line 218 of file ngx_mail.h.
| ngx_uint_t state |
Definition at line 244 of file ngx_mail.h.
| ngx_str_t tag |
Definition at line 227 of file ngx_mail.h.
| ngx_str_t tagged_line |
Definition at line 228 of file ngx_mail.h.
| ngx_str_t text |
Definition at line 229 of file ngx_mail.h.
1.8.1.2