Groonga 3.0.9 Source Code Document
 All Data Structures Namespaces Files Functions Variables Typedefs Enumerations Enumerator Macros Pages
Data Structures | Macros | Typedefs | Enumerations | Functions
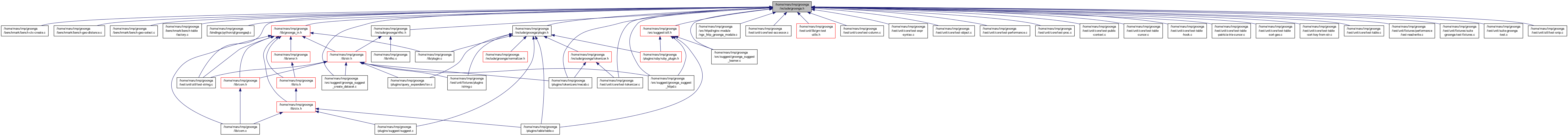
groonga.h File Reference
This graph shows which files directly or indirectly include this file:

Go to the source code of this file.

Data Structures

union  grn_user_data
struct  _grn_ctx
struct  _grn_section
struct  _grn_obj_header
struct  _grn_obj
struct  _grn_db_create_optarg
struct  grn_expr_var
struct  grn_posting
struct  _grn_table_sort_key
struct  _grn_table_group_result
struct  _grn_search_optarg
struct  grn_geo_point
struct  _grn_snip_mapping
struct  _grn_logger_info
struct  _grn_logger
struct  _grn_query_logger
struct  _grn_obj_format
struct  grn_str
struct  _grn_ctx_info
struct  _grn_table_delete_optarg
struct  _grn_pat_scan_hit

Macros

#define GRN_API
#define GRN_ID_NIL   (0x00)
#define GRN_ID_MAX   (0x3fffffff)
#define GRN_TRUE   (1)
#define GRN_FALSE   (0)
#define GRN_COMMAND_VERSION_MIN   GRN_COMMAND_VERSION_1
#define GRN_COMMAND_VERSION_STABLE   GRN_COMMAND_VERSION_1
#define GRN_COMMAND_VERSION_MAX   GRN_COMMAND_VERSION_2
#define GRN_QUERY_LOG_NONE   (0x00)
#define GRN_QUERY_LOG_COMMAND   (0x01<<0)
#define GRN_QUERY_LOG_RESULT_CODE   (0x01<<1)
#define GRN_QUERY_LOG_DESTINATION   (0x01<<2)
#define GRN_QUERY_LOG_CACHE   (0x01<<3)
#define GRN_QUERY_LOG_SIZE   (0x01<<4)
#define GRN_QUERY_LOG_SCORE   (0x01<<5)
#define GRN_QUERY_LOG_ALL
#define GRN_QUERY_LOG_DEFAULT   GRN_QUERY_LOG_ALL
#define GRN_CTX_MSGSIZE   (0x80)
#define GRN_CTX_FIN   (0xff)
#define GRN_CTX_USER_DATA(ctx)   (&((ctx)->user_data))
#define GRN_CTX_USE_QL   (0x03)
#define GRN_CTX_BATCH_MODE   (0x04)
#define GRN_CTX_PER_DB   (0x08)
#define GRN_CTX_GET_ENCODING(ctx)   ((ctx)->encoding)
#define GRN_CTX_SET_ENCODING(ctx, enc)   ((ctx)->encoding = (enc == GRN_ENC_DEFAULT) ? grn_get_default_encoding() : enc)
#define GRN_CACHE_DEFAULT_MAX_N_ENTRIES   100
#define GRN_OBJ_TABLE_TYPE_MASK   (0x07)
#define GRN_OBJ_TABLE_HASH_KEY   (0x00)
#define GRN_OBJ_TABLE_PAT_KEY   (0x01)
#define GRN_OBJ_TABLE_DAT_KEY   (0x02)
#define GRN_OBJ_TABLE_NO_KEY   (0x03)
#define GRN_OBJ_KEY_MASK   (0x07<<3)
#define GRN_OBJ_KEY_UINT   (0x00<<3)
#define GRN_OBJ_KEY_INT   (0x01<<3)
#define GRN_OBJ_KEY_FLOAT   (0x02<<3)
#define GRN_OBJ_KEY_GEO_POINT   (0x03<<3)
#define GRN_OBJ_KEY_WITH_SIS   (0x01<<6)
#define GRN_OBJ_KEY_NORMALIZE   (0x01<<7)
#define GRN_OBJ_COLUMN_TYPE_MASK   (0x07)
#define GRN_OBJ_COLUMN_SCALAR   (0x00)
#define GRN_OBJ_COLUMN_VECTOR   (0x01)
#define GRN_OBJ_COLUMN_INDEX   (0x02)
#define GRN_OBJ_COMPRESS_MASK   (0x07<<4)
#define GRN_OBJ_COMPRESS_NONE   (0x00<<4)
#define GRN_OBJ_COMPRESS_ZLIB   (0x01<<4)
#define GRN_OBJ_COMPRESS_LZO   (0x02<<4)
#define GRN_OBJ_WITH_SECTION   (0x01<<7)
#define GRN_OBJ_WITH_WEIGHT   (0x01<<8)
#define GRN_OBJ_WITH_POSITION   (0x01<<9)
#define GRN_OBJ_RING_BUFFER   (0x01<<10)
#define GRN_OBJ_UNIT_MASK   (0x0f<<8)
#define GRN_OBJ_UNIT_DOCUMENT_NONE   (0x00<<8)
#define GRN_OBJ_UNIT_DOCUMENT_SECTION   (0x01<<8)
#define GRN_OBJ_UNIT_DOCUMENT_POSITION   (0x02<<8)
#define GRN_OBJ_UNIT_SECTION_NONE   (0x03<<8)
#define GRN_OBJ_UNIT_SECTION_POSITION   (0x04<<8)
#define GRN_OBJ_UNIT_POSITION_NONE   (0x05<<8)
#define GRN_OBJ_UNIT_USERDEF_DOCUMENT   (0x06<<8)
#define GRN_OBJ_UNIT_USERDEF_SECTION   (0x07<<8)
#define GRN_OBJ_UNIT_USERDEF_POSITION   (0x08<<8)
#define GRN_OBJ_NO_SUBREC   (0x00<<13)
#define GRN_OBJ_WITH_SUBREC   (0x01<<13)
#define GRN_OBJ_KEY_VAR_SIZE   (0x01<<14)
#define GRN_OBJ_TEMPORARY   (0x00<<15)
#define GRN_OBJ_PERSISTENT   (0x01<<15)
#define GRN_VOID   (0x00)
#define GRN_BULK   (0x02)
#define GRN_PTR   (0x03)
#define GRN_UVECTOR   (0x04) /* vector of grn_id */
#define GRN_PVECTOR   (0x05) /* vector of grn_obj* */
#define GRN_VECTOR   (0x06) /* vector of arbitrary data */
#define GRN_MSG   (0x07)
#define GRN_QUERY   (0x08)
#define GRN_ACCESSOR   (0x09)
#define GRN_SNIP   (0x0b)
#define GRN_PATSNIP   (0x0c)
#define GRN_STRING   (0x0d)
#define GRN_CURSOR_TABLE_HASH_KEY   (0x10)
#define GRN_CURSOR_TABLE_PAT_KEY   (0x11)
#define GRN_CURSOR_TABLE_DAT_KEY   (0x12)
#define GRN_CURSOR_TABLE_NO_KEY   (0x13)
#define GRN_CURSOR_COLUMN_INDEX   (0x18)
#define GRN_CURSOR_COLUMN_GEO_INDEX   (0x1a)
#define GRN_TYPE   (0x20)
#define GRN_PROC   (0x21)
#define GRN_EXPR   (0x22)
#define GRN_TABLE_HASH_KEY   (0x30)
#define GRN_TABLE_PAT_KEY   (0x31)
#define GRN_TABLE_DAT_KEY   (0x32)
#define GRN_TABLE_NO_KEY   (0x33)
#define GRN_DB   (0x37)
#define GRN_COLUMN_FIX_SIZE   (0x40)
#define GRN_COLUMN_VAR_SIZE   (0x41)
#define GRN_COLUMN_INDEX   (0x48)
#define GRN_OBJ_REFER   (0x01<<0)
#define GRN_OBJ_OUTPLACE   (0x01<<1)
#define GRN_OBJ_INIT(obj, obj_type, obj_flags, obj_domain)
#define GRN_OBJ_FIN(ctx, obj)   (grn_obj_close((ctx), (obj)))
#define GRN_DB_OPEN_OR_CREATE(ctx, path, optarg, db)   (((db) = grn_db_open((ctx), (path))) || (db = grn_db_create((ctx), (path), (optarg))))
#define GRN_TABLE_MAX_KEY_SIZE   (0x1000)
#define GRN_TABLE_OPEN_OR_CREATE(ctx, name, name_size, path, flags, key_type, value_type, table)
#define GRN_CURSOR_ASCENDING   (0x00<<0)
#define GRN_CURSOR_DESCENDING   (0x01<<0)
#define GRN_CURSOR_GE   (0x00<<1)
#define GRN_CURSOR_GT   (0x01<<1)
#define GRN_CURSOR_LE   (0x00<<2)
#define GRN_CURSOR_LT   (0x01<<2)
#define GRN_CURSOR_BY_KEY   (0x00<<3)
#define GRN_CURSOR_BY_ID   (0x01<<3)
#define GRN_CURSOR_PREFIX   (0x01<<4)
#define GRN_CURSOR_SIZE_BY_BIT   (0x01<<5)
#define GRN_CURSOR_RK   (0x01<<6)
#define GRN_TABLE_EACH(ctx, table, head, tail, id, key, key_size, value, block)
#define GRN_TABLE_SORT_ASC   (0x00<<0)
#define GRN_TABLE_SORT_DESC   (0x01<<0)
#define GRN_TABLE_GROUP_CALC_COUNT   (0x01<<3)
#define GRN_TABLE_GROUP_CALC_MAX   (0x01<<4)
#define GRN_TABLE_GROUP_CALC_MIN   (0x01<<5)
#define GRN_TABLE_GROUP_CALC_SUM   (0x01<<6)
#define GRN_TABLE_GROUP_CALC_AVG   (0x01<<7)
#define GRN_OP_BUT   GRN_OP_AND_NOT
#define GRN_COLUMN_OPEN_OR_CREATE(ctx, table, name, name_size, path, flags, type, column)
#define GRN_COLUMN_EACH(ctx, column, id, value, block)
#define GRN_OBJ_SET_MASK   (0x07)
#define GRN_OBJ_SET   (0x01)
#define GRN_OBJ_INCR   (0x02)
#define GRN_OBJ_DECR   (0x03)
#define GRN_OBJ_APPEND   (0x04)
#define GRN_OBJ_PREPEND   (0x05)
#define GRN_OBJ_GET   (0x01<<4)
#define GRN_OBJ_COMPARE   (0x01<<5)
#define GRN_OBJ_LOCK   (0x01<<6)
#define GRN_OBJ_UNLOCK   (0x01<<7)
#define GRN_OBJ_GET_DOMAIN(obj)   ((obj)->header.type == GRN_TABLE_NO_KEY ? GRN_ID_NIL : (obj)->header.domain)
#define GRN_QUERY_AND   '+'
#define GRN_QUERY_AND_NOT   '-'
#define GRN_QUERY_ADJ_INC   '>'
#define GRN_QUERY_ADJ_DEC   '<'
#define GRN_QUERY_ADJ_NEG   '~'
#define GRN_QUERY_PREFIX   '*'
#define GRN_QUERY_PARENL   '('
#define GRN_QUERY_PARENR   ')'
#define GRN_QUERY_QUOTEL   '"'
#define GRN_QUERY_QUOTER   '"'
#define GRN_QUERY_ESCAPE   '\\'
#define GRN_QUERY_COLUMN   ':'
#define GRN_SNIP_NORMALIZE   (0x01<<0)
#define GRN_SNIP_COPY_TAG   (0x01<<1)
#define GRN_SNIP_SKIP_LEADING_SPACES   (0x01<<2)
#define GRN_SNIP_MAPPING_HTML_ESCAPE   ((grn_snip_mapping *)-1)
#define GRN_LOG_TIME   (0x01<<0)
#define GRN_LOG_TITLE   (0x01<<1)
#define GRN_LOG_MESSAGE   (0x01<<2)
#define GRN_LOG_LOCATION   (0x01<<3)
#define GRN_ATTRIBUTE_PRINTF(fmt_pos)
#define GRN_LOG_DEFAULT_LEVEL   GRN_LOG_NOTICE
#define GRN_LOG(ctx, level,...)
#define GRN_QUERY_LOG(ctx, flag, mark, format,...)
#define GRN_BULK_BUFSIZE   (sizeof(grn_obj) - sizeof(grn_obj_header))
#define GRN_BULK_OUTP(bulk)   ((bulk)->header.impl_flags & GRN_OBJ_OUTPLACE)
#define GRN_BULK_REWIND(bulk)
#define GRN_BULK_WSIZE(bulk)
#define GRN_BULK_REST(bulk)
#define GRN_BULK_VSIZE(bulk)
#define GRN_BULK_EMPTYP(bulk)
#define GRN_BULK_HEAD(bulk)
#define GRN_BULK_CURR(bulk)
#define GRN_BULK_TAIL(bulk)
#define GRN_OBJ_FORMAT_WITH_COLUMN_NAMES   (0x01<<0)
#define GRN_OBJ_FORMAT_ASARRAY   (0x01<<3)
#define GRN_OBJ_FORMAT_INIT(format, format_nhits, format_offset, format_limit, format_hits_offset)
#define GRN_OBJ_FORMAT_FIN(ctx, format)
#define GRN_OBJ_DO_SHALLOW_COPY   (GRN_OBJ_REFER|GRN_OBJ_OUTPLACE)
#define GRN_OBJ_VECTOR   (0x01<<7)
#define GRN_OBJ_MUTABLE(obj)   ((obj) && (obj)->header.type <= GRN_VECTOR)
#define GRN_VALUE_FIX_SIZE_INIT(obj, flags, domain)
#define GRN_VALUE_VAR_SIZE_INIT(obj, flags, domain)
#define GRN_VOID_INIT(obj)   GRN_OBJ_INIT((obj), GRN_VOID, 0, GRN_DB_VOID)
#define GRN_TEXT_INIT(obj, flags)   GRN_VALUE_VAR_SIZE_INIT(obj, flags, GRN_DB_TEXT)
#define GRN_SHORT_TEXT_INIT(obj, flags)   GRN_VALUE_VAR_SIZE_INIT(obj, flags, GRN_DB_SHORT_TEXT)
#define GRN_LONG_TEXT_INIT(obj, flags)   GRN_VALUE_VAR_SIZE_INIT(obj, flags, GRN_DB_LONG_TEXT)
#define GRN_TEXT_SET_REF(obj, str, len)
#define GRN_TEXT_SET(ctx, obj, str, len)
#define GRN_TEXT_PUT(ctx, obj, str, len)   grn_bulk_write((ctx), (obj), (const char *)(str), (unsigned int)(len))
#define GRN_TEXT_PUTC(ctx, obj, c)
#define GRN_TEXT_PUTS(ctx, obj, str)   GRN_TEXT_PUT((ctx), (obj), (str), strlen(str))
#define GRN_TEXT_SETS(ctx, obj, str)   GRN_TEXT_SET((ctx), (obj), (str), strlen(str))
#define GRN_TEXT_VALUE(obj)   GRN_BULK_HEAD(obj)
#define GRN_TEXT_LEN(obj)   GRN_BULK_VSIZE(obj)
#define GRN_BOOL_INIT(obj, flags)   GRN_VALUE_FIX_SIZE_INIT(obj, flags, GRN_DB_BOOL)
#define GRN_INT8_INIT(obj, flags)   GRN_VALUE_FIX_SIZE_INIT(obj, flags, GRN_DB_INT8)
#define GRN_UINT8_INIT(obj, flags)   GRN_VALUE_FIX_SIZE_INIT(obj, flags, GRN_DB_UINT8)
#define GRN_INT16_INIT(obj, flags)   GRN_VALUE_FIX_SIZE_INIT(obj, flags, GRN_DB_INT16)
#define GRN_UINT16_INIT(obj, flags)   GRN_VALUE_FIX_SIZE_INIT(obj, flags, GRN_DB_UINT16)
#define GRN_INT32_INIT(obj, flags)   GRN_VALUE_FIX_SIZE_INIT(obj, flags, GRN_DB_INT32)
#define GRN_UINT32_INIT(obj, flags)   GRN_VALUE_FIX_SIZE_INIT(obj, flags, GRN_DB_UINT32)
#define GRN_INT64_INIT(obj, flags)   GRN_VALUE_FIX_SIZE_INIT(obj, flags, GRN_DB_INT64)
#define GRN_UINT64_INIT(obj, flags)   GRN_VALUE_FIX_SIZE_INIT(obj, flags, GRN_DB_UINT64)
#define GRN_FLOAT_INIT(obj, flags)   GRN_VALUE_FIX_SIZE_INIT(obj, flags, GRN_DB_FLOAT)
#define GRN_TIME_INIT(obj, flags)   GRN_VALUE_FIX_SIZE_INIT(obj, flags, GRN_DB_TIME)
#define GRN_RECORD_INIT   GRN_VALUE_FIX_SIZE_INIT
#define GRN_PTR_INIT(obj, flags, domain)
#define GRN_TOKYO_GEO_POINT_INIT(obj, flags)   GRN_VALUE_FIX_SIZE_INIT(obj, flags, GRN_DB_TOKYO_GEO_POINT)
#define GRN_WGS84_GEO_POINT_INIT(obj, flags)   GRN_VALUE_FIX_SIZE_INIT(obj, flags, GRN_DB_WGS84_GEO_POINT)
#define GRN_BOOL_SET(ctx, obj, val)
#define GRN_INT8_SET(ctx, obj, val)
#define GRN_UINT8_SET(ctx, obj, val)
#define GRN_INT16_SET(ctx, obj, val)
#define GRN_UINT16_SET(ctx, obj, val)
#define GRN_INT32_SET(ctx, obj, val)
#define GRN_UINT32_SET(ctx, obj, val)
#define GRN_INT64_SET(ctx, obj, val)
#define GRN_UINT64_SET(ctx, obj, val)
#define GRN_FLOAT_SET(ctx, obj, val)
#define GRN_TIME_SET   GRN_INT64_SET
#define GRN_RECORD_SET(ctx, obj, val)
#define GRN_PTR_SET(ctx, obj, val)
#define GRN_GEO_DEGREE2MSEC(degree)   ((int)((degree) * 3600 * 1000 + ((degree) > 0 ? 0.5 : -0.5)))
#define GRN_GEO_MSEC2DEGREE(msec)   ((((int)(msec)) / 3600.0) * 0.001)
#define GRN_GEO_POINT_SET(ctx, obj, _latitude, _longitude)
#define GRN_BOOL_SET_AT(ctx, obj, offset, val)
#define GRN_INT8_SET_AT(ctx, obj, offset, val)
#define GRN_UINT8_SET_AT(ctx, obj, offset, val)
#define GRN_INT16_SET_AT(ctx, obj, offset, val)
#define GRN_UINT16_SET_AT(ctx, obj, offset, val)
#define GRN_INT32_SET_AT(ctx, obj, offset, val)
#define GRN_UINT32_SET_AT(ctx, obj, offset, val)
#define GRN_INT64_SET_AT(ctx, obj, offset, val)
#define GRN_UINT64_SET_AT(ctx, obj, offset, val)
#define GRN_FLOAT_SET_AT(ctx, obj, offset, val)
#define GRN_TIME_SET_AT   GRN_INT64_SET_AT
#define GRN_RECORD_SET_AT(ctx, obj, offset, val)
#define GRN_PTR_SET_AT(ctx, obj, offset, val)
#define GRN_TIME_USEC_PER_SEC   1000000
#define GRN_TIME_PACK(sec, usec)   ((long long int)(sec) * GRN_TIME_USEC_PER_SEC + (usec))
#define GRN_TIME_UNPACK(time_value, sec, usec)
#define GRN_TIME_NOW(ctx, obj)   (grn_time_now((ctx), (obj)))
#define GRN_BOOL_VALUE(obj)   (*((unsigned char *)GRN_BULK_HEAD(obj)))
#define GRN_INT8_VALUE(obj)   (*((signed char *)GRN_BULK_HEAD(obj)))
#define GRN_UINT8_VALUE(obj)   (*((unsigned char *)GRN_BULK_HEAD(obj)))
#define GRN_INT16_VALUE(obj)   (*((signed short *)GRN_BULK_HEAD(obj)))
#define GRN_UINT16_VALUE(obj)   (*((unsigned short *)GRN_BULK_HEAD(obj)))
#define GRN_INT32_VALUE(obj)   (*((int *)GRN_BULK_HEAD(obj)))
#define GRN_UINT32_VALUE(obj)   (*((unsigned int *)GRN_BULK_HEAD(obj)))
#define GRN_INT64_VALUE(obj)   (*((long long int *)GRN_BULK_HEAD(obj)))
#define GRN_UINT64_VALUE(obj)   (*((long long unsigned int *)GRN_BULK_HEAD(obj)))
#define GRN_FLOAT_VALUE(obj)   (*((double *)GRN_BULK_HEAD(obj)))
#define GRN_TIME_VALUE   GRN_INT64_VALUE
#define GRN_RECORD_VALUE(obj)   (*((grn_id *)GRN_BULK_HEAD(obj)))
#define GRN_PTR_VALUE(obj)   (*((grn_obj **)GRN_BULK_HEAD(obj)))
#define GRN_GEO_POINT_VALUE(obj, _latitude, _longitude)
#define GRN_BOOL_VALUE_AT(obj, offset)   (((unsigned char *)GRN_BULK_HEAD(obj))[offset])
#define GRN_INT8_VALUE_AT(obj, offset)   (((signed char *)GRN_BULK_HEAD(obj))[offset])
#define GRN_UINT8_VALUE_AT(obj, offset)   (((unsigned char *)GRN_BULK_HEAD(obj))[offset])
#define GRN_INT16_VALUE_AT(obj, offset)   (((signed short *)GRN_BULK_HEAD(obj))[offset])
#define GRN_UINT16_VALUE_AT(obj, offset)   (((unsigned short *)GRN_BULK_HEAD(obj))[offset])
#define GRN_INT32_VALUE_AT(obj, offset)   (((int *)GRN_BULK_HEAD(obj))[offset])
#define GRN_UINT32_VALUE_AT(obj, offset)   (((unsigned int *)GRN_BULK_HEAD(obj))[offset])
#define GRN_INT64_VALUE_AT(obj, offset)   (((long long int *)GRN_BULK_HEAD(obj))[offset])
#define GRN_UINT64_VALUE_AT(obj, offset)   (((long long unsigned int *)GRN_BULK_HEAD(obj))[offset])
#define GRN_FLOAT_VALUE_AT(obj, offset)   (((double *)GRN_BULK_HEAD(obj))[offset])
#define GRN_TIME_VALUE_AT   GRN_INT64_VALUE_AT
#define GRN_RECORD_VALUE_AT(obj, offset)   (((grn_id *)GRN_BULK_HEAD(obj))[offset])
#define GRN_PTR_VALUE_AT(obj, offset)   (((grn_obj **)GRN_BULK_HEAD(obj))[offset])
#define GRN_BOOL_PUT(ctx, obj, val)
#define GRN_INT8_PUT(ctx, obj, val)
#define GRN_UINT8_PUT(ctx, obj, val)
#define GRN_INT16_PUT(ctx, obj, val)
#define GRN_UINT16_PUT(ctx, obj, val)
#define GRN_INT32_PUT(ctx, obj, val)
#define GRN_UINT32_PUT(ctx, obj, val)
#define GRN_INT64_PUT(ctx, obj, val)
#define GRN_UINT64_PUT(ctx, obj, val)
#define GRN_FLOAT_PUT(ctx, obj, val)
#define GRN_TIME_PUT   GRN_INT64_PUT
#define GRN_RECORD_PUT(ctx, obj, val)
#define GRN_PTR_PUT(ctx, obj, val)
#define GRN_STR_REMOVEBLANK   (0x01<<0)
#define GRN_STR_WITH_CTYPES   (0x01<<1)
#define GRN_STR_WITH_CHECKS   (0x01<<2)
#define GRN_STR_NORMALIZE   GRN_OBJ_KEY_NORMALIZE
#define GRN_STRING_REMOVE_BLANK   (0x01<<0)
#define GRN_STRING_WITH_TYPES   (0x01<<1)
#define GRN_STRING_WITH_CHECKS   (0x01<<2)
#define GRN_STRING_REMOVE_TOKENIZED_DELIMITER   (0x01<<3)
#define GRN_NORMALIZER_AUTO   ((grn_obj *)1)
#define GRN_CHAR_BLANK   0x80
#define GRN_CHAR_IS_BLANK(c)   ((c) & (GRN_CHAR_BLANK))
#define GRN_CHAR_TYPE(c)   ((c) & 0x7f)
#define GRN_EXPR_CREATE_FOR_QUERY(ctx, table, expr, var)
#define GRN_EXPR_SYNTAX_QUERY   (0x00)
#define GRN_EXPR_SYNTAX_SCRIPT   (0x01)
#define GRN_EXPR_SYNTAX_OUTPUT_COLUMNS   (0x20)
#define GRN_EXPR_ALLOW_PRAGMA   (0x02)
#define GRN_EXPR_ALLOW_COLUMN   (0x04)
#define GRN_EXPR_ALLOW_UPDATE   (0x08)
#define GRN_EXPR_ALLOW_LEADING_NOT   (0x10)
#define GRN_CTX_MORE   (0x01<<0)
#define GRN_CTX_TAIL   (0x01<<1)
#define GRN_CTX_HEAD   (0x01<<2)
#define GRN_CTX_QUIET   (0x01<<3)
#define GRN_CTX_QUIT   (0x01<<4)
#define GRN_HASH_EACH(ctx, hash, id, key, key_size, value, block)
#define GRN_ARRAY_EACH(ctx, array, head, tail, id, value, block)
#define GRN_PAT_EACH(ctx, pat, id, key, key_size, value, block)
#define GRN_DAT_EACH(ctx, dat, id, key, key_size, block)

Typedefs

typedef unsigned int grn_id
typedef unsigned char grn_bool
typedef struct _grn_obj grn_obj
typedef struct _grn_ctx grn_ctx
typedef grn_objgrn_proc_func (grn_ctx *ctx, int nargs, grn_obj **args, grn_user_data *user_data)
typedef struct _grn_cache grn_cache
typedef unsigned short int grn_obj_flags
typedef struct _grn_section grn_section
typedef struct _grn_obj_header grn_obj_header
typedef struct
_grn_db_create_optarg 
grn_db_create_optarg
typedef grn_rc(* grn_plugin_func )(grn_ctx *ctx)
typedef grn_obj grn_table_cursor
typedef struct _grn_table_sort_key grn_table_sort_key
typedef unsigned char grn_table_sort_flags
typedef struct
_grn_table_group_result 
grn_table_group_result
typedef unsigned int grn_table_group_flags
typedef struct _grn_search_optarg grn_search_optarg
typedef struct _grn_snip grn_snip
typedef struct _grn_snip_mapping grn_snip_mapping
typedef struct _grn_logger_info grn_logger_info
typedef struct _grn_logger grn_logger
typedef struct _grn_query_logger grn_query_logger
typedef struct _grn_obj_format grn_obj_format
typedef unsigned int grn_expr_flags
typedef struct _grn_ctx_info grn_ctx_info
typedef struct _grn_hash grn_hash
typedef struct _grn_hash_cursor grn_hash_cursor
typedef struct
_grn_table_delete_optarg 
grn_table_delete_optarg
typedef struct _grn_array grn_array
typedef struct _grn_array_cursor grn_array_cursor
typedef struct _grn_pat grn_pat
typedef struct _grn_pat_cursor grn_pat_cursor
typedef struct _grn_pat_scan_hit grn_pat_scan_hit
typedef struct _grn_dat grn_dat
typedef struct _grn_dat_cursor grn_dat_cursor
typedef struct _grn_ii grn_ii
typedef struct _grn_ii_buffer grn_ii_buffer

Enumerations

enum  grn_rc {
  GRN_SUCCESS = 0, GRN_END_OF_DATA = 1, GRN_UNKNOWN_ERROR = -1, GRN_OPERATION_NOT_PERMITTED = -2,
  GRN_NO_SUCH_FILE_OR_DIRECTORY = -3, GRN_NO_SUCH_PROCESS = -4, GRN_INTERRUPTED_FUNCTION_CALL = -5, GRN_INPUT_OUTPUT_ERROR = -6,
  GRN_NO_SUCH_DEVICE_OR_ADDRESS = -7, GRN_ARG_LIST_TOO_LONG = -8, GRN_EXEC_FORMAT_ERROR = -9, GRN_BAD_FILE_DESCRIPTOR = -10,
  GRN_NO_CHILD_PROCESSES = -11, GRN_RESOURCE_TEMPORARILY_UNAVAILABLE = -12, GRN_NOT_ENOUGH_SPACE = -13, GRN_PERMISSION_DENIED = -14,
  GRN_BAD_ADDRESS = -15, GRN_RESOURCE_BUSY = -16, GRN_FILE_EXISTS = -17, GRN_IMPROPER_LINK = -18,
  GRN_NO_SUCH_DEVICE = -19, GRN_NOT_A_DIRECTORY = -20, GRN_IS_A_DIRECTORY = -21, GRN_INVALID_ARGUMENT = -22,
  GRN_TOO_MANY_OPEN_FILES_IN_SYSTEM = -23, GRN_TOO_MANY_OPEN_FILES = -24, GRN_INAPPROPRIATE_I_O_CONTROL_OPERATION = -25, GRN_FILE_TOO_LARGE = -26,
  GRN_NO_SPACE_LEFT_ON_DEVICE = -27, GRN_INVALID_SEEK = -28, GRN_READ_ONLY_FILE_SYSTEM = -29, GRN_TOO_MANY_LINKS = -30,
  GRN_BROKEN_PIPE = -31, GRN_DOMAIN_ERROR = -32, GRN_RESULT_TOO_LARGE = -33, GRN_RESOURCE_DEADLOCK_AVOIDED = -34,
  GRN_NO_MEMORY_AVAILABLE = -35, GRN_FILENAME_TOO_LONG = -36, GRN_NO_LOCKS_AVAILABLE = -37, GRN_FUNCTION_NOT_IMPLEMENTED = -38,
  GRN_DIRECTORY_NOT_EMPTY = -39, GRN_ILLEGAL_BYTE_SEQUENCE = -40, GRN_SOCKET_NOT_INITIALIZED = -41, GRN_OPERATION_WOULD_BLOCK = -42,
  GRN_ADDRESS_IS_NOT_AVAILABLE = -43, GRN_NETWORK_IS_DOWN = -44, GRN_NO_BUFFER = -45, GRN_SOCKET_IS_ALREADY_CONNECTED = -46,
  GRN_SOCKET_IS_NOT_CONNECTED = -47, GRN_SOCKET_IS_ALREADY_SHUTDOWNED = -48, GRN_OPERATION_TIMEOUT = -49, GRN_CONNECTION_REFUSED = -50,
  GRN_RANGE_ERROR = -51, GRN_TOKENIZER_ERROR = -52, GRN_FILE_CORRUPT = -53, GRN_INVALID_FORMAT = -54,
  GRN_OBJECT_CORRUPT = -55, GRN_TOO_MANY_SYMBOLIC_LINKS = -56, GRN_NOT_SOCKET = -57, GRN_OPERATION_NOT_SUPPORTED = -58,
  GRN_ADDRESS_IS_IN_USE = -59, GRN_ZLIB_ERROR = -60, GRN_LZO_ERROR = -61, GRN_STACK_OVER_FLOW = -62,
  GRN_SYNTAX_ERROR = -63, GRN_RETRY_MAX = -64, GRN_INCOMPATIBLE_FILE_FORMAT = -65, GRN_UPDATE_NOT_ALLOWED = -66,
  GRN_TOO_SMALL_OFFSET = -67, GRN_TOO_LARGE_OFFSET = -68, GRN_TOO_SMALL_LIMIT = -69, GRN_CAS_ERROR = -70,
  GRN_UNSUPPORTED_COMMAND_VERSION = -71, GRN_NORMALIZER_ERROR = -72
}
enum  grn_encoding {
  GRN_ENC_DEFAULT = 0, GRN_ENC_NONE, GRN_ENC_EUC_JP, GRN_ENC_UTF8,
  GRN_ENC_SJIS, GRN_ENC_LATIN1, GRN_ENC_KOI8R
}
enum  grn_command_version { GRN_COMMAND_VERSION_DEFAULT = 0, GRN_COMMAND_VERSION_1, GRN_COMMAND_VERSION_2 }
enum  grn_log_level {
  GRN_LOG_NONE = 0, GRN_LOG_EMERG, GRN_LOG_ALERT, GRN_LOG_CRIT,
  GRN_LOG_ERROR, GRN_LOG_WARNING, GRN_LOG_NOTICE, GRN_LOG_INFO,
  GRN_LOG_DEBUG, GRN_LOG_DUMP
}
enum  grn_content_type {
  GRN_CONTENT_NONE = 0, GRN_CONTENT_TSV, GRN_CONTENT_JSON, GRN_CONTENT_XML,
  GRN_CONTENT_MSGPACK
}
enum  grn_builtin_type {
  GRN_DB_VOID = 0, GRN_DB_DB, GRN_DB_OBJECT, GRN_DB_BOOL,
  GRN_DB_INT8, GRN_DB_UINT8, GRN_DB_INT16, GRN_DB_UINT16,
  GRN_DB_INT32, GRN_DB_UINT32, GRN_DB_INT64, GRN_DB_UINT64,
  GRN_DB_FLOAT, GRN_DB_TIME, GRN_DB_SHORT_TEXT, GRN_DB_TEXT,
  GRN_DB_LONG_TEXT, GRN_DB_TOKYO_GEO_POINT, GRN_DB_WGS84_GEO_POINT
}
enum  grn_builtin_tokenizer {
  GRN_DB_MECAB = 64, GRN_DB_DELIMIT, GRN_DB_UNIGRAM, GRN_DB_BIGRAM,
  GRN_DB_TRIGRAM
}
enum  grn_proc_type {
  GRN_PROC_TOKENIZER = 1, GRN_PROC_COMMAND, GRN_PROC_FUNCTION, GRN_PROC_HOOK,
  GRN_PROC_NORMALIZER
}
enum  grn_operator {
  GRN_OP_PUSH = 0, GRN_OP_POP, GRN_OP_NOP, GRN_OP_CALL,
  GRN_OP_INTERN, GRN_OP_GET_REF, GRN_OP_GET_VALUE, GRN_OP_AND,
  GRN_OP_AND_NOT, GRN_OP_OR, GRN_OP_ASSIGN, GRN_OP_STAR_ASSIGN,
  GRN_OP_SLASH_ASSIGN, GRN_OP_MOD_ASSIGN, GRN_OP_PLUS_ASSIGN, GRN_OP_MINUS_ASSIGN,
  GRN_OP_SHIFTL_ASSIGN, GRN_OP_SHIFTR_ASSIGN, GRN_OP_SHIFTRR_ASSIGN, GRN_OP_AND_ASSIGN,
  GRN_OP_XOR_ASSIGN, GRN_OP_OR_ASSIGN, GRN_OP_JUMP, GRN_OP_CJUMP,
  GRN_OP_COMMA, GRN_OP_BITWISE_OR, GRN_OP_BITWISE_XOR, GRN_OP_BITWISE_AND,
  GRN_OP_BITWISE_NOT, GRN_OP_EQUAL, GRN_OP_NOT_EQUAL, GRN_OP_LESS,
  GRN_OP_GREATER, GRN_OP_LESS_EQUAL, GRN_OP_GREATER_EQUAL, GRN_OP_IN,
  GRN_OP_MATCH, GRN_OP_NEAR, GRN_OP_NEAR2, GRN_OP_SIMILAR,
  GRN_OP_TERM_EXTRACT, GRN_OP_SHIFTL, GRN_OP_SHIFTR, GRN_OP_SHIFTRR,
  GRN_OP_PLUS, GRN_OP_MINUS, GRN_OP_STAR, GRN_OP_SLASH,
  GRN_OP_MOD, GRN_OP_DELETE, GRN_OP_INCR, GRN_OP_DECR,
  GRN_OP_INCR_POST, GRN_OP_DECR_POST, GRN_OP_NOT, GRN_OP_ADJUST,
  GRN_OP_EXACT, GRN_OP_LCP, GRN_OP_PARTIAL, GRN_OP_UNSPLIT,
  GRN_OP_PREFIX, GRN_OP_SUFFIX, GRN_OP_GEO_DISTANCE1, GRN_OP_GEO_DISTANCE2,
  GRN_OP_GEO_DISTANCE3, GRN_OP_GEO_DISTANCE4, GRN_OP_GEO_WITHINP5, GRN_OP_GEO_WITHINP6,
  GRN_OP_GEO_WITHINP8, GRN_OP_OBJ_SEARCH, GRN_OP_EXPR_GET_VAR, GRN_OP_TABLE_CREATE,
  GRN_OP_TABLE_SELECT, GRN_OP_TABLE_SORT, GRN_OP_TABLE_GROUP, GRN_OP_JSON_PUT,
  GRN_OP_GET_MEMBER
}
enum  grn_info_type {
  GRN_INFO_ENCODING = 0, GRN_INFO_SOURCE, GRN_INFO_DEFAULT_TOKENIZER, GRN_INFO_ELEMENT_SIZE,
  GRN_INFO_CURR_MAX, GRN_INFO_MAX_ELEMENT_SIZE, GRN_INFO_SEG_SIZE, GRN_INFO_CHUNK_SIZE,
  GRN_INFO_MAX_SECTION, GRN_INFO_HOOK_LOCAL_DATA, GRN_INFO_ELEMENT_A, GRN_INFO_ELEMENT_CHUNK,
  GRN_INFO_ELEMENT_CHUNK_SIZE, GRN_INFO_ELEMENT_BUFFER_FREE, GRN_INFO_ELEMENT_NTERMS, GRN_INFO_ELEMENT_NTERMS_VOID,
  GRN_INFO_ELEMENT_SIZE_IN_CHUNK, GRN_INFO_ELEMENT_POS_IN_CHUNK, GRN_INFO_ELEMENT_SIZE_IN_BUFFER, GRN_INFO_ELEMENT_POS_IN_BUFFER,
  GRN_INFO_ELEMENT_ESTIMATE_SIZE, GRN_INFO_NGRAM_UNIT_SIZE, GRN_INFO_PARTIAL_MATCH_THRESHOLD, GRN_INFO_II_SPLIT_THRESHOLD,
  GRN_INFO_SUPPORT_ZLIB, GRN_INFO_SUPPORT_LZO, GRN_INFO_NORMALIZER
}
enum  grn_hook_entry {
  GRN_HOOK_SET = 0, GRN_HOOK_GET, GRN_HOOK_INSERT, GRN_HOOK_DELETE,
  GRN_HOOK_SELECT
}
enum  grn_char_type {
  GRN_CHAR_NULL = 0, GRN_CHAR_ALPHA, GRN_CHAR_DIGIT, GRN_CHAR_SYMBOL,
  GRN_CHAR_HIRAGANA, GRN_CHAR_KATAKANA, GRN_CHAR_KANJI, GRN_CHAR_OTHERS
}

Functions

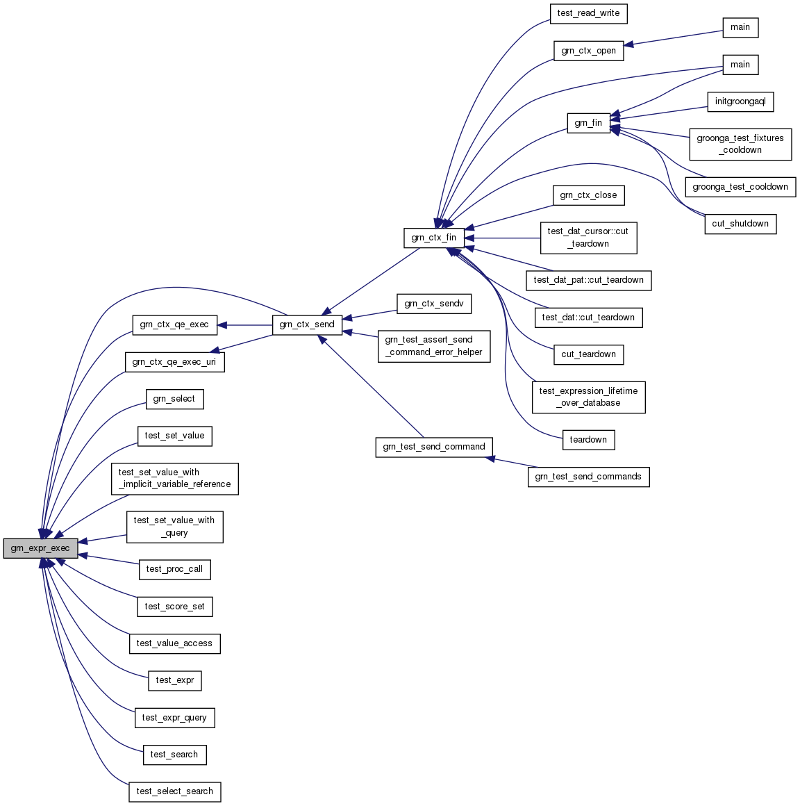
GRN_API grn_rc grn_init (void)
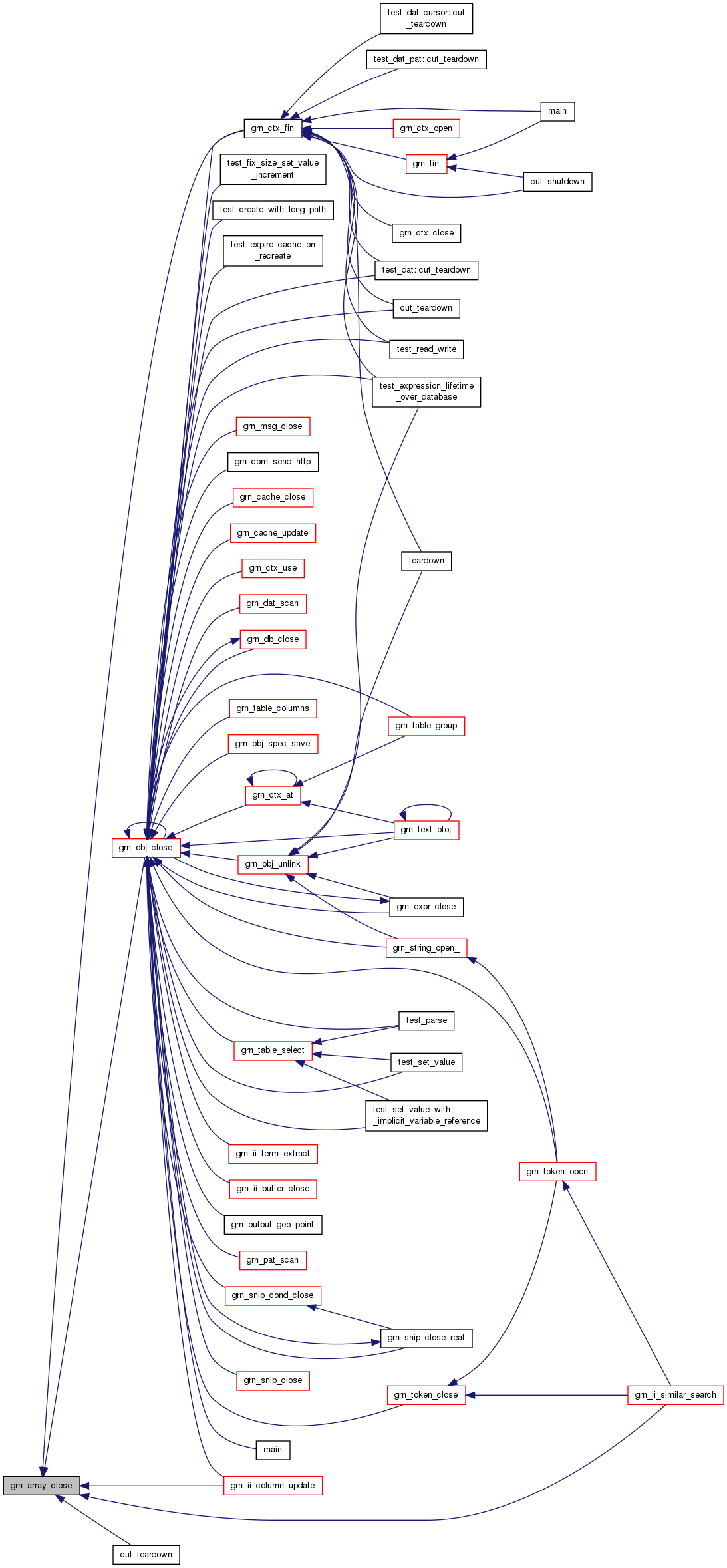
GRN_API grn_rc grn_fin (void)
GRN_API grn_rc grn_ctx_init (grn_ctx *ctx, int flags)
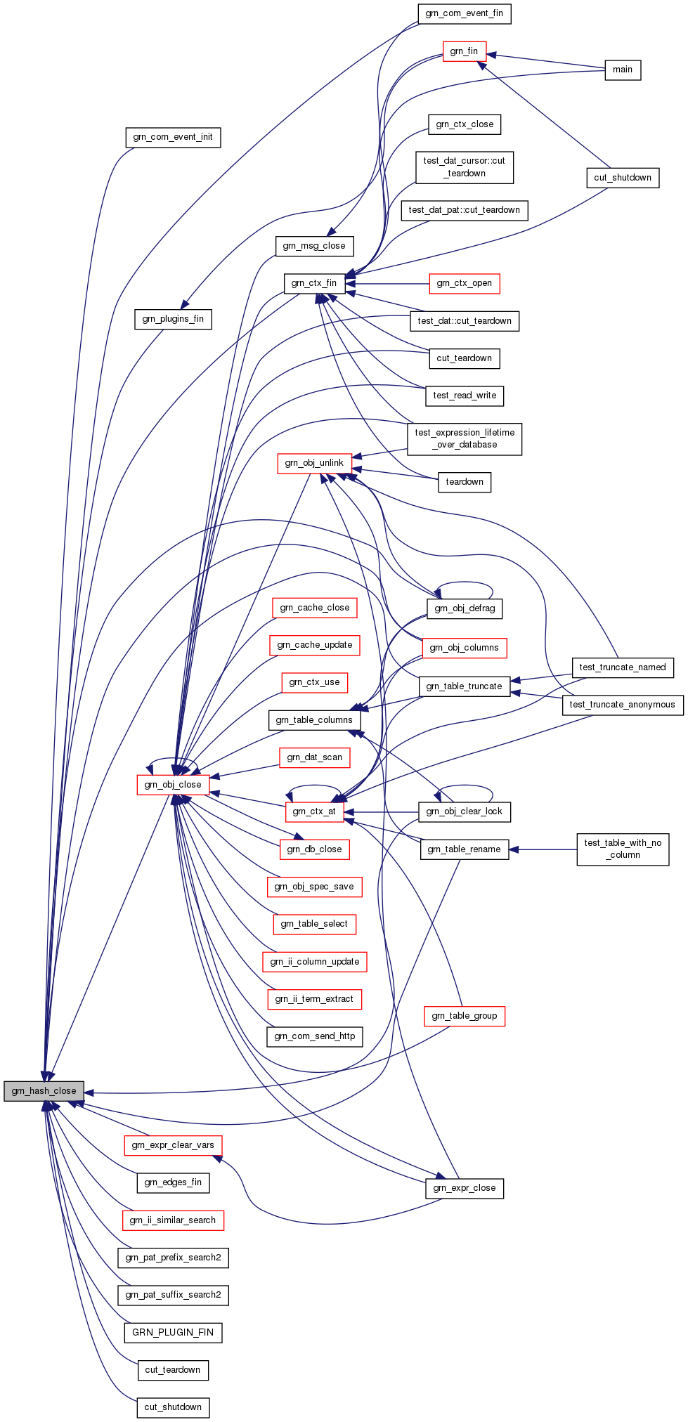
GRN_API grn_rc grn_ctx_fin (grn_ctx *ctx)
GRN_API grn_ctxgrn_ctx_open (int flags)
GRN_API grn_rc grn_ctx_close (grn_ctx *ctx)
GRN_API grn_rc grn_ctx_set_finalizer (grn_ctx *ctx, grn_proc_func *func)
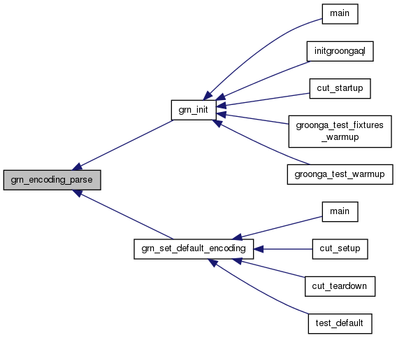
GRN_API grn_encoding grn_get_default_encoding (void)
GRN_API grn_rc grn_set_default_encoding (grn_encoding encoding)
GRN_API const char * grn_get_version (void)
GRN_API const char * grn_get_package (void)
GRN_API grn_command_version grn_get_default_command_version (void)
GRN_API grn_rc grn_set_default_command_version (grn_command_version version)
GRN_API grn_command_version grn_ctx_get_command_version (grn_ctx *ctx)
GRN_API grn_rc grn_ctx_set_command_version (grn_ctx *ctx, grn_command_version version)
GRN_API long long int grn_ctx_get_match_escalation_threshold (grn_ctx *ctx)
GRN_API grn_rc grn_ctx_set_match_escalation_threshold (grn_ctx *ctx, long long int threshold)
GRN_API long long int grn_get_default_match_escalation_threshold (void)
GRN_API grn_rc grn_set_default_match_escalation_threshold (long long int threshold)
GRN_API grn_cachegrn_cache_open (grn_ctx *ctx)
GRN_API grn_rc grn_cache_close (grn_ctx *ctx, grn_cache *cache)
GRN_API grn_rc grn_cache_current_set (grn_ctx *ctx, grn_cache *cache)
GRN_API grn_cachegrn_cache_current_get (grn_ctx *ctx)
GRN_API grn_rc grn_cache_set_max_n_entries (grn_ctx *ctx, grn_cache *cache, unsigned int n)
GRN_API unsigned int grn_cache_get_max_n_entries (grn_ctx *ctx, grn_cache *cache)
GRN_API const char * grn_encoding_to_string (grn_encoding encoding)
GRN_API grn_encoding grn_encoding_parse (const char *name)
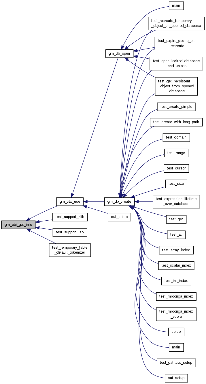
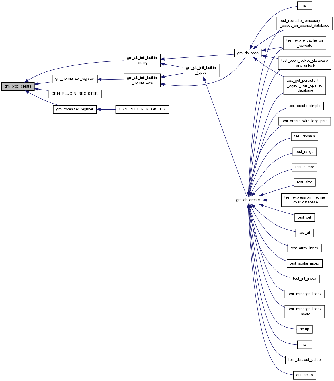
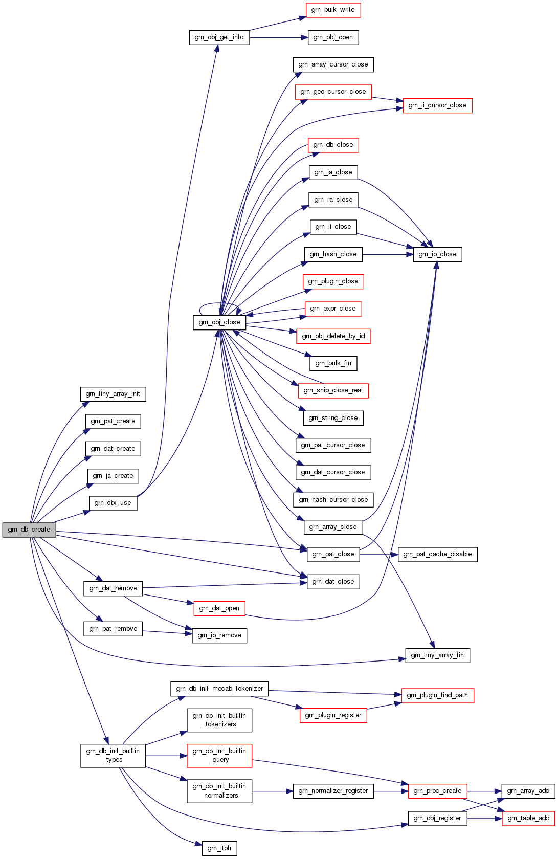
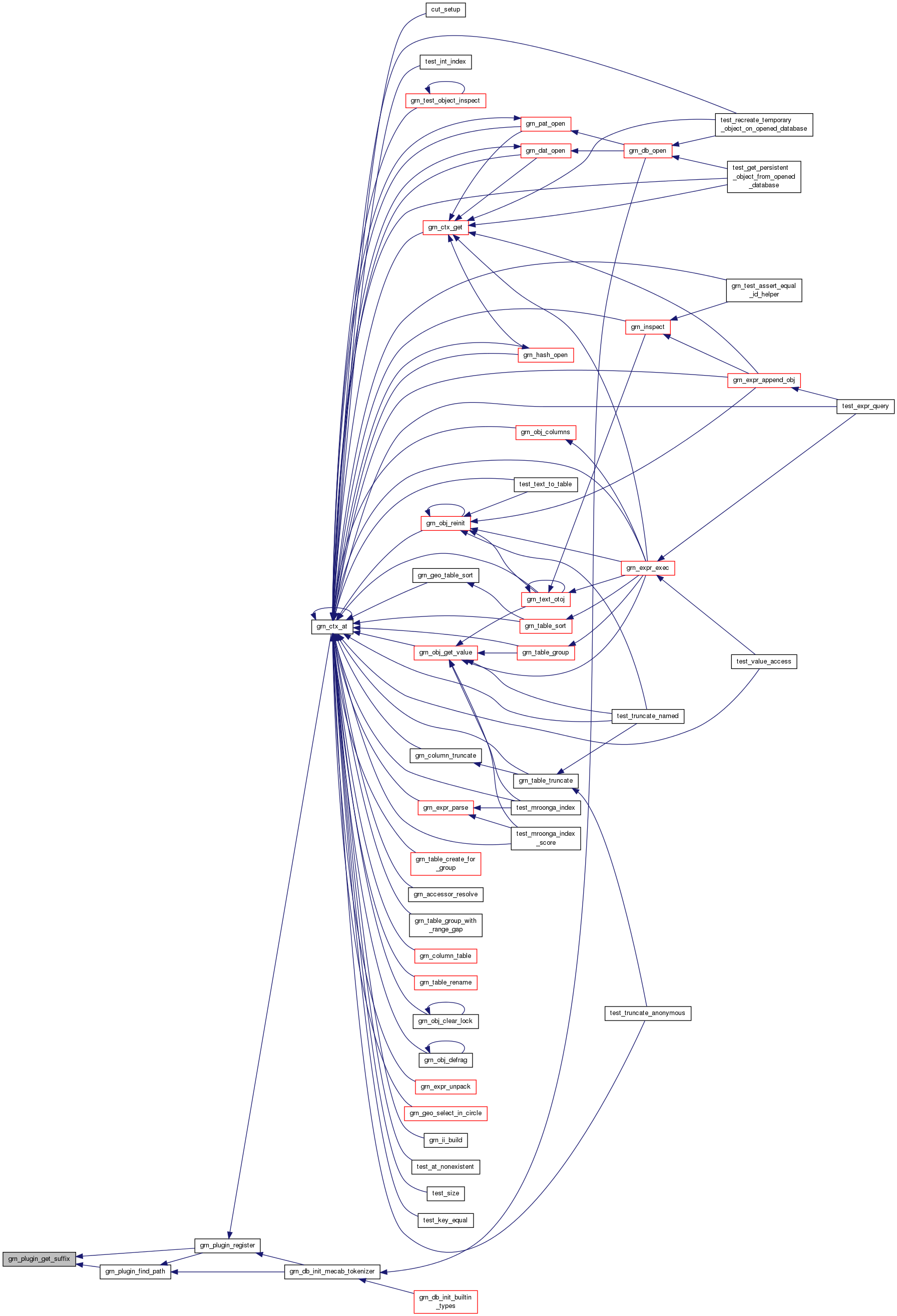
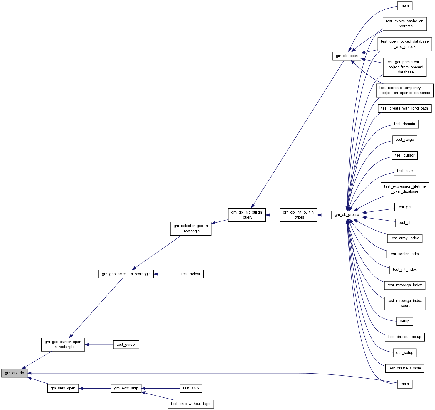
GRN_API grn_objgrn_db_create (grn_ctx *ctx, const char *path, grn_db_create_optarg *optarg)
GRN_API grn_objgrn_db_open (grn_ctx *ctx, const char *path)
GRN_API void grn_db_touch (grn_ctx *ctx, grn_obj *db)
GRN_API grn_rc grn_ctx_use (grn_ctx *ctx, grn_obj *db)
GRN_API grn_objgrn_ctx_db (grn_ctx *ctx)
GRN_API grn_objgrn_ctx_get (grn_ctx *ctx, const char *name, int name_size)
GRN_API grn_objgrn_ctx_at (grn_ctx *ctx, grn_id id)
GRN_API grn_objgrn_type_create (grn_ctx *ctx, const char *name, unsigned int name_size, grn_obj_flags flags, unsigned int size)
GRN_API grn_rc grn_plugin_register (grn_ctx *ctx, const char *name)
GRN_API grn_rc grn_plugin_register_by_path (grn_ctx *ctx, const char *path)
GRN_API const char * grn_plugin_get_system_plugins_dir (void)
GRN_API const char * grn_plugin_get_suffix (void)
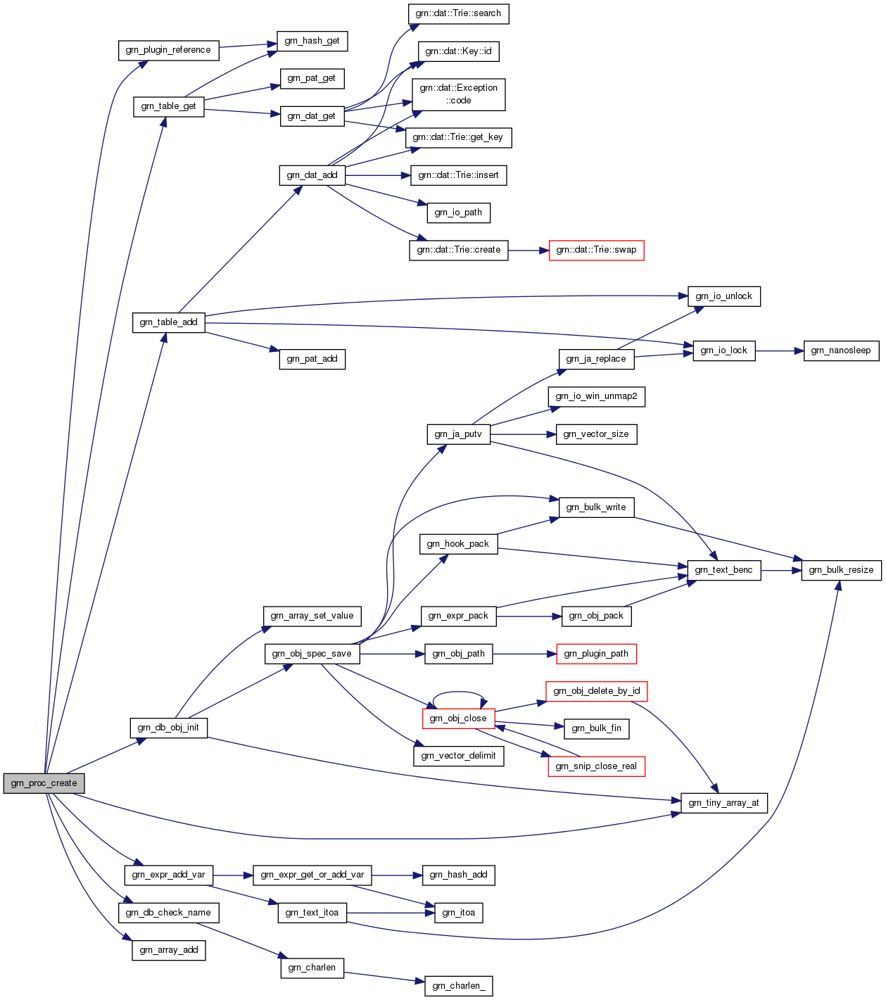
GRN_API grn_objgrn_proc_create (grn_ctx *ctx, const char *name, int name_size, grn_proc_type type, grn_proc_func *init, grn_proc_func *next, grn_proc_func *fin, unsigned int nvars, grn_expr_var *vars)
GRN_API grn_objgrn_proc_get_info (grn_ctx *ctx, grn_user_data *user_data, grn_expr_var **vars, unsigned int *nvars, grn_obj **caller)
GRN_API grn_objgrn_table_create (grn_ctx *ctx, const char *name, unsigned int name_size, const char *path, grn_obj_flags flags, grn_obj *key_type, grn_obj *value_type)
GRN_API grn_id grn_table_add (grn_ctx *ctx, grn_obj *table, const void *key, unsigned int key_size, int *added)
GRN_API grn_id grn_table_get (grn_ctx *ctx, grn_obj *table, const void *key, unsigned int key_size)
GRN_API grn_id grn_table_at (grn_ctx *ctx, grn_obj *table, grn_id id)
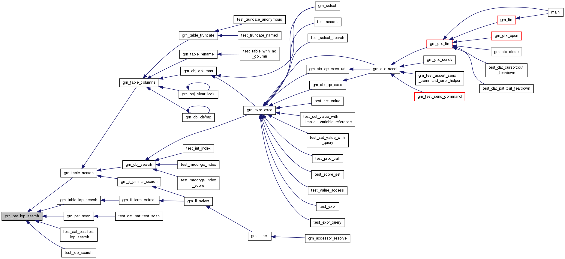
GRN_API grn_id grn_table_lcp_search (grn_ctx *ctx, grn_obj *table, const void *key, unsigned int key_size)
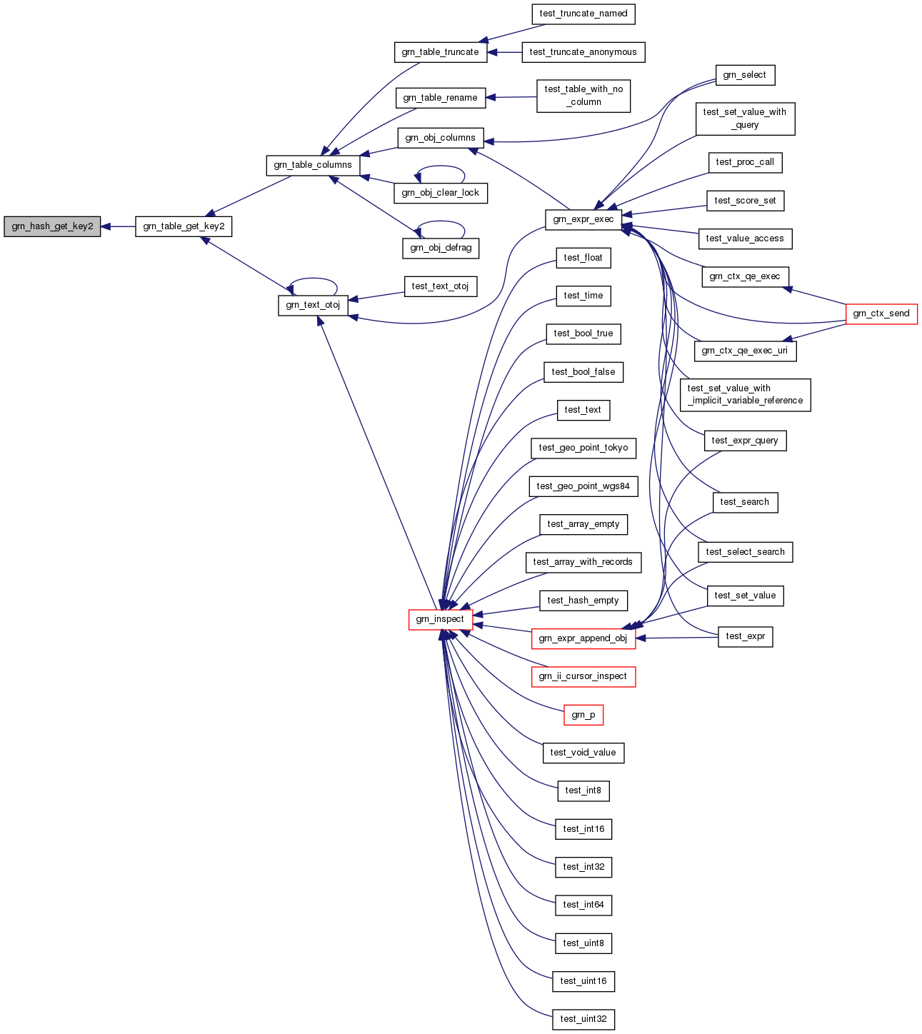
GRN_API int grn_table_get_key (grn_ctx *ctx, grn_obj *table, grn_id id, void *keybuf, int buf_size)
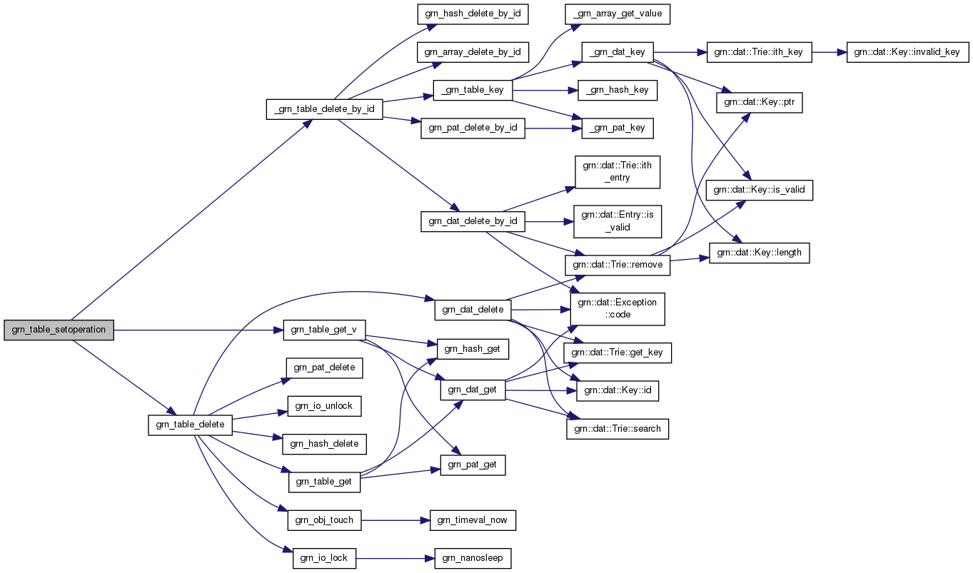
GRN_API grn_rc grn_table_delete (grn_ctx *ctx, grn_obj *table, const void *key, unsigned int key_size)
GRN_API grn_rc grn_table_delete_by_id (grn_ctx *ctx, grn_obj *table, grn_id id)
GRN_API grn_rc grn_table_update_by_id (grn_ctx *ctx, grn_obj *table, grn_id id, const void *dest_key, unsigned int dest_key_size)
GRN_API grn_rc grn_table_update (grn_ctx *ctx, grn_obj *table, const void *src_key, unsigned int src_key_size, const void *dest_key, unsigned int dest_key_size)
GRN_API grn_rc grn_table_truncate (grn_ctx *ctx, grn_obj *table)
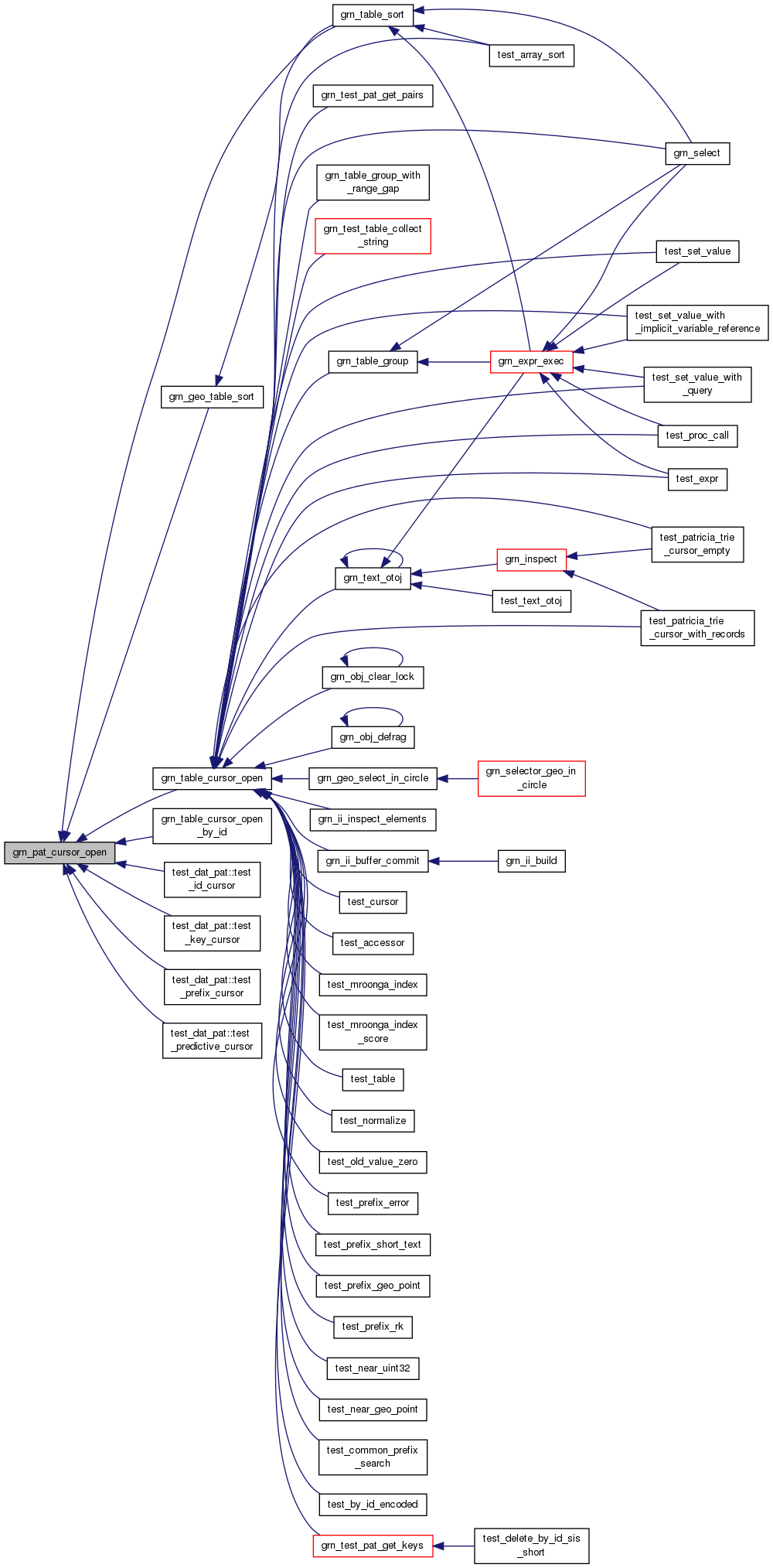
GRN_API grn_table_cursorgrn_table_cursor_open (grn_ctx *ctx, grn_obj *table, const void *min, unsigned int min_size, const void *max, unsigned int max_size, int offset, int limit, int flags)
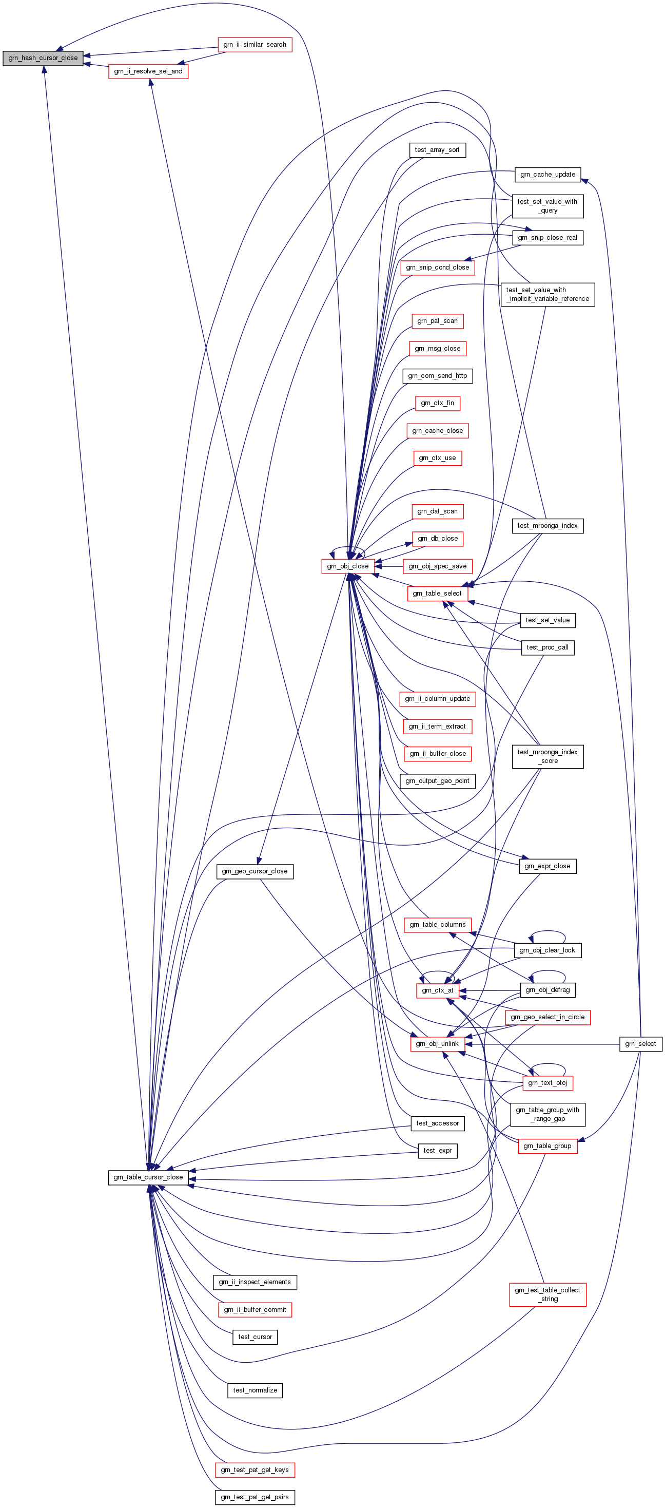
GRN_API grn_rc grn_table_cursor_close (grn_ctx *ctx, grn_table_cursor *tc)
GRN_API grn_id grn_table_cursor_next (grn_ctx *ctx, grn_table_cursor *tc)
GRN_API int grn_table_cursor_get_key (grn_ctx *ctx, grn_table_cursor *tc, void **key)
GRN_API int grn_table_cursor_get_value (grn_ctx *ctx, grn_table_cursor *tc, void **value)
GRN_API grn_rc grn_table_cursor_set_value (grn_ctx *ctx, grn_table_cursor *tc, const void *value, int flags)
GRN_API grn_rc grn_table_cursor_delete (grn_ctx *ctx, grn_table_cursor *tc)
GRN_API grn_objgrn_table_cursor_table (grn_ctx *ctx, grn_table_cursor *tc)
GRN_API grn_objgrn_index_cursor_open (grn_ctx *ctx, grn_table_cursor *tc, grn_obj *index, grn_id rid_min, grn_id rid_max, int flags)
GRN_API grn_postinggrn_index_cursor_next (grn_ctx *ctx, grn_obj *ic, grn_id *tid)
GRN_API int grn_table_sort (grn_ctx *ctx, grn_obj *table, int offset, int limit, grn_obj *result, grn_table_sort_key *keys, int n_keys)
GRN_API grn_rc grn_table_group (grn_ctx *ctx, grn_obj *table, grn_table_sort_key *keys, int n_keys, grn_table_group_result *results, int n_results)
GRN_API grn_rc grn_table_setoperation (grn_ctx *ctx, grn_obj *table1, grn_obj *table2, grn_obj *res, grn_operator op)
GRN_API grn_rc grn_table_difference (grn_ctx *ctx, grn_obj *table1, grn_obj *table2, grn_obj *res1, grn_obj *res2)
GRN_API int grn_table_columns (grn_ctx *ctx, grn_obj *table, const char *name, unsigned int name_size, grn_obj *res)
GRN_API grn_objgrn_obj_column (grn_ctx *ctx, grn_obj *table, const char *name, unsigned int name_size)
GRN_API unsigned int grn_table_size (grn_ctx *ctx, grn_obj *table)
GRN_API grn_objgrn_column_create (grn_ctx *ctx, grn_obj *table, const char *name, unsigned int name_size, const char *path, grn_obj_flags flags, grn_obj *type)
GRN_API grn_rc grn_column_index_update (grn_ctx *ctx, grn_obj *column, grn_id id, unsigned int section, grn_obj *oldvalue, grn_obj *newvalue)
GRN_API grn_objgrn_column_table (grn_ctx *ctx, grn_obj *column)
GRN_API grn_objgrn_obj_get_info (grn_ctx *ctx, grn_obj *obj, grn_info_type type, grn_obj *valuebuf)
GRN_API grn_rc grn_obj_set_info (grn_ctx *ctx, grn_obj *obj, grn_info_type type, grn_obj *value)
GRN_API grn_objgrn_obj_get_element_info (grn_ctx *ctx, grn_obj *obj, grn_id id, grn_info_type type, grn_obj *value)
GRN_API grn_rc grn_obj_set_element_info (grn_ctx *ctx, grn_obj *obj, grn_id id, grn_info_type type, grn_obj *value)
GRN_API grn_bool grn_obj_is_builtin (grn_ctx *ctx, grn_obj *obj)
GRN_API grn_objgrn_obj_get_value (grn_ctx *ctx, grn_obj *obj, grn_id id, grn_obj *value)
GRN_API int grn_obj_get_values (grn_ctx *ctx, grn_obj *obj, grn_id offset, void **values)
GRN_API grn_rc grn_obj_set_value (grn_ctx *ctx, grn_obj *obj, grn_id id, grn_obj *value, int flags)
GRN_API grn_rc grn_obj_remove (grn_ctx *ctx, grn_obj *obj)
GRN_API grn_rc grn_obj_rename (grn_ctx *ctx, grn_obj *obj, const char *name, unsigned int name_size)
GRN_API grn_rc grn_table_rename (grn_ctx *ctx, grn_obj *table, const char *name, unsigned int name_size)
GRN_API grn_rc grn_column_rename (grn_ctx *ctx, grn_obj *column, const char *name, unsigned int name_size)
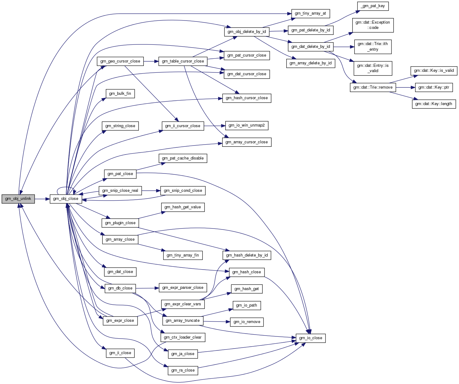
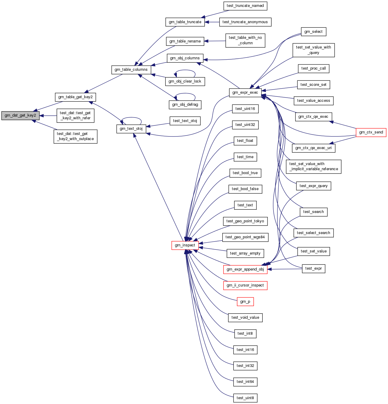
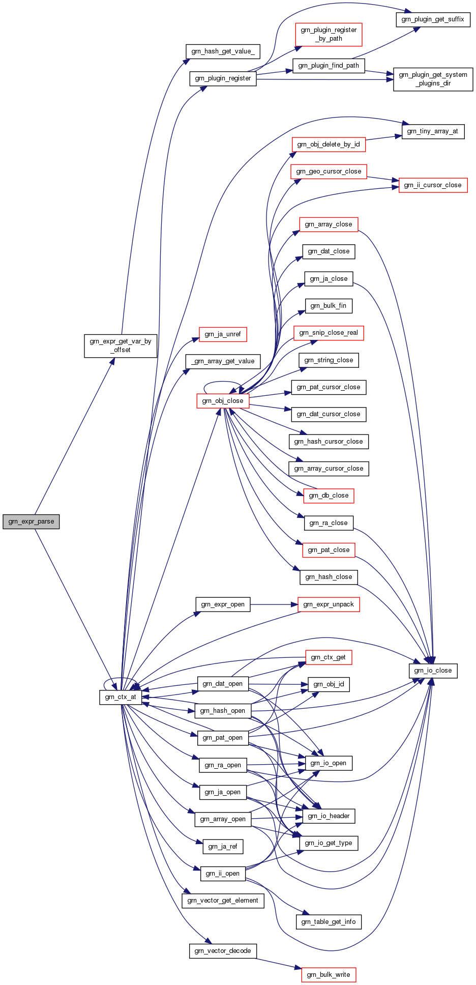
GRN_API grn_rc grn_obj_close (grn_ctx *ctx, grn_obj *obj)
GRN_API grn_rc grn_obj_reinit (grn_ctx *ctx, grn_obj *obj, grn_id domain, unsigned char flags)
GRN_API void grn_obj_unlink (grn_ctx *ctx, grn_obj *obj)
GRN_API grn_user_datagrn_obj_user_data (grn_ctx *ctx, grn_obj *obj)
GRN_API grn_rc grn_obj_set_finalizer (grn_ctx *ctx, grn_obj *obj, grn_proc_func *func)
GRN_API const char * grn_obj_path (grn_ctx *ctx, grn_obj *obj)
GRN_API int grn_obj_name (grn_ctx *ctx, grn_obj *obj, char *namebuf, int buf_size)
GRN_API int grn_column_name (grn_ctx *ctx, grn_obj *obj, char *namebuf, int buf_size)
GRN_API grn_id grn_obj_get_range (grn_ctx *ctx, grn_obj *obj)
GRN_API int grn_obj_expire (grn_ctx *ctx, grn_obj *obj, int threshold)
GRN_API int grn_obj_check (grn_ctx *ctx, grn_obj *obj)
GRN_API grn_rc grn_obj_lock (grn_ctx *ctx, grn_obj *obj, grn_id id, int timeout)
GRN_API grn_rc grn_obj_unlock (grn_ctx *ctx, grn_obj *obj, grn_id id)
GRN_API grn_rc grn_obj_clear_lock (grn_ctx *ctx, grn_obj *obj)
GRN_API unsigned int grn_obj_is_locked (grn_ctx *ctx, grn_obj *obj)
GRN_API int grn_obj_defrag (grn_ctx *ctx, grn_obj *obj, int threshold)
GRN_API grn_objgrn_obj_db (grn_ctx *ctx, grn_obj *obj)
GRN_API grn_id grn_obj_id (grn_ctx *ctx, grn_obj *obj)
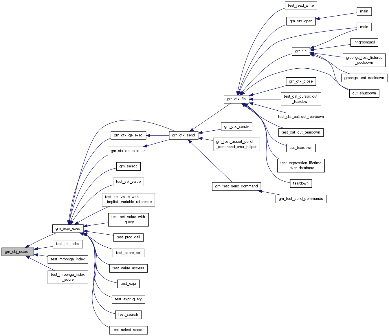
GRN_API grn_rc grn_obj_search (grn_ctx *ctx, grn_obj *obj, grn_obj *query, grn_obj *res, grn_operator op, grn_search_optarg *optarg)
GRN_API unsigned int grn_vector_size (grn_ctx *ctx, grn_obj *vector)
GRN_API grn_rc grn_vector_add_element (grn_ctx *ctx, grn_obj *vector, const char *str, unsigned int str_len, unsigned int weight, grn_id domain)
GRN_API unsigned int grn_vector_get_element (grn_ctx *ctx, grn_obj *vector, unsigned int offset, const char **str, unsigned int *weight, grn_id *domain)
GRN_API int grn_proc_call_next (grn_ctx *ctx, grn_obj *exec_info, grn_obj *in, grn_obj *out)
GRN_API void * grn_proc_get_ctx_local_data (grn_ctx *ctx, grn_obj *exec_info)
GRN_API void * grn_proc_get_hook_local_data (grn_ctx *ctx, grn_obj *exec_info)
GRN_API grn_rc grn_obj_add_hook (grn_ctx *ctx, grn_obj *obj, grn_hook_entry entry, int offset, grn_obj *proc, grn_obj *data)
GRN_API int grn_obj_get_nhooks (grn_ctx *ctx, grn_obj *obj, grn_hook_entry entry)
GRN_API grn_objgrn_obj_get_hook (grn_ctx *ctx, grn_obj *obj, grn_hook_entry entry, int offset, grn_obj *data)
GRN_API grn_rc grn_obj_delete_hook (grn_ctx *ctx, grn_obj *obj, grn_hook_entry entry, int offset)
GRN_API grn_objgrn_obj_open (grn_ctx *ctx, unsigned char type, grn_obj_flags flags, grn_id domain)
GRN_API int grn_column_index (grn_ctx *ctx, grn_obj *column, grn_operator op, grn_obj **indexbuf, int buf_size, int *section)
GRN_API grn_rc grn_obj_delete_by_id (grn_ctx *ctx, grn_obj *db, grn_id id, grn_bool removep)
GRN_API grn_rc grn_obj_path_by_id (grn_ctx *ctx, grn_obj *db, grn_id id, char *buffer)
GRN_API grn_rc grn_geo_select_in_rectangle (grn_ctx *ctx, grn_obj *index, grn_obj *top_left_point, grn_obj *bottom_right_point, grn_obj *res, grn_operator op)
GRN_API int grn_geo_estimate_in_rectangle (grn_ctx *ctx, grn_obj *index, grn_obj *top_left_point, grn_obj *bottom_right_point)
GRN_API grn_objgrn_geo_cursor_open_in_rectangle (grn_ctx *ctx, grn_obj *index, grn_obj *top_left_point, grn_obj *bottom_right_point, int offset, int limit)
GRN_API grn_postinggrn_geo_cursor_next (grn_ctx *ctx, grn_obj *cursor)
GRN_API grn_snipgrn_snip_open (grn_ctx *ctx, int flags, unsigned int width, unsigned int max_results, const char *defaultopentag, unsigned int defaultopentag_len, const char *defaultclosetag, unsigned int defaultclosetag_len, grn_snip_mapping *mapping)
GRN_API grn_rc grn_snip_close (grn_ctx *ctx, grn_snip *snip)
GRN_API grn_rc grn_snip_add_cond (grn_ctx *ctx, grn_snip *snip, const char *keyword, unsigned int keyword_len, const char *opentag, unsigned int opentag_len, const char *closetag, unsigned int closetag_len)
GRN_API grn_rc grn_snip_exec (grn_ctx *ctx, grn_snip *snip, const char *string, unsigned int string_len, unsigned int *nresults, unsigned int *max_tagged_len)
GRN_API grn_rc grn_snip_get_result (grn_ctx *ctx, grn_snip *snip, const unsigned int index, char *result, unsigned int *result_len)
GRN_API grn_rc grn_logger_info_set (grn_ctx *ctx, const grn_logger_info *info)
GRN_API grn_rc grn_logger_set (grn_ctx *ctx, const grn_logger *logger)
GRN_API void grn_logger_set_max_level (grn_ctx *ctx, grn_log_level max_level)
GRN_API grn_log_level grn_logger_get_max_level (grn_ctx *ctx)
GRN_API void grn_logger_put (grn_ctx *ctx, grn_log_level level, const char *file, int line, const char *func, const char *fmt,...) GRN_ATTRIBUTE_PRINTF(6)
GRN_API void grn_logger_reopen (grn_ctx *ctx)
GRN_API grn_bool grn_logger_pass (grn_ctx *ctx, grn_log_level level)
GRN_API void grn_default_logger_set_max_level (grn_log_level level)
GRN_API grn_log_level grn_default_logger_get_max_level (void)
GRN_API void grn_default_logger_set_path (const char *path)
GRN_API const char * grn_default_logger_get_path (void)
GRN_API grn_rc grn_query_logger_set (grn_ctx *ctx, const grn_query_logger *logger)
GRN_API void grn_query_logger_put (grn_ctx *ctx, unsigned int flag, const char *mark, const char *format,...) GRN_ATTRIBUTE_PRINTF(4)
GRN_API void grn_query_logger_reopen (grn_ctx *ctx)
GRN_API grn_bool grn_query_logger_pass (grn_ctx *ctx, unsigned int flag)
GRN_API void grn_default_query_logger_set_flags (unsigned int flags)
GRN_API unsigned int grn_default_query_logger_get_flags (void)
GRN_API void grn_default_query_logger_set_path (const char *path)
GRN_API const char * grn_default_query_logger_get_path (void)
GRN_API grn_rc grn_bulk_reinit (grn_ctx *ctx, grn_obj *bulk, unsigned int size)
GRN_API grn_rc grn_bulk_resize (grn_ctx *ctx, grn_obj *bulk, unsigned int newsize)
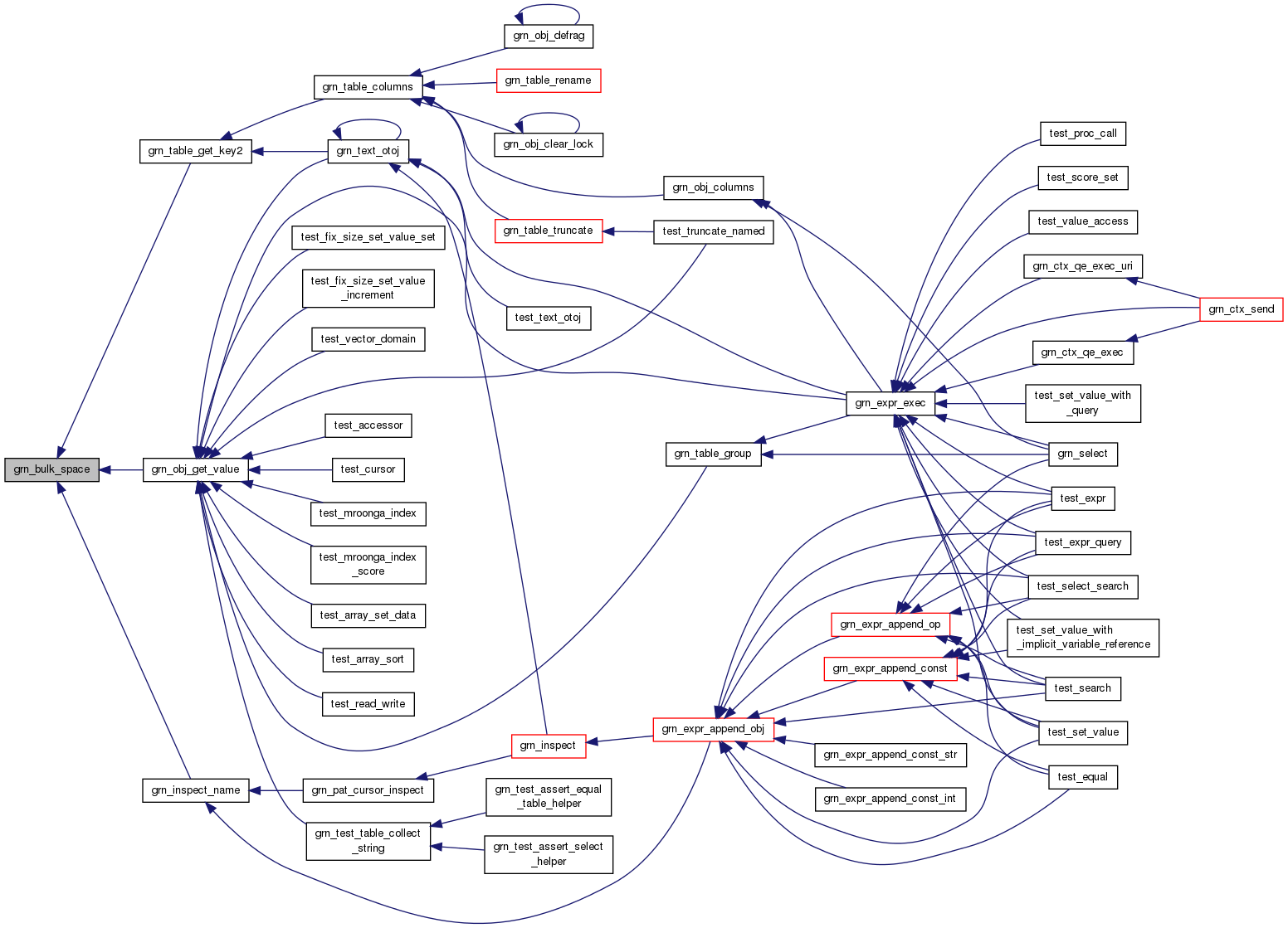
GRN_API grn_rc grn_bulk_write (grn_ctx *ctx, grn_obj *bulk, const char *str, unsigned int len)
GRN_API grn_rc grn_bulk_write_from (grn_ctx *ctx, grn_obj *bulk, const char *str, unsigned int from, unsigned int len)
GRN_API grn_rc grn_bulk_reserve (grn_ctx *ctx, grn_obj *bulk, unsigned int len)
GRN_API grn_rc grn_bulk_space (grn_ctx *ctx, grn_obj *bulk, unsigned int len)
GRN_API grn_rc grn_bulk_truncate (grn_ctx *ctx, grn_obj *bulk, unsigned int len)
GRN_API grn_rc grn_bulk_fin (grn_ctx *ctx, grn_obj *bulk)
GRN_API grn_rc grn_text_itoa (grn_ctx *ctx, grn_obj *bulk, int i)
GRN_API grn_rc grn_text_itoa_padded (grn_ctx *ctx, grn_obj *bulk, int i, char ch, unsigned int len)
GRN_API grn_rc grn_text_lltoa (grn_ctx *ctx, grn_obj *bulk, long long int i)
GRN_API grn_rc grn_text_ftoa (grn_ctx *ctx, grn_obj *bulk, double d)
GRN_API grn_rc grn_text_itoh (grn_ctx *ctx, grn_obj *bulk, int i, unsigned int len)
GRN_API grn_rc grn_text_itob (grn_ctx *ctx, grn_obj *bulk, grn_id id)
GRN_API grn_rc grn_text_lltob32h (grn_ctx *ctx, grn_obj *bulk, long long int i)
GRN_API grn_rc grn_text_benc (grn_ctx *ctx, grn_obj *bulk, unsigned int v)
GRN_API grn_rc grn_text_esc (grn_ctx *ctx, grn_obj *bulk, const char *s, unsigned int len)
GRN_API grn_rc grn_text_urlenc (grn_ctx *ctx, grn_obj *buf, const char *str, unsigned int len)
GRN_API const char * grn_text_urldec (grn_ctx *ctx, grn_obj *buf, const char *s, const char *e, char d)
GRN_API grn_rc grn_text_escape_xml (grn_ctx *ctx, grn_obj *buf, const char *s, unsigned int len)
GRN_API grn_rc grn_text_time2rfc1123 (grn_ctx *ctx, grn_obj *bulk, int sec)
GRN_API void grn_output_obj (grn_ctx *ctx, grn_obj *outbuf, grn_content_type output_type, grn_obj *obj, grn_obj_format *format)
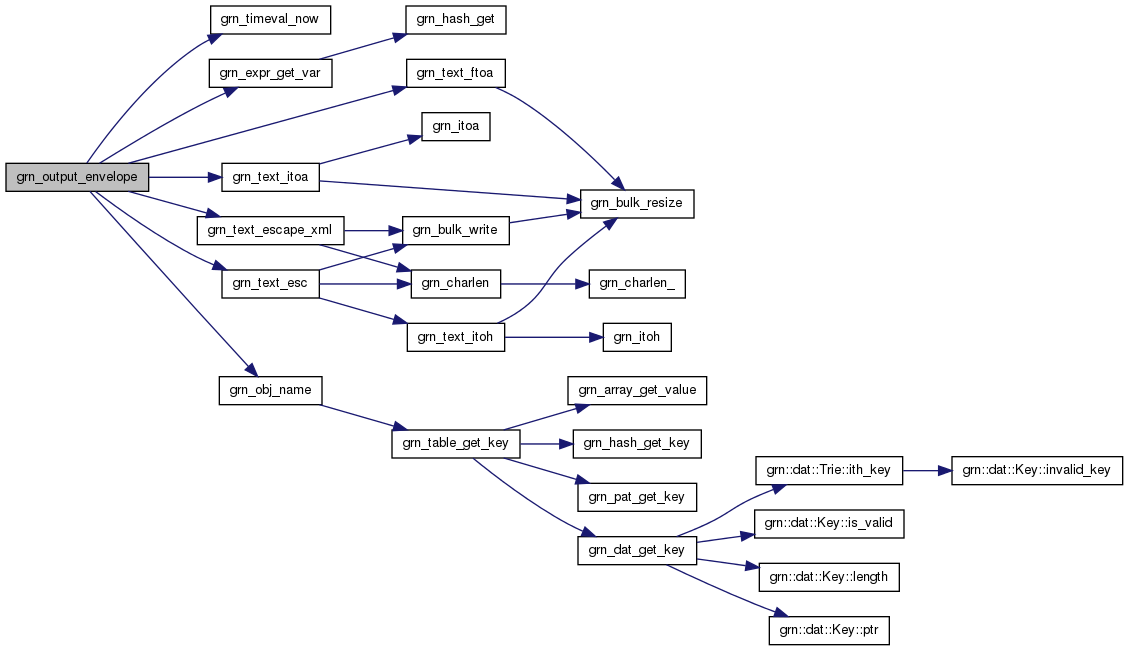
GRN_API void grn_output_envelope (grn_ctx *ctx, grn_rc rc, grn_obj *head, grn_obj *body, grn_obj *foot, const char *file, int line)
GRN_API void grn_ctx_output_array_open (grn_ctx *ctx, const char *name, int nelements)
GRN_API void grn_ctx_output_array_close (grn_ctx *ctx)
GRN_API void grn_ctx_output_map_open (grn_ctx *ctx, const char *name, int nelements)
GRN_API void grn_ctx_output_map_close (grn_ctx *ctx)
GRN_API void grn_ctx_output_int32 (grn_ctx *ctx, int value)
GRN_API void grn_ctx_output_int64 (grn_ctx *ctx, long long int value)
GRN_API void grn_ctx_output_float (grn_ctx *ctx, double value)
GRN_API void grn_ctx_output_cstr (grn_ctx *ctx, const char *value)
GRN_API void grn_ctx_output_str (grn_ctx *ctx, const char *value, unsigned int value_len)
GRN_API void grn_ctx_output_bool (grn_ctx *ctx, grn_bool value)
GRN_API void grn_ctx_output_obj (grn_ctx *ctx, grn_obj *value, grn_obj_format *format)
GRN_API const char * grn_ctx_get_mime_type (grn_ctx *ctx)
GRN_API void grn_ctx_recv_handler_set (grn_ctx *, void(*func)(grn_ctx *, int, void *), void *func_arg)
GRN_API grn_rc grn_text_otoj (grn_ctx *ctx, grn_obj *bulk, grn_obj *obj, grn_obj_format *format)
GRN_API void grn_time_now (grn_ctx *ctx, grn_obj *obj)
GRN_API grn_strgrn_str_open (grn_ctx *ctx, const char *str, unsigned int str_len, int flags)
GRN_API grn_rc grn_str_close (grn_ctx *ctx, grn_str *nstr)
GRN_API grn_objgrn_string_open (grn_ctx *ctx, const char *string, unsigned int length_in_bytes, grn_obj *normalizer, int flags)
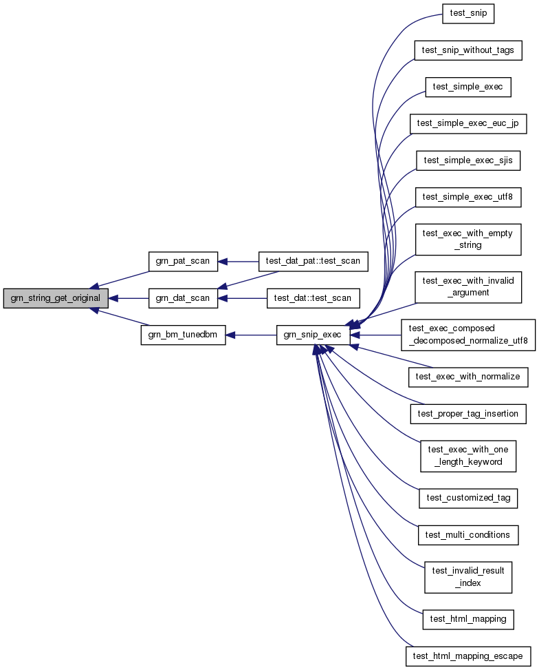
GRN_API grn_rc grn_string_get_original (grn_ctx *ctx, grn_obj *string, const char **original, unsigned int *length_in_bytes)
GRN_API int grn_string_get_flags (grn_ctx *ctx, grn_obj *string)
GRN_API grn_rc grn_string_get_normalized (grn_ctx *ctx, grn_obj *string, const char **normalized, unsigned int *length_in_bytes, unsigned int *n_characters)
GRN_API grn_rc grn_string_set_normalized (grn_ctx *ctx, grn_obj *string, char *normalized, unsigned int length_in_bytes, unsigned int n_characters)
GRN_API const short * grn_string_get_checks (grn_ctx *ctx, grn_obj *string)
GRN_API grn_rc grn_string_set_checks (grn_ctx *ctx, grn_obj *string, short *checks)
GRN_API const unsigned char * grn_string_get_types (grn_ctx *ctx, grn_obj *string)
GRN_API grn_rc grn_string_set_types (grn_ctx *ctx, grn_obj *string, unsigned char *types)
GRN_API grn_encoding grn_string_get_encoding (grn_ctx *ctx, grn_obj *string)
GRN_API int grn_charlen (grn_ctx *ctx, const char *str, const char *end)
GRN_API grn_objgrn_expr_create (grn_ctx *ctx, const char *name, unsigned int name_size)
GRN_API grn_rc grn_expr_close (grn_ctx *ctx, grn_obj *expr)
GRN_API grn_objgrn_expr_add_var (grn_ctx *ctx, grn_obj *expr, const char *name, unsigned int name_size)
GRN_API grn_objgrn_expr_get_var (grn_ctx *ctx, grn_obj *expr, const char *name, unsigned int name_size)
GRN_API grn_objgrn_expr_get_var_by_offset (grn_ctx *ctx, grn_obj *expr, unsigned int offset)
GRN_API grn_objgrn_expr_append_obj (grn_ctx *ctx, grn_obj *expr, grn_obj *obj, grn_operator op, int nargs)
GRN_API grn_objgrn_expr_append_const (grn_ctx *ctx, grn_obj *expr, grn_obj *obj, grn_operator op, int nargs)
GRN_API grn_objgrn_expr_append_const_str (grn_ctx *ctx, grn_obj *expr, const char *str, unsigned int str_size, grn_operator op, int nargs)
GRN_API grn_objgrn_expr_append_const_int (grn_ctx *ctx, grn_obj *expr, int i, grn_operator op, int nargs)
GRN_API grn_rc grn_expr_append_op (grn_ctx *ctx, grn_obj *expr, grn_operator op, int nargs)
GRN_API grn_rc grn_expr_syntax_escape (grn_ctx *ctx, const char *query, int query_size, const char *target_characters, char escape_character, grn_obj *escaped_query)
GRN_API grn_rc grn_expr_syntax_escape_query (grn_ctx *ctx, const char *query, int query_size, grn_obj *escaped_query)
GRN_API grn_rc grn_expr_compile (grn_ctx *ctx, grn_obj *expr)
GRN_API grn_objgrn_expr_exec (grn_ctx *ctx, grn_obj *expr, int nargs)
GRN_API grn_rc grn_ctx_push (grn_ctx *ctx, grn_obj *obj)
GRN_API grn_objgrn_ctx_pop (grn_ctx *ctx)
GRN_API grn_objgrn_expr_alloc (grn_ctx *ctx, grn_obj *expr, grn_id domain, grn_obj_flags flags)
GRN_API grn_objgrn_table_select (grn_ctx *ctx, grn_obj *table, grn_obj *expr, grn_obj *res, grn_operator op)
GRN_API int grn_obj_columns (grn_ctx *ctx, grn_obj *table, const char *str, unsigned int str_size, grn_obj *res)
GRN_API grn_rc grn_expr_parse (grn_ctx *ctx, grn_obj *expr, const char *str, unsigned int str_size, grn_obj *default_column, grn_operator default_mode, grn_operator default_op, grn_expr_flags flags)
GRN_API grn_snipgrn_expr_snip (grn_ctx *ctx, grn_obj *expr, int flags, unsigned int width, unsigned int max_results, unsigned int n_tags, const char **opentags, unsigned int *opentag_lens, const char **closetags, unsigned int *closetag_lens, grn_snip_mapping *mapping)
GRN_API grn_table_sort_keygrn_table_sort_key_from_str (grn_ctx *ctx, const char *str, unsigned int str_size, grn_obj *table, unsigned int *nkeys)
GRN_API grn_rc grn_table_sort_key_close (grn_ctx *ctx, grn_table_sort_key *keys, unsigned int nkeys)
GRN_API grn_bool grn_table_is_grouped (grn_ctx *ctx, grn_obj *table)
GRN_API unsigned int grn_table_max_n_subrecs (grn_ctx *ctx, grn_obj *table)
GRN_API grn_objgrn_table_create_for_group (grn_ctx *ctx, const char *name, unsigned int name_size, const char *path, grn_obj *group_key, grn_obj *value_type, unsigned int max_n_subrecs)
GRN_API unsigned int grn_table_get_subrecs (grn_ctx *ctx, grn_obj *table, grn_id id, grn_id *subrecbuf, int *scorebuf, int buf_size)
GRN_API grn_objgrn_table_tokenize (grn_ctx *ctx, grn_obj *table, const char *str, unsigned int str_len, grn_obj *buf, grn_bool addp)
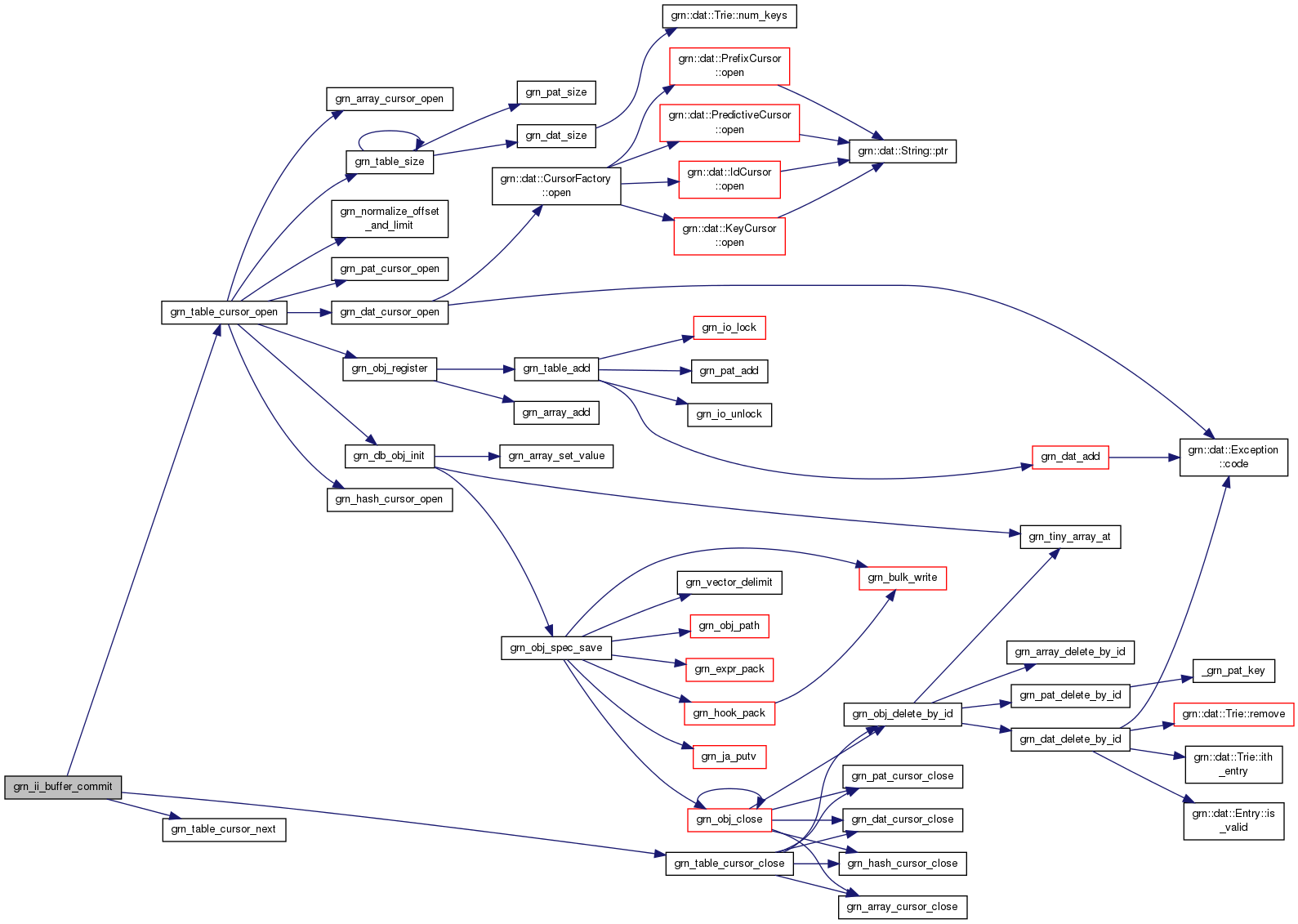
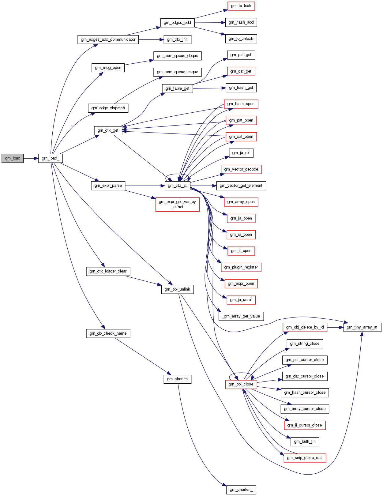
GRN_API grn_rc grn_load (grn_ctx *ctx, grn_content_type input_type, const char *table, unsigned int table_len, const char *columns, unsigned int columns_len, const char *values, unsigned int values_len, const char *ifexists, unsigned int ifexists_len, const char *each, unsigned int each_len)
GRN_API grn_rc grn_ctx_connect (grn_ctx *ctx, const char *host, int port, int flags)
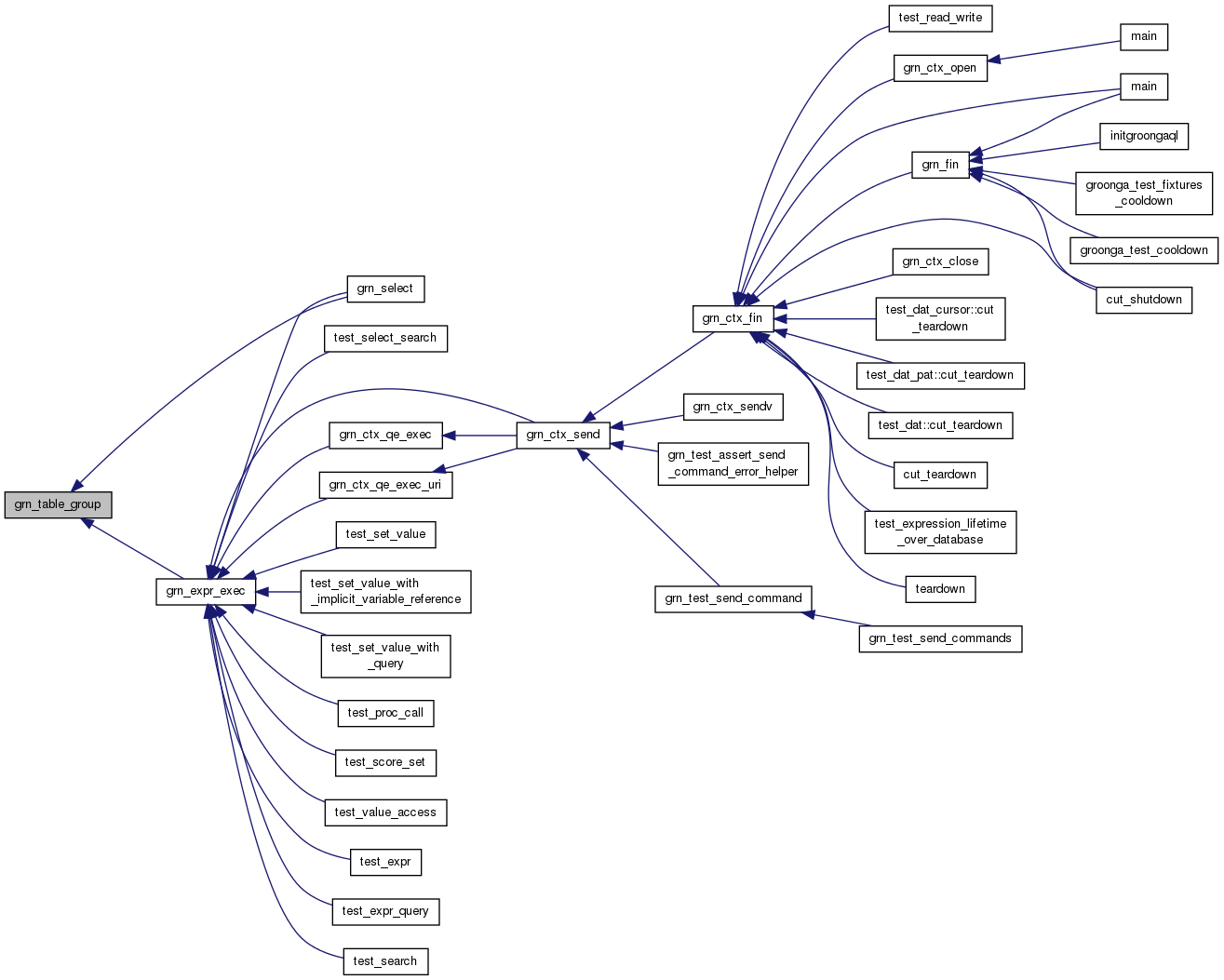
GRN_API unsigned int grn_ctx_send (grn_ctx *ctx, const char *str, unsigned int str_len, int flags)
GRN_API unsigned int grn_ctx_recv (grn_ctx *ctx, char **str, unsigned int *str_len, int *flags)
GRN_API grn_rc grn_ctx_info_get (grn_ctx *ctx, grn_ctx_info *info)
GRN_API grn_rc grn_set_segv_handler (void)
GRN_API grn_rc grn_set_int_handler (void)
GRN_API grn_rc grn_set_term_handler (void)
GRN_API grn_hashgrn_hash_create (grn_ctx *ctx, const char *path, unsigned int key_size, unsigned int value_size, unsigned int flags)
GRN_API grn_hashgrn_hash_open (grn_ctx *ctx, const char *path)
GRN_API grn_rc grn_hash_close (grn_ctx *ctx, grn_hash *hash)
GRN_API grn_id grn_hash_add (grn_ctx *ctx, grn_hash *hash, const void *key, unsigned int key_size, void **value, int *added)
GRN_API grn_id grn_hash_get (grn_ctx *ctx, grn_hash *hash, const void *key, unsigned int key_size, void **value)
GRN_API int grn_hash_get_key (grn_ctx *ctx, grn_hash *hash, grn_id id, void *keybuf, int bufsize)
GRN_API int grn_hash_get_key2 (grn_ctx *ctx, grn_hash *hash, grn_id id, grn_obj *bulk)
GRN_API int grn_hash_get_value (grn_ctx *ctx, grn_hash *hash, grn_id id, void *valuebuf)
GRN_API grn_rc grn_hash_set_value (grn_ctx *ctx, grn_hash *hash, grn_id id, const void *value, int flags)
GRN_API grn_rc grn_hash_delete_by_id (grn_ctx *ctx, grn_hash *hash, grn_id id, grn_table_delete_optarg *optarg)
GRN_API grn_rc grn_hash_delete (grn_ctx *ctx, grn_hash *hash, const void *key, unsigned int key_size, grn_table_delete_optarg *optarg)
GRN_API grn_hash_cursorgrn_hash_cursor_open (grn_ctx *ctx, grn_hash *hash, const void *min, unsigned int min_size, const void *max, unsigned int max_size, int offset, int limit, int flags)
GRN_API grn_id grn_hash_cursor_next (grn_ctx *ctx, grn_hash_cursor *c)
GRN_API void grn_hash_cursor_close (grn_ctx *ctx, grn_hash_cursor *c)
GRN_API int grn_hash_cursor_get_key (grn_ctx *ctx, grn_hash_cursor *c, void **key)
GRN_API int grn_hash_cursor_get_value (grn_ctx *ctx, grn_hash_cursor *c, void **value)
GRN_API grn_rc grn_hash_cursor_set_value (grn_ctx *ctx, grn_hash_cursor *c, const void *value, int flags)
GRN_API int grn_hash_cursor_get_key_value (grn_ctx *ctx, grn_hash_cursor *c, void **key, unsigned int *key_size, void **value)
GRN_API grn_rc grn_hash_cursor_delete (grn_ctx *ctx, grn_hash_cursor *c, grn_table_delete_optarg *optarg)
GRN_API grn_arraygrn_array_create (grn_ctx *ctx, const char *path, unsigned int value_size, unsigned int flags)
GRN_API grn_arraygrn_array_open (grn_ctx *ctx, const char *path)
GRN_API grn_rc grn_array_close (grn_ctx *ctx, grn_array *array)
GRN_API grn_id grn_array_add (grn_ctx *ctx, grn_array *array, void **value)
GRN_API grn_id grn_array_push (grn_ctx *ctx, grn_array *array, void(*func)(grn_ctx *ctx, grn_array *array, grn_id id, void *func_arg), void *func_arg)
GRN_API grn_id grn_array_pull (grn_ctx *ctx, grn_array *array, grn_bool blockp, void(*func)(grn_ctx *ctx, grn_array *array, grn_id id, void *func_arg), void *func_arg)
GRN_API void grn_array_unblock (grn_ctx *ctx, grn_array *array)
GRN_API int grn_array_get_value (grn_ctx *ctx, grn_array *array, grn_id id, void *valuebuf)
GRN_API grn_rc grn_array_set_value (grn_ctx *ctx, grn_array *array, grn_id id, const void *value, int flags)
GRN_API grn_array_cursorgrn_array_cursor_open (grn_ctx *ctx, grn_array *array, grn_id min, grn_id max, int offset, int limit, int flags)
GRN_API grn_id grn_array_cursor_next (grn_ctx *ctx, grn_array_cursor *cursor)
GRN_API int grn_array_cursor_get_value (grn_ctx *ctx, grn_array_cursor *cursor, void **value)
GRN_API grn_rc grn_array_cursor_set_value (grn_ctx *ctx, grn_array_cursor *cursor, const void *value, int flags)
GRN_API grn_rc grn_array_cursor_delete (grn_ctx *ctx, grn_array_cursor *cursor, grn_table_delete_optarg *optarg)
GRN_API void grn_array_cursor_close (grn_ctx *ctx, grn_array_cursor *cursor)
GRN_API grn_rc grn_array_delete_by_id (grn_ctx *ctx, grn_array *array, grn_id id, grn_table_delete_optarg *optarg)
GRN_API grn_id grn_array_next (grn_ctx *ctx, grn_array *array, grn_id id)
GRN_API void * _grn_array_get_value (grn_ctx *ctx, grn_array *array, grn_id id)
GRN_API grn_patgrn_pat_create (grn_ctx *ctx, const char *path, unsigned int key_size, unsigned int value_size, unsigned int flags)
GRN_API grn_patgrn_pat_open (grn_ctx *ctx, const char *path)
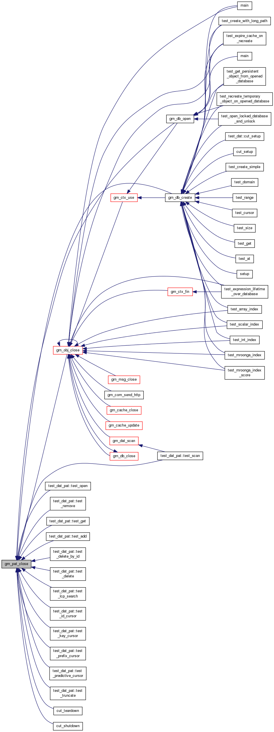
GRN_API grn_rc grn_pat_close (grn_ctx *ctx, grn_pat *pat)
GRN_API grn_rc grn_pat_remove (grn_ctx *ctx, const char *path)
GRN_API grn_id grn_pat_get (grn_ctx *ctx, grn_pat *pat, const void *key, unsigned int key_size, void **value)
GRN_API grn_id grn_pat_add (grn_ctx *ctx, grn_pat *pat, const void *key, unsigned int key_size, void **value, int *added)
GRN_API int grn_pat_get_key (grn_ctx *ctx, grn_pat *pat, grn_id id, void *keybuf, int bufsize)
GRN_API int grn_pat_get_key2 (grn_ctx *ctx, grn_pat *pat, grn_id id, grn_obj *bulk)
GRN_API int grn_pat_get_value (grn_ctx *ctx, grn_pat *pat, grn_id id, void *valuebuf)
GRN_API grn_rc grn_pat_set_value (grn_ctx *ctx, grn_pat *pat, grn_id id, const void *value, int flags)
GRN_API grn_rc grn_pat_delete_by_id (grn_ctx *ctx, grn_pat *pat, grn_id id, grn_table_delete_optarg *optarg)
GRN_API grn_rc grn_pat_delete (grn_ctx *ctx, grn_pat *pat, const void *key, unsigned int key_size, grn_table_delete_optarg *optarg)
GRN_API int grn_pat_delete_with_sis (grn_ctx *ctx, grn_pat *pat, grn_id id, grn_table_delete_optarg *optarg)
GRN_API int grn_pat_scan (grn_ctx *ctx, grn_pat *pat, const char *str, unsigned int str_len, grn_pat_scan_hit *sh, unsigned int sh_size, const char **rest)
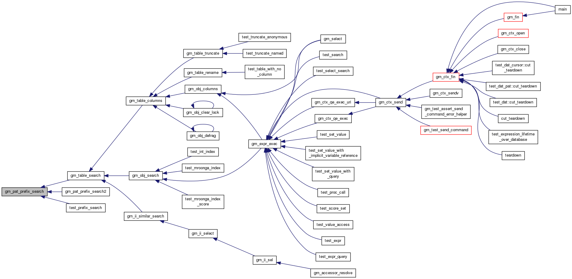
GRN_API grn_rc grn_pat_prefix_search (grn_ctx *ctx, grn_pat *pat, const void *key, unsigned int key_size, grn_hash *h)
GRN_API grn_rc grn_pat_suffix_search (grn_ctx *ctx, grn_pat *pat, const void *key, unsigned int key_size, grn_hash *h)
GRN_API grn_id grn_pat_lcp_search (grn_ctx *ctx, grn_pat *pat, const void *key, unsigned int key_size)
GRN_API unsigned int grn_pat_size (grn_ctx *ctx, grn_pat *pat)
GRN_API grn_pat_cursorgrn_pat_cursor_open (grn_ctx *ctx, grn_pat *pat, const void *min, unsigned int min_size, const void *max, unsigned int max_size, int offset, int limit, int flags)
GRN_API grn_id grn_pat_cursor_next (grn_ctx *ctx, grn_pat_cursor *c)
GRN_API void grn_pat_cursor_close (grn_ctx *ctx, grn_pat_cursor *c)
GRN_API int grn_pat_cursor_get_key (grn_ctx *ctx, grn_pat_cursor *c, void **key)
GRN_API int grn_pat_cursor_get_value (grn_ctx *ctx, grn_pat_cursor *c, void **value)
GRN_API int grn_pat_cursor_get_key_value (grn_ctx *ctx, grn_pat_cursor *c, void **key, unsigned int *key_size, void **value)
GRN_API grn_rc grn_pat_cursor_set_value (grn_ctx *ctx, grn_pat_cursor *c, const void *value, int flags)
GRN_API grn_rc grn_pat_cursor_delete (grn_ctx *ctx, grn_pat_cursor *c, grn_table_delete_optarg *optarg)
GRN_API grn_datgrn_dat_create (grn_ctx *ctx, const char *path, unsigned int key_size, unsigned int value_size, unsigned int flags)
GRN_API grn_datgrn_dat_open (grn_ctx *ctx, const char *path)
GRN_API grn_rc grn_dat_close (grn_ctx *ctx, grn_dat *dat)
GRN_API grn_rc grn_dat_remove (grn_ctx *ctx, const char *path)
GRN_API grn_id grn_dat_get (grn_ctx *ctx, grn_dat *dat, const void *key, unsigned int key_size, void **value)
GRN_API grn_id grn_dat_add (grn_ctx *ctx, grn_dat *dat, const void *key, unsigned int key_size, void **value, int *added)
GRN_API int grn_dat_get_key (grn_ctx *ctx, grn_dat *dat, grn_id id, void *keybuf, int bufsize)
GRN_API int grn_dat_get_key2 (grn_ctx *ctx, grn_dat *dat, grn_id id, grn_obj *bulk)
GRN_API grn_rc grn_dat_delete_by_id (grn_ctx *ctx, grn_dat *dat, grn_id id, grn_table_delete_optarg *optarg)
GRN_API grn_rc grn_dat_delete (grn_ctx *ctx, grn_dat *dat, const void *key, unsigned int key_size, grn_table_delete_optarg *optarg)
GRN_API grn_rc grn_dat_update_by_id (grn_ctx *ctx, grn_dat *dat, grn_id src_key_id, const void *dest_key, unsigned int dest_key_size)
GRN_API grn_rc grn_dat_update (grn_ctx *ctx, grn_dat *dat, const void *src_key, unsigned int src_key_size, const void *dest_key, unsigned int dest_key_size)
GRN_API unsigned int grn_dat_size (grn_ctx *ctx, grn_dat *dat)
GRN_API grn_dat_cursorgrn_dat_cursor_open (grn_ctx *ctx, grn_dat *dat, const void *min, unsigned int min_size, const void *max, unsigned int max_size, int offset, int limit, int flags)
GRN_API grn_id grn_dat_cursor_next (grn_ctx *ctx, grn_dat_cursor *c)
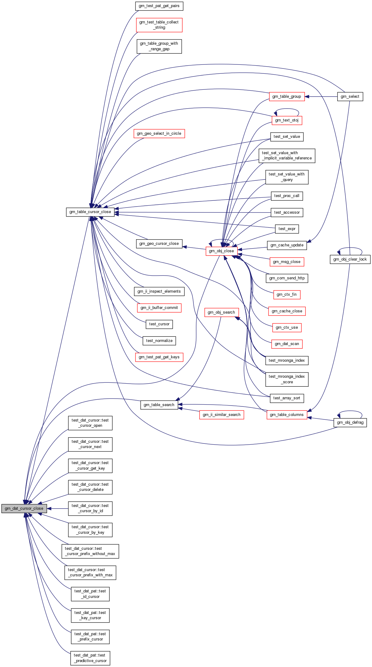
GRN_API void grn_dat_cursor_close (grn_ctx *ctx, grn_dat_cursor *c)
GRN_API int grn_dat_cursor_get_key (grn_ctx *ctx, grn_dat_cursor *c, const void **key)
GRN_API grn_rc grn_dat_cursor_delete (grn_ctx *ctx, grn_dat_cursor *c, grn_table_delete_optarg *optarg)
grn_ii_buffergrn_ii_buffer_open (grn_ctx *ctx, grn_ii *ii, long long unsigned int update_buffer_size)
grn_rc grn_ii_buffer_append (grn_ctx *ctx, grn_ii_buffer *ii_buffer, grn_id rid, unsigned int section, grn_obj *value)
grn_rc grn_ii_buffer_commit (grn_ctx *ctx, grn_ii_buffer *ii_buffer)
grn_rc grn_ii_buffer_close (grn_ctx *ctx, grn_ii_buffer *ii_buffer)

Macro Definition Documentation

#define GRN_ACCESSOR   (0x09)

Definition at line 331 of file groonga.h.

#define GRN_API

Definition at line 29 of file groonga.h.

#define GRN_ARRAY_EACH (   ctx,
  array,
  head,
  tail,
  id,
  value,
  block 
)
Value:
do {\
grn_array_cursor *_sc = grn_array_cursor_open(ctx, array, head, tail, 0, -1, 0); \
if (_sc) {\
grn_id id;\
while ((id = grn_array_cursor_next(ctx, _sc))) {\
grn_array_cursor_get_value(ctx, _sc, (void **)(value));\
block\
}\
grn_array_cursor_close(ctx, _sc); \
}\
} while (0)

Definition at line 1867 of file groonga.h.

#define GRN_ATTRIBUTE_PRINTF (   fmt_pos)

Definition at line 1057 of file groonga.h.

#define GRN_BOOL_INIT (   obj,
  flags 
)    GRN_VALUE_FIX_SIZE_INIT(obj, flags, GRN_DB_BOOL)

Definition at line 1306 of file groonga.h.

#define GRN_BOOL_PUT (   ctx,
  obj,
  val 
)
Value:
do {\
unsigned char _val = (unsigned char)(val);\
grn_bulk_write((ctx), (obj), (char *)&_val, sizeof(unsigned char));\
} while (0)

Definition at line 1506 of file groonga.h.

#define GRN_BOOL_SET (   ctx,
  obj,
  val 
)
Value:
do {\
unsigned char _val = (unsigned char)(val);\
grn_bulk_write_from((ctx), (obj), (char *)&_val, 0, sizeof(unsigned char));\
} while (0)

Definition at line 1337 of file groonga.h.

#define GRN_BOOL_SET_AT (   ctx,
  obj,
  offset,
  val 
)
Value:
do {\
unsigned char _val = (unsigned char)(val);\
grn_bulk_write_from((ctx), (obj), (char *)&_val,\
(offset), sizeof(unsigned char));\
} while (0)

Definition at line 1399 of file groonga.h.

#define GRN_BOOL_VALUE (   obj)    (*((unsigned char *)GRN_BULK_HEAD(obj)))

Definition at line 1473 of file groonga.h.

#define GRN_BOOL_VALUE_AT (   obj,
  offset 
)    (((unsigned char *)GRN_BULK_HEAD(obj))[offset])

Definition at line 1492 of file groonga.h.

#define GRN_BULK   (0x02)

Definition at line 324 of file groonga.h.

#define GRN_BULK_BUFSIZE   (sizeof(grn_obj) - sizeof(grn_obj_header))

Definition at line 1115 of file groonga.h.

#define GRN_BULK_CURR (   bulk)
Value:
? ((bulk)->u.b.curr)\
: (char *)&((bulk)->u.b.head) + (bulk)->header.flags)

Definition at line 1156 of file groonga.h.

#define GRN_BULK_EMPTYP (   bulk)
Value:
? ((bulk)->u.b.curr == (bulk)->u.b.head)\
: !((bulk)->header.flags))

Definition at line 1148 of file groonga.h.

#define GRN_BULK_HEAD (   bulk)
Value:
? ((bulk)->u.b.head)\
: (char *)&((bulk)->u.b.head))

Definition at line 1152 of file groonga.h.

#define GRN_BULK_OUTP (   bulk)    ((bulk)->header.impl_flags & GRN_OBJ_OUTPLACE)

Definition at line 1116 of file groonga.h.

#define GRN_BULK_REST (   bulk)
Value:
? ((bulk)->u.b.tail - (bulk)->u.b.curr)\
: GRN_BULK_BUFSIZE - (bulk)->header.flags)

Definition at line 1140 of file groonga.h.

#define GRN_BULK_REWIND (   bulk)
Value:
do {\
if ((bulk)->header.type == GRN_VECTOR) {\
grn_obj *_body = (bulk)->u.v.body;\
if (_body) {\
if (GRN_BULK_OUTP(_body)) {\
(_body)->u.b.curr = (_body)->u.b.head;\
} else {\
(_body)->header.flags = 0;\
}\
}\
(bulk)->u.v.n_sections = 0;\
} else {\
if (GRN_BULK_OUTP(bulk)) {\
(bulk)->u.b.curr = (bulk)->u.b.head;\
} else {\
(bulk)->header.flags = 0;\
}\
}\
} while (0)

Definition at line 1117 of file groonga.h.

#define GRN_BULK_TAIL (   bulk)
Value:
? ((bulk)->u.b.tail)\
: (char *)&((bulk)[1]))

Definition at line 1160 of file groonga.h.

#define GRN_BULK_VSIZE (   bulk)
Value:
? ((bulk)->u.b.curr - (bulk)->u.b.head)\
: (bulk)->header.flags)

Definition at line 1144 of file groonga.h.

#define GRN_BULK_WSIZE (   bulk)
Value:
? ((bulk)->u.b.tail - (bulk)->u.b.head)\

Definition at line 1136 of file groonga.h.

#define GRN_CACHE_DEFAULT_MAX_N_ENTRIES   100

Definition at line 248 of file groonga.h.

#define GRN_CHAR_BLANK   0x80

Definition at line 1583 of file groonga.h.

#define GRN_CHAR_IS_BLANK (   c)    ((c) & (GRN_CHAR_BLANK))

Definition at line 1584 of file groonga.h.

#define GRN_CHAR_TYPE (   c)    ((c) & 0x7f)

Definition at line 1585 of file groonga.h.

#define GRN_COLUMN_EACH (   ctx,
  column,
  id,
  value,
  block 
)
Value:
do {\
int _n;\
grn_id id = 1;\
while ((_n = grn_obj_get_values(ctx, column, id, (void **)&value)) > 0) {\
for (; _n; _n--, id++, value++) {\
block\
}\
}\
} while (0)

Definition at line 788 of file groonga.h.

#define GRN_COLUMN_FIX_SIZE   (0x40)

Definition at line 349 of file groonga.h.

#define GRN_COLUMN_INDEX   (0x48)

Definition at line 351 of file groonga.h.

#define GRN_COLUMN_OPEN_OR_CREATE (   ctx,
  table,
  name,
  name_size,
  path,
  flags,
  type,
  column 
)
Value:
(((column) = grn_obj_column((ctx), (table), (name), (name_size))) ||\
((column) = grn_column_create((ctx), (table), (name), (name_size), (path), (flags), (type))))

Definition at line 728 of file groonga.h.

#define GRN_COLUMN_VAR_SIZE   (0x41)

Definition at line 350 of file groonga.h.

#define GRN_COMMAND_VERSION_MAX   GRN_COMMAND_VERSION_2

Definition at line 140 of file groonga.h.

#define GRN_COMMAND_VERSION_MIN   GRN_COMMAND_VERSION_1

Definition at line 138 of file groonga.h.

#define GRN_COMMAND_VERSION_STABLE   GRN_COMMAND_VERSION_1

Definition at line 139 of file groonga.h.

#define GRN_CTX_BATCH_MODE   (0x04)

Definition at line 219 of file groonga.h.

#define GRN_CTX_FIN   (0xff)

Definition at line 184 of file groonga.h.

#define GRN_CTX_GET_ENCODING (   ctx)    ((ctx)->encoding)

Definition at line 231 of file groonga.h.

#define GRN_CTX_HEAD   (0x01<<2)

Definition at line 1737 of file groonga.h.

#define GRN_CTX_MORE   (0x01<<0)

Definition at line 1735 of file groonga.h.

#define GRN_CTX_MSGSIZE   (0x80)

Definition at line 183 of file groonga.h.

#define GRN_CTX_PER_DB   (0x08)

Definition at line 220 of file groonga.h.

#define GRN_CTX_QUIET   (0x01<<3)

Definition at line 1738 of file groonga.h.

#define GRN_CTX_QUIT   (0x01<<4)

Definition at line 1739 of file groonga.h.

#define GRN_CTX_SET_ENCODING (   ctx,
  enc 
)    ((ctx)->encoding = (enc == GRN_ENC_DEFAULT) ? grn_get_default_encoding() : enc)

Definition at line 232 of file groonga.h.

#define GRN_CTX_TAIL   (0x01<<1)

Definition at line 1736 of file groonga.h.

#define GRN_CTX_USE_QL   (0x03)

Definition at line 218 of file groonga.h.

#define GRN_CTX_USER_DATA (   ctx)    (&((ctx)->user_data))

Definition at line 216 of file groonga.h.

#define GRN_CURSOR_ASCENDING   (0x00<<0)

Definition at line 520 of file groonga.h.

#define GRN_CURSOR_BY_ID   (0x01<<3)

Definition at line 527 of file groonga.h.

#define GRN_CURSOR_BY_KEY   (0x00<<3)

Definition at line 526 of file groonga.h.

#define GRN_CURSOR_COLUMN_GEO_INDEX   (0x1a)

Definition at line 340 of file groonga.h.

#define GRN_CURSOR_COLUMN_INDEX   (0x18)

Definition at line 339 of file groonga.h.

#define GRN_CURSOR_DESCENDING   (0x01<<0)

Definition at line 521 of file groonga.h.

#define GRN_CURSOR_GE   (0x00<<1)

Definition at line 522 of file groonga.h.

#define GRN_CURSOR_GT   (0x01<<1)

Definition at line 523 of file groonga.h.

#define GRN_CURSOR_LE   (0x00<<2)

Definition at line 524 of file groonga.h.

#define GRN_CURSOR_LT   (0x01<<2)

Definition at line 525 of file groonga.h.

#define GRN_CURSOR_PREFIX   (0x01<<4)

Definition at line 528 of file groonga.h.

#define GRN_CURSOR_RK   (0x01<<6)

Definition at line 530 of file groonga.h.

#define GRN_CURSOR_SIZE_BY_BIT   (0x01<<5)

Definition at line 529 of file groonga.h.

#define GRN_CURSOR_TABLE_DAT_KEY   (0x12)

Definition at line 337 of file groonga.h.

#define GRN_CURSOR_TABLE_HASH_KEY   (0x10)

Definition at line 335 of file groonga.h.

#define GRN_CURSOR_TABLE_NO_KEY   (0x13)

Definition at line 338 of file groonga.h.

#define GRN_CURSOR_TABLE_PAT_KEY   (0x11)

Definition at line 336 of file groonga.h.

#define GRN_DAT_EACH (   ctx,
  dat,
  id,
  key,
  key_size,
  block 
)
Value:
do {\
grn_dat_cursor *_sc = grn_dat_cursor_open(ctx, dat, NULL, 0, NULL, 0, 0, -1, 0);\
if (_sc) {\
grn_id id;\
unsigned int *_ks = (key_size);\
if (_ks) {\
while ((id = grn_dat_cursor_next(ctx, _sc))) {\
int _ks_raw = grn_dat_cursor_get_key(ctx, _sc, (const void **)(key));\
*(_ks) = (unsigned int)_ks_raw;\
block\
}\
} else {\
while ((id = grn_dat_cursor_next(ctx, _sc))) {\
grn_dat_cursor_get_key(ctx, _sc, (const void **)(key));\
block\
}\
}\
grn_dat_cursor_close(ctx, _sc);\
}\
} while (0)

Definition at line 2007 of file groonga.h.

#define GRN_DB   (0x37)

Definition at line 348 of file groonga.h.

#define GRN_DB_OPEN_OR_CREATE (   ctx,
  path,
  optarg,
  db 
)    (((db) = grn_db_open((ctx), (path))) || (db = grn_db_create((ctx), (path), (optarg))))

Definition at line 410 of file groonga.h.

#define GRN_EXPR   (0x22)

Definition at line 343 of file groonga.h.

#define GRN_EXPR_ALLOW_COLUMN   (0x04)

Definition at line 1686 of file groonga.h.

#define GRN_EXPR_ALLOW_LEADING_NOT   (0x10)

Definition at line 1688 of file groonga.h.

#define GRN_EXPR_ALLOW_PRAGMA   (0x02)

Definition at line 1685 of file groonga.h.

#define GRN_EXPR_ALLOW_UPDATE   (0x08)

Definition at line 1687 of file groonga.h.

#define GRN_EXPR_CREATE_FOR_QUERY (   ctx,
  table,
  expr,
  var 
)
Value:
do {\
if (((expr) = grn_expr_create((ctx), NULL, 0)) &&\
((var) = grn_expr_add_var((ctx), (expr), NULL, 0))) {\
GRN_RECORD_INIT((var), 0, grn_obj_id((ctx), (table)));\
} else {\
(var) = NULL;\
}\
} while (0)

Definition at line 1671 of file groonga.h.

#define GRN_EXPR_SYNTAX_OUTPUT_COLUMNS   (0x20)

Definition at line 1684 of file groonga.h.

#define GRN_EXPR_SYNTAX_QUERY   (0x00)

Definition at line 1682 of file groonga.h.

#define GRN_EXPR_SYNTAX_SCRIPT   (0x01)

Definition at line 1683 of file groonga.h.

#define GRN_FALSE   (0)

Definition at line 40 of file groonga.h.

#define GRN_FLOAT_INIT (   obj,
  flags 
)    GRN_VALUE_FIX_SIZE_INIT(obj, flags, GRN_DB_FLOAT)

Definition at line 1324 of file groonga.h.

#define GRN_FLOAT_PUT (   ctx,
  obj,
  val 
)
Value:
do {\
double _val = (double)(val); grn_bulk_write((ctx), (obj), (char *)&_val, sizeof(double));\
} while (0)

Definition at line 1539 of file groonga.h.

#define GRN_FLOAT_SET (   ctx,
  obj,
  val 
)
Value:
do {\
double _val = (double)(val);\
grn_bulk_write_from((ctx), (obj), (char *)&_val, 0, sizeof(double));\
} while (0)

Definition at line 1373 of file groonga.h.

#define GRN_FLOAT_SET_AT (   ctx,
  obj,
  offset,
  val 
)
Value:
do {\
double _val = (double)(val);\
grn_bulk_write_from((ctx), (obj), (char *)&_val,\
(offset) * sizeof(double), sizeof(double));\
} while (0)

Definition at line 1445 of file groonga.h.

#define GRN_FLOAT_VALUE (   obj)    (*((double *)GRN_BULK_HEAD(obj)))

Definition at line 1482 of file groonga.h.

#define GRN_FLOAT_VALUE_AT (   obj,
  offset 
)    (((double *)GRN_BULK_HEAD(obj))[offset])

Definition at line 1501 of file groonga.h.

#define GRN_GEO_DEGREE2MSEC (   degree)    ((int)((degree) * 3600 * 1000 + ((degree) > 0 ? 0.5 : -0.5)))

Definition at line 1387 of file groonga.h.

#define GRN_GEO_MSEC2DEGREE (   msec)    ((((int)(msec)) / 3600.0) * 0.001)

Definition at line 1389 of file groonga.h.

#define GRN_GEO_POINT_SET (   ctx,
  obj,
  _latitude,
  _longitude 
)
Value:
do {\
_val.latitude = (int)(_latitude);\
_val.longitude = (int)(_longitude);\
grn_bulk_write_from((ctx), (obj), (char *)&_val, 0, sizeof(grn_geo_point));\
} while (0)

Definition at line 1392 of file groonga.h.

#define GRN_GEO_POINT_VALUE (   obj,
  _latitude,
  _longitude 
)
Value:
do {\
_latitude = _val->latitude;\
_longitude = _val->longitude;\
} while (0)

Definition at line 1486 of file groonga.h.

#define GRN_HASH_EACH (   ctx,
  hash,
  id,
  key,
  key_size,
  value,
  block 
)
Value:
do {\
grn_hash_cursor *_sc = grn_hash_cursor_open(ctx, hash, NULL, 0, NULL, 0, 0, -1, 0); \
if (_sc) {\
grn_id id;\
while ((id = grn_hash_cursor_next(ctx, _sc))) {\
grn_hash_cursor_get_key_value(ctx, _sc, (void **)(key),\
(key_size), (void **)(value));\
block\
}\
grn_hash_cursor_close(ctx, _sc);\
}\
} while (0)

Definition at line 1815 of file groonga.h.

#define GRN_ID_MAX   (0x3fffffff)

Definition at line 37 of file groonga.h.

#define GRN_ID_NIL   (0x00)

Definition at line 36 of file groonga.h.

#define GRN_INT16_INIT (   obj,
  flags 
)    GRN_VALUE_FIX_SIZE_INIT(obj, flags, GRN_DB_INT16)

Definition at line 1312 of file groonga.h.

#define GRN_INT16_PUT (   ctx,
  obj,
  val 
)
Value:
do {\
signed short _val = (signed short)(val); grn_bulk_write((ctx), (obj), (char *)&_val, sizeof(signed short));\
} while (0)

Definition at line 1517 of file groonga.h.

#define GRN_INT16_SET (   ctx,
  obj,
  val 
)
Value:
do {\
signed short _val = (signed short)(val);\
grn_bulk_write_from((ctx), (obj), (char *)&_val, 0, sizeof(signed short));\
} while (0)

Definition at line 1349 of file groonga.h.

#define GRN_INT16_SET_AT (   ctx,
  obj,
  offset,
  val 
)
Value:
do {\
signed short _val = (signed short)(val);\
grn_bulk_write_from((ctx), (obj), (char *)&_val,\
(offset) * sizeof(signed short), sizeof(signed short));\
} while (0)

Definition at line 1414 of file groonga.h.

#define GRN_INT16_VALUE (   obj)    (*((signed short *)GRN_BULK_HEAD(obj)))

Definition at line 1476 of file groonga.h.

#define GRN_INT16_VALUE_AT (   obj,
  offset 
)    (((signed short *)GRN_BULK_HEAD(obj))[offset])

Definition at line 1495 of file groonga.h.

#define GRN_INT32_INIT (   obj,
  flags 
)    GRN_VALUE_FIX_SIZE_INIT(obj, flags, GRN_DB_INT32)

Definition at line 1316 of file groonga.h.

#define GRN_INT32_PUT (   ctx,
  obj,
  val 
)
Value:
do {\
int _val = (int)(val); grn_bulk_write((ctx), (obj), (char *)&_val, sizeof(int));\
} while (0)

Definition at line 1524 of file groonga.h.

#define GRN_INT32_SET (   ctx,
  obj,
  val 
)
Value:
do {\
int _val = (int)(val);\
grn_bulk_write_from((ctx), (obj), (char *)&_val, 0, sizeof(int));\
} while (0)

Definition at line 1357 of file groonga.h.

#define GRN_INT32_SET_AT (   ctx,
  obj,
  offset,
  val 
)
Value:
do {\
int _val = (int)(val);\
grn_bulk_write_from((ctx), (obj), (char *)&_val,\
(offset) * sizeof(int), sizeof(int));\
} while (0)

Definition at line 1424 of file groonga.h.

#define GRN_INT32_VALUE (   obj)    (*((int *)GRN_BULK_HEAD(obj)))

Definition at line 1478 of file groonga.h.

#define GRN_INT32_VALUE_AT (   obj,
  offset 
)    (((int *)GRN_BULK_HEAD(obj))[offset])

Definition at line 1497 of file groonga.h.

#define GRN_INT64_INIT (   obj,
  flags 
)    GRN_VALUE_FIX_SIZE_INIT(obj, flags, GRN_DB_INT64)

Definition at line 1320 of file groonga.h.

#define GRN_INT64_PUT (   ctx,
  obj,
  val 
)
Value:
do {\
long long int _val = (long long int)(val);\
grn_bulk_write((ctx), (obj), (char *)&_val, sizeof(long long int));\
} while (0)

Definition at line 1531 of file groonga.h.

#define GRN_INT64_SET (   ctx,
  obj,
  val 
)
Value:
do {\
long long int _val = (long long int)(val);\
grn_bulk_write_from((ctx), (obj), (char *)&_val, 0, sizeof(long long int));\
} while (0)

Definition at line 1365 of file groonga.h.

#define GRN_INT64_SET_AT (   ctx,
  obj,
  offset,
  val 
)
Value:
do {\
long long int _val = (long long int)(val);\
grn_bulk_write_from((ctx), (obj), (char *)&_val,\
(offset) * sizeof(long long int), sizeof(long long int));\
} while (0)

Definition at line 1434 of file groonga.h.

#define GRN_INT64_VALUE (   obj)    (*((long long int *)GRN_BULK_HEAD(obj)))

Definition at line 1480 of file groonga.h.

#define GRN_INT64_VALUE_AT (   obj,
  offset 
)    (((long long int *)GRN_BULK_HEAD(obj))[offset])

Definition at line 1499 of file groonga.h.

#define GRN_INT8_INIT (   obj,
  flags 
)    GRN_VALUE_FIX_SIZE_INIT(obj, flags, GRN_DB_INT8)

Definition at line 1308 of file groonga.h.

#define GRN_INT8_PUT (   ctx,
  obj,
  val 
)
Value:
do {\
signed char _val = (signed char)(val); grn_bulk_write((ctx), (obj), (char *)&_val, sizeof(signed char));\
} while (0)

Definition at line 1510 of file groonga.h.

#define GRN_INT8_SET (   ctx,
  obj,
  val 
)
Value:
do {\
signed char _val = (signed char)(val);\
grn_bulk_write_from((ctx), (obj), (char *)&_val, 0, sizeof(signed char));\
} while (0)

Definition at line 1341 of file groonga.h.

#define GRN_INT8_SET_AT (   ctx,
  obj,
  offset,
  val 
)
Value:
do {\
signed char _val = (signed char)(val);\
grn_bulk_write_from((ctx), (obj), (char *)&_val,\
(offset) * sizeof(signed char), sizeof(signed char));\
} while (0)

Definition at line 1404 of file groonga.h.

#define GRN_INT8_VALUE (   obj)    (*((signed char *)GRN_BULK_HEAD(obj)))

Definition at line 1474 of file groonga.h.

#define GRN_INT8_VALUE_AT (   obj,
  offset 
)    (((signed char *)GRN_BULK_HEAD(obj))[offset])

Definition at line 1493 of file groonga.h.

#define GRN_LOG (   ctx,
  level,
  ... 
)
Value:
do {\
if (grn_logger_pass(ctx, level)) {\
grn_logger_put(ctx, (level), __FILE__, __LINE__, __FUNCTION__, __VA_ARGS__); \
}\
} while (0)

Definition at line 1075 of file groonga.h.

#define GRN_LOG_DEFAULT_LEVEL   GRN_LOG_NOTICE

Definition at line 1067 of file groonga.h.

#define GRN_LOG_LOCATION   (0x01<<3)

Definition at line 1019 of file groonga.h.

#define GRN_LOG_MESSAGE   (0x01<<2)

Definition at line 1018 of file groonga.h.

#define GRN_LOG_TIME   (0x01<<0)

Definition at line 1016 of file groonga.h.

#define GRN_LOG_TITLE   (0x01<<1)

Definition at line 1017 of file groonga.h.

#define GRN_LONG_TEXT_INIT (   obj,
  flags 
)    GRN_VALUE_VAR_SIZE_INIT(obj, flags, GRN_DB_LONG_TEXT)

Definition at line 1282 of file groonga.h.

#define GRN_MSG   (0x07)

Definition at line 329 of file groonga.h.

#define GRN_NORMALIZER_AUTO   ((grn_obj *)1)

Definition at line 1581 of file groonga.h.

#define GRN_OBJ_APPEND   (0x04)

Definition at line 802 of file groonga.h.

#define GRN_OBJ_COLUMN_INDEX   (0x02)

Definition at line 290 of file groonga.h.

#define GRN_OBJ_COLUMN_SCALAR   (0x00)

Definition at line 288 of file groonga.h.

#define GRN_OBJ_COLUMN_TYPE_MASK   (0x07)

Definition at line 287 of file groonga.h.

#define GRN_OBJ_COLUMN_VECTOR   (0x01)

Definition at line 289 of file groonga.h.

#define GRN_OBJ_COMPARE   (0x01<<5)

Definition at line 805 of file groonga.h.

#define GRN_OBJ_COMPRESS_LZO   (0x02<<4)

Definition at line 295 of file groonga.h.

#define GRN_OBJ_COMPRESS_MASK   (0x07<<4)

Definition at line 292 of file groonga.h.

#define GRN_OBJ_COMPRESS_NONE   (0x00<<4)

Definition at line 293 of file groonga.h.

#define GRN_OBJ_COMPRESS_ZLIB   (0x01<<4)

Definition at line 294 of file groonga.h.

#define GRN_OBJ_DECR   (0x03)

Definition at line 801 of file groonga.h.

#define GRN_OBJ_DO_SHALLOW_COPY   (GRN_OBJ_REFER|GRN_OBJ_OUTPLACE)

Definition at line 1265 of file groonga.h.

#define GRN_OBJ_FIN (   ctx,
  obj 
)    (grn_obj_close((ctx), (obj)))

Definition at line 399 of file groonga.h.

#define GRN_OBJ_FORMAT_ASARRAY   (0x01<<3)

Definition at line 1198 of file groonga.h.

#define GRN_OBJ_FORMAT_FIN (   ctx,
  format 
)
Value:
do {\
int ncolumns = GRN_BULK_VSIZE(&(format)->columns) / sizeof(grn_obj *);\
grn_obj **columns = (grn_obj **)GRN_BULK_HEAD(&(format)->columns);\
while (ncolumns--) { grn_obj_unlink((ctx), *columns++); }\
GRN_OBJ_FIN((ctx), &(format)->columns);\
if ((format)->expression) { GRN_OBJ_FIN((ctx), (format)->expression); } \
} while (0)

Definition at line 1223 of file groonga.h.

#define GRN_OBJ_FORMAT_INIT (   format,
  format_nhits,
  format_offset,
  format_limit,
  format_hits_offset 
)
Value:
do { \
GRN_PTR_INIT(&(format)->columns, GRN_OBJ_VECTOR, GRN_ID_NIL);\
(format)->nhits = (format_nhits);\
(format)->offset = (format_offset);\
(format)->limit = (format_limit);\
(format)->hits_offset = (format_hits_offset);\
(format)->expression = NULL;\
} while (0)

Definition at line 1214 of file groonga.h.

#define GRN_OBJ_FORMAT_WITH_COLUMN_NAMES   (0x01<<0)

Definition at line 1197 of file groonga.h.

#define GRN_OBJ_GET   (0x01<<4)

Definition at line 804 of file groonga.h.

#define GRN_OBJ_GET_DOMAIN (   obj)    ((obj)->header.type == GRN_TABLE_NO_KEY ? GRN_ID_NIL : (obj)->header.domain)

Definition at line 834 of file groonga.h.

#define GRN_OBJ_INCR   (0x02)

Definition at line 800 of file groonga.h.

#define GRN_OBJ_INIT (   obj,
  obj_type,
  obj_flags,
  obj_domain 
)
Value:
do { \
(obj)->header.type = (obj_type);\
(obj)->header.impl_flags = (obj_flags);\
(obj)->header.flags = 0;\
(obj)->header.domain = (obj_domain);\
(obj)->u.b.head = NULL;\
(obj)->u.b.curr = NULL;\
(obj)->u.b.tail = NULL;\
} while (0)

Definition at line 389 of file groonga.h.

#define GRN_OBJ_KEY_FLOAT   (0x02<<3)

Definition at line 281 of file groonga.h.

#define GRN_OBJ_KEY_GEO_POINT   (0x03<<3)

Definition at line 282 of file groonga.h.

#define GRN_OBJ_KEY_INT   (0x01<<3)

Definition at line 280 of file groonga.h.

#define GRN_OBJ_KEY_MASK   (0x07<<3)

Definition at line 278 of file groonga.h.

#define GRN_OBJ_KEY_NORMALIZE   (0x01<<7)

Definition at line 285 of file groonga.h.

#define GRN_OBJ_KEY_UINT   (0x00<<3)

Definition at line 279 of file groonga.h.

#define GRN_OBJ_KEY_VAR_SIZE   (0x01<<14)

Definition at line 316 of file groonga.h.

#define GRN_OBJ_KEY_WITH_SIS   (0x01<<6)

Definition at line 284 of file groonga.h.

#define GRN_OBJ_LOCK   (0x01<<6)

Definition at line 806 of file groonga.h.

#define GRN_OBJ_MUTABLE (   obj)    ((obj) && (obj)->header.type <= GRN_VECTOR)

Definition at line 1268 of file groonga.h.

#define GRN_OBJ_NO_SUBREC   (0x00<<13)

Definition at line 313 of file groonga.h.

#define GRN_OBJ_OUTPLACE   (0x01<<1)

Definition at line 387 of file groonga.h.

#define GRN_OBJ_PERSISTENT   (0x01<<15)

Definition at line 319 of file groonga.h.

#define GRN_OBJ_PREPEND   (0x05)

Definition at line 803 of file groonga.h.

#define GRN_OBJ_REFER   (0x01<<0)

Definition at line 386 of file groonga.h.

#define GRN_OBJ_RING_BUFFER   (0x01<<10)

Definition at line 300 of file groonga.h.

#define GRN_OBJ_SET   (0x01)

Definition at line 799 of file groonga.h.

#define GRN_OBJ_SET_MASK   (0x07)

Definition at line 798 of file groonga.h.

#define GRN_OBJ_TABLE_DAT_KEY   (0x02)

Definition at line 275 of file groonga.h.

#define GRN_OBJ_TABLE_HASH_KEY   (0x00)

Definition at line 273 of file groonga.h.

#define GRN_OBJ_TABLE_NO_KEY   (0x03)

Definition at line 276 of file groonga.h.

#define GRN_OBJ_TABLE_PAT_KEY   (0x01)

Definition at line 274 of file groonga.h.

#define GRN_OBJ_TABLE_TYPE_MASK   (0x07)

Definition at line 272 of file groonga.h.

#define GRN_OBJ_TEMPORARY   (0x00<<15)

Definition at line 318 of file groonga.h.

#define GRN_OBJ_UNIT_DOCUMENT_NONE   (0x00<<8)

Definition at line 303 of file groonga.h.

#define GRN_OBJ_UNIT_DOCUMENT_POSITION   (0x02<<8)

Definition at line 305 of file groonga.h.

#define GRN_OBJ_UNIT_DOCUMENT_SECTION   (0x01<<8)

Definition at line 304 of file groonga.h.

#define GRN_OBJ_UNIT_MASK   (0x0f<<8)

Definition at line 302 of file groonga.h.

#define GRN_OBJ_UNIT_POSITION_NONE   (0x05<<8)

Definition at line 308 of file groonga.h.

#define GRN_OBJ_UNIT_SECTION_NONE   (0x03<<8)

Definition at line 306 of file groonga.h.

#define GRN_OBJ_UNIT_SECTION_POSITION   (0x04<<8)

Definition at line 307 of file groonga.h.

#define GRN_OBJ_UNIT_USERDEF_DOCUMENT   (0x06<<8)

Definition at line 309 of file groonga.h.

#define GRN_OBJ_UNIT_USERDEF_POSITION   (0x08<<8)

Definition at line 311 of file groonga.h.

#define GRN_OBJ_UNIT_USERDEF_SECTION   (0x07<<8)

Definition at line 310 of file groonga.h.

#define GRN_OBJ_UNLOCK   (0x01<<7)

Definition at line 807 of file groonga.h.

#define GRN_OBJ_VECTOR   (0x01<<7)

Definition at line 1266 of file groonga.h.

#define GRN_OBJ_WITH_POSITION   (0x01<<9)

Definition at line 299 of file groonga.h.

#define GRN_OBJ_WITH_SECTION   (0x01<<7)

Definition at line 297 of file groonga.h.

#define GRN_OBJ_WITH_SUBREC   (0x01<<13)

Definition at line 314 of file groonga.h.

#define GRN_OBJ_WITH_WEIGHT   (0x01<<8)

Definition at line 298 of file groonga.h.

#define GRN_OP_BUT   GRN_OP_AND_NOT

Definition at line 624 of file groonga.h.

#define GRN_PAT_EACH (   ctx,
  pat,
  id,
  key,
  key_size,
  value,
  block 
)
Value:
do { \
grn_pat_cursor *_sc = grn_pat_cursor_open(ctx, pat, NULL, 0, NULL, 0, 0, -1, 0); \
if (_sc) {\
grn_id id;\
while ((id = grn_pat_cursor_next(ctx, _sc))) {\
grn_pat_cursor_get_key_value(ctx, _sc, (void **)(key),\
(key_size), (void **)(value));\
block\
}\
grn_pat_cursor_close(ctx, _sc);\
}\
} while (0)

Definition at line 1948 of file groonga.h.

#define GRN_PATSNIP   (0x0c)

Definition at line 333 of file groonga.h.

#define GRN_PROC   (0x21)

Definition at line 342 of file groonga.h.

#define GRN_PTR   (0x03)

Definition at line 325 of file groonga.h.

#define GRN_PTR_INIT (   obj,
  flags,
  domain 
)
Value:
((flags) & GRN_OBJ_DO_SHALLOW_COPY), (domain))

Definition at line 1329 of file groonga.h.

#define GRN_PTR_PUT (   ctx,
  obj,
  val 
)
Value:
do {\
grn_obj *_val = (grn_obj *)(val);\
grn_bulk_write((ctx), (obj), (char *)&_val, sizeof(grn_obj *));\
} while (0)

Definition at line 1546 of file groonga.h.

#define GRN_PTR_SET (   ctx,
  obj,
  val 
)
Value:
do {\
grn_obj *_val = (grn_obj *)(val);\
grn_bulk_write_from((ctx), (obj), (char *)&_val, 0, sizeof(grn_obj *));\
} while (0)

Definition at line 1382 of file groonga.h.

#define GRN_PTR_SET_AT (   ctx,
  obj,
  offset,
  val 
)
Value:
do {\
grn_obj *_val = (grn_obj *)(val);\
grn_bulk_write_from((ctx), (obj), (char *)&_val,\
(offset) * sizeof(grn_obj *), sizeof(grn_obj *));\
} while (0)

Definition at line 1456 of file groonga.h.

#define GRN_PTR_VALUE (   obj)    (*((grn_obj **)GRN_BULK_HEAD(obj)))

Definition at line 1485 of file groonga.h.

#define GRN_PTR_VALUE_AT (   obj,
  offset 
)    (((grn_obj **)GRN_BULK_HEAD(obj))[offset])

Definition at line 1504 of file groonga.h.

#define GRN_PVECTOR   (0x05) /* vector of grn_obj* */

Definition at line 327 of file groonga.h.

#define GRN_QUERY   (0x08)

Definition at line 330 of file groonga.h.

#define GRN_QUERY_ADJ_DEC   '<'

Definition at line 952 of file groonga.h.

#define GRN_QUERY_ADJ_INC   '>'

Definition at line 949 of file groonga.h.

#define GRN_QUERY_ADJ_NEG   '~'

Definition at line 955 of file groonga.h.

#define GRN_QUERY_AND   '+'

Definition at line 938 of file groonga.h.

#define GRN_QUERY_AND_NOT   '-'

Definition at line 945 of file groonga.h.

#define GRN_QUERY_COLUMN   ':'

Definition at line 976 of file groonga.h.

#define GRN_QUERY_ESCAPE   '\\'

Definition at line 973 of file groonga.h.

#define GRN_QUERY_LOG (   ctx,
  flag,
  mark,
  format,
  ... 
)
Value:
do {\
if (grn_query_logger_pass(ctx, flag)) {\
grn_query_logger_put(ctx, (flag), (mark), format, __VA_ARGS__);\
}\
} while (0)

Definition at line 1107 of file groonga.h.

#define GRN_QUERY_LOG_ALL
Value:
GRN_QUERY_LOG_RESULT_CODE |\
GRN_QUERY_LOG_DESTINATION |\
GRN_QUERY_LOG_CACHE |\
GRN_QUERY_LOG_SIZE |\
GRN_QUERY_LOG_SCORE)

Definition at line 163 of file groonga.h.

#define GRN_QUERY_LOG_CACHE   (0x01<<3)

Definition at line 160 of file groonga.h.

#define GRN_QUERY_LOG_COMMAND   (0x01<<0)

Definition at line 157 of file groonga.h.

#define GRN_QUERY_LOG_DEFAULT   GRN_QUERY_LOG_ALL

Definition at line 170 of file groonga.h.

#define GRN_QUERY_LOG_DESTINATION   (0x01<<2)

Definition at line 159 of file groonga.h.

#define GRN_QUERY_LOG_NONE   (0x00)

Definition at line 156 of file groonga.h.

#define GRN_QUERY_LOG_RESULT_CODE   (0x01<<1)

Definition at line 158 of file groonga.h.

#define GRN_QUERY_LOG_SCORE   (0x01<<5)

Definition at line 162 of file groonga.h.

#define GRN_QUERY_LOG_SIZE   (0x01<<4)

Definition at line 161 of file groonga.h.

#define GRN_QUERY_PARENL   '('

Definition at line 961 of file groonga.h.

#define GRN_QUERY_PARENR   ')'

Definition at line 964 of file groonga.h.

#define GRN_QUERY_PREFIX   '*'

Definition at line 958 of file groonga.h.

#define GRN_QUERY_QUOTEL   '"'

Definition at line 967 of file groonga.h.

#define GRN_QUERY_QUOTER   '"'

Definition at line 970 of file groonga.h.

#define GRN_RECORD_INIT   GRN_VALUE_FIX_SIZE_INIT

Definition at line 1328 of file groonga.h.

#define GRN_RECORD_PUT (   ctx,
  obj,
  val 
)
Value:
do {\
grn_id _val = (grn_id)(val); grn_bulk_write((ctx), (obj), (char *)&_val, sizeof(grn_id));\
} while (0)

Definition at line 1543 of file groonga.h.

#define GRN_RECORD_SET (   ctx,
  obj,
  val 
)
Value:
do {\
grn_id _val = (grn_id)(val);\
grn_bulk_write_from((ctx), (obj), (char *)&_val, 0, sizeof(grn_id));\
} while (0)

Definition at line 1378 of file groonga.h.

#define GRN_RECORD_SET_AT (   ctx,
  obj,
  offset,
  val 
)
Value:
do {\
grn_id _val = (grn_id)(val);\
grn_bulk_write_from((ctx), (obj), (char *)&_val,\
(offset) * sizeof(grn_id), sizeof(grn_id));\
} while (0)

Definition at line 1451 of file groonga.h.

#define GRN_RECORD_VALUE (   obj)    (*((grn_id *)GRN_BULK_HEAD(obj)))

Definition at line 1484 of file groonga.h.

#define GRN_RECORD_VALUE_AT (   obj,
  offset 
)    (((grn_id *)GRN_BULK_HEAD(obj))[offset])

Definition at line 1503 of file groonga.h.

#define GRN_SHORT_TEXT_INIT (   obj,
  flags 
)    GRN_VALUE_VAR_SIZE_INIT(obj, flags, GRN_DB_SHORT_TEXT)

Definition at line 1280 of file groonga.h.

#define GRN_SNIP   (0x0b)

Definition at line 332 of file groonga.h.

#define GRN_SNIP_COPY_TAG   (0x01<<1)

Definition at line 989 of file groonga.h.

#define GRN_SNIP_MAPPING_HTML_ESCAPE   ((grn_snip_mapping *)-1)

Definition at line 992 of file groonga.h.

#define GRN_SNIP_NORMALIZE   (0x01<<0)

Definition at line 988 of file groonga.h.

#define GRN_SNIP_SKIP_LEADING_SPACES   (0x01<<2)

Definition at line 990 of file groonga.h.

#define GRN_STR_NORMALIZE   GRN_OBJ_KEY_NORMALIZE

Definition at line 1568 of file groonga.h.

#define GRN_STR_REMOVEBLANK   (0x01<<0)

Definition at line 1565 of file groonga.h.

#define GRN_STR_WITH_CHECKS   (0x01<<2)

Definition at line 1567 of file groonga.h.

#define GRN_STR_WITH_CTYPES   (0x01<<1)

Definition at line 1566 of file groonga.h.

#define GRN_STRING   (0x0d)

Definition at line 334 of file groonga.h.

#define GRN_STRING_REMOVE_BLANK   (0x01<<0)

Definition at line 1576 of file groonga.h.

#define GRN_STRING_REMOVE_TOKENIZED_DELIMITER   (0x01<<3)

Definition at line 1579 of file groonga.h.

#define GRN_STRING_WITH_CHECKS   (0x01<<2)

Definition at line 1578 of file groonga.h.

#define GRN_STRING_WITH_TYPES   (0x01<<1)

Definition at line 1577 of file groonga.h.

#define GRN_TABLE_DAT_KEY   (0x32)

Definition at line 346 of file groonga.h.

#define GRN_TABLE_EACH (   ctx,
  table,
  head,
  tail,
  id,
  key,
  key_size,
  value,
  block 
)
Value:
do {\
(ctx)->errlvl = GRN_LOG_NOTICE;\
(ctx)->rc = GRN_SUCCESS;\
if ((ctx)->seqno & 1) {\
(ctx)->subno++;\
} else {\
(ctx)->seqno++;\
}\
if (table) {\
switch ((table)->header.type) {\
GRN_PAT_EACH((ctx), (grn_pat *)(table), (id), (key), (key_size), (value), block);\
break;\
GRN_DAT_EACH((ctx), (grn_dat *)(table), (id), (key), (key_size), block);\
break;\
GRN_HASH_EACH((ctx), (grn_hash *)(table), (id), (key), (key_size), (value), block);\
break;\
GRN_ARRAY_EACH((ctx), (grn_array *)(table), (head), (tail), (id), (value), block);\
break;\
}\
}\
if ((ctx)->subno) {\
(ctx)->subno--;\
} else {\
(ctx)->seqno++;\
}\
} while (0)

Definition at line 558 of file groonga.h.

#define GRN_TABLE_GROUP_CALC_AVG   (0x01<<7)

Definition at line 611 of file groonga.h.

#define GRN_TABLE_GROUP_CALC_COUNT   (0x01<<3)

Definition at line 607 of file groonga.h.

#define GRN_TABLE_GROUP_CALC_MAX   (0x01<<4)

Definition at line 608 of file groonga.h.

#define GRN_TABLE_GROUP_CALC_MIN   (0x01<<5)

Definition at line 609 of file groonga.h.

#define GRN_TABLE_GROUP_CALC_SUM   (0x01<<6)

Definition at line 610 of file groonga.h.

#define GRN_TABLE_HASH_KEY   (0x30)

Definition at line 344 of file groonga.h.

#define GRN_TABLE_MAX_KEY_SIZE   (0x1000)

Definition at line 487 of file groonga.h.

#define GRN_TABLE_NO_KEY   (0x33)

Definition at line 347 of file groonga.h.

#define GRN_TABLE_OPEN_OR_CREATE (   ctx,
  name,
  name_size,
  path,
  flags,
  key_type,
  value_type,
  table 
)
Value:
(((table) = grn_ctx_get((ctx), (name), (name_size))) ||\
((table) = grn_table_create((ctx), (name), (name_size), (path), (flags), (key_type), (value_type))))

Definition at line 494 of file groonga.h.

#define GRN_TABLE_PAT_KEY   (0x31)

Definition at line 345 of file groonga.h.

#define GRN_TABLE_SORT_ASC   (0x00<<0)

Definition at line 592 of file groonga.h.

#define GRN_TABLE_SORT_DESC   (0x01<<0)

Definition at line 593 of file groonga.h.

#define GRN_TEXT_INIT (   obj,
  flags 
)    GRN_VALUE_VAR_SIZE_INIT(obj, flags, GRN_DB_TEXT)

Definition at line 1278 of file groonga.h.

#define GRN_TEXT_LEN (   obj)    GRN_BULK_VSIZE(obj)

Definition at line 1304 of file groonga.h.

#define GRN_TEXT_PUT (   ctx,
  obj,
  str,
  len 
)    grn_bulk_write((ctx), (obj), (const char *)(str), (unsigned int)(len))

Definition at line 1295 of file groonga.h.

#define GRN_TEXT_PUTC (   ctx,
  obj,
 
)
Value:
do {\
char _c = (c); grn_bulk_write((ctx), (obj), &_c, 1);\
} while (0)

Definition at line 1297 of file groonga.h.

#define GRN_TEXT_PUTS (   ctx,
  obj,
  str 
)    GRN_TEXT_PUT((ctx), (obj), (str), strlen(str))

Definition at line 1301 of file groonga.h.

#define GRN_TEXT_SET (   ctx,
  obj,
  str,
  len 
)
Value:
do {\
if ((obj)->header.impl_flags & GRN_OBJ_REFER) {\
GRN_TEXT_SET_REF((obj), (str), (len));\
} else {\
grn_bulk_write_from((ctx), (obj), (const char *)(str), 0, (unsigned int)(len));\
}\
} while (0)

Definition at line 1288 of file groonga.h.

#define GRN_TEXT_SET_REF (   obj,
  str,
  len 
)
Value:
do {\
(obj)->u.b.head = (char *)(str);\
(obj)->u.b.curr = (char *)(str) + (len);\
} while (0)

Definition at line 1284 of file groonga.h.

#define GRN_TEXT_SETS (   ctx,
  obj,
  str 
)    GRN_TEXT_SET((ctx), (obj), (str), strlen(str))

Definition at line 1302 of file groonga.h.

#define GRN_TEXT_VALUE (   obj)    GRN_BULK_HEAD(obj)

Definition at line 1303 of file groonga.h.

#define GRN_TIME_INIT (   obj,
  flags 
)    GRN_VALUE_FIX_SIZE_INIT(obj, flags, GRN_DB_TIME)

Definition at line 1326 of file groonga.h.

#define GRN_TIME_NOW (   ctx,
  obj 
)    (grn_time_now((ctx), (obj)))

Definition at line 1471 of file groonga.h.

#define GRN_TIME_PACK (   sec,
  usec 
)    ((long long int)(sec) * GRN_TIME_USEC_PER_SEC + (usec))

Definition at line 1463 of file groonga.h.

#define GRN_TIME_PUT   GRN_INT64_PUT

Definition at line 1542 of file groonga.h.

#define GRN_TIME_SET   GRN_INT64_SET

Definition at line 1377 of file groonga.h.

#define GRN_TIME_SET_AT   GRN_INT64_SET_AT

Definition at line 1450 of file groonga.h.

#define GRN_TIME_UNPACK (   time_value,
  sec,
  usec 
)
Value:
do {\
sec = (time_value) / GRN_TIME_USEC_PER_SEC;\
usec = (time_value) % GRN_TIME_USEC_PER_SEC;\
} while (0)

Definition at line 1464 of file groonga.h.

#define GRN_TIME_USEC_PER_SEC   1000000

Definition at line 1462 of file groonga.h.

#define GRN_TIME_VALUE   GRN_INT64_VALUE

Definition at line 1483 of file groonga.h.

#define GRN_TIME_VALUE_AT   GRN_INT64_VALUE_AT

Definition at line 1502 of file groonga.h.

#define GRN_TOKYO_GEO_POINT_INIT (   obj,
  flags 
)    GRN_VALUE_FIX_SIZE_INIT(obj, flags, GRN_DB_TOKYO_GEO_POINT)

Definition at line 1332 of file groonga.h.

#define GRN_TRUE   (1)

Definition at line 39 of file groonga.h.

#define GRN_TYPE   (0x20)

Definition at line 341 of file groonga.h.

#define GRN_UINT16_INIT (   obj,
  flags 
)    GRN_VALUE_FIX_SIZE_INIT(obj, flags, GRN_DB_UINT16)

Definition at line 1314 of file groonga.h.

#define GRN_UINT16_PUT (   ctx,
  obj,
  val 
)
Value:
do {\
unsigned short _val = (unsigned short)(val);\
grn_bulk_write((ctx), (obj), (char *)&_val, sizeof(unsigned short));\
} while (0)

Definition at line 1520 of file groonga.h.

#define GRN_UINT16_SET (   ctx,
  obj,
  val 
)
Value:
do {\
unsigned short _val = (unsigned short)(val);\
grn_bulk_write_from((ctx), (obj), (char *)&_val, 0, sizeof(unsigned short));\
} while (0)

Definition at line 1353 of file groonga.h.

#define GRN_UINT16_SET_AT (   ctx,
  obj,
  offset,
  val 
)
Value:
do { \
unsigned short _val = (unsigned short)(val);\
grn_bulk_write_from((ctx), (obj), (char *)&_val,\
(offset) * sizeof(unsigned short), sizeof(unsigned short));\
} while (0)

Definition at line 1419 of file groonga.h.

#define GRN_UINT16_VALUE (   obj)    (*((unsigned short *)GRN_BULK_HEAD(obj)))

Definition at line 1477 of file groonga.h.

#define GRN_UINT16_VALUE_AT (   obj,
  offset 
)    (((unsigned short *)GRN_BULK_HEAD(obj))[offset])

Definition at line 1496 of file groonga.h.

#define GRN_UINT32_INIT (   obj,
  flags 
)    GRN_VALUE_FIX_SIZE_INIT(obj, flags, GRN_DB_UINT32)

Definition at line 1318 of file groonga.h.

#define GRN_UINT32_PUT (   ctx,
  obj,
  val 
)
Value:
do {\
unsigned int _val = (unsigned int)(val);\
grn_bulk_write((ctx), (obj), (char *)&_val, sizeof(unsigned int));\
} while (0)

Definition at line 1527 of file groonga.h.

#define GRN_UINT32_SET (   ctx,
  obj,
  val 
)
Value:
do {\
unsigned int _val = (unsigned int)(val);\
grn_bulk_write_from((ctx), (obj), (char *)&_val, 0, sizeof(unsigned int));\
} while (0)

Definition at line 1361 of file groonga.h.

#define GRN_UINT32_SET_AT (   ctx,
  obj,
  offset,
  val 
)
Value:
do { \
unsigned int _val = (unsigned int)(val);\
grn_bulk_write_from((ctx), (obj), (char *)&_val,\
(offset) * sizeof(unsigned int), sizeof(unsigned int));\
} while (0)

Definition at line 1429 of file groonga.h.

#define GRN_UINT32_VALUE (   obj)    (*((unsigned int *)GRN_BULK_HEAD(obj)))

Definition at line 1479 of file groonga.h.

#define GRN_UINT32_VALUE_AT (   obj,
  offset 
)    (((unsigned int *)GRN_BULK_HEAD(obj))[offset])

Definition at line 1498 of file groonga.h.

#define GRN_UINT64_INIT (   obj,
  flags 
)    GRN_VALUE_FIX_SIZE_INIT(obj, flags, GRN_DB_UINT64)

Definition at line 1322 of file groonga.h.

#define GRN_UINT64_PUT (   ctx,
  obj,
  val 
)
Value:
do {\
long long unsigned int _val = (long long unsigned int)(val);\
grn_bulk_write((ctx), (obj), (char *)&_val, sizeof(long long unsigned int));\
} while (0)

Definition at line 1535 of file groonga.h.

#define GRN_UINT64_SET (   ctx,
  obj,
  val 
)
Value:
do {\
long long unsigned int _val = (long long unsigned int)(val);\
grn_bulk_write_from((ctx), (obj), (char *)&_val, 0, sizeof(long long unsigned int));\
} while (0)

Definition at line 1369 of file groonga.h.

#define GRN_UINT64_SET_AT (   ctx,
  obj,
  offset,
  val 
)
Value:
do {\
long long unsigned int _val = (long long unsigned int)(val);\
grn_bulk_write_from((ctx), (obj), (char *)&_val,\
(offset) * sizeof(long long unsigned int),\
sizeof(long long unsigned int));\
} while (0)

Definition at line 1439 of file groonga.h.

#define GRN_UINT64_VALUE (   obj)    (*((long long unsigned int *)GRN_BULK_HEAD(obj)))

Definition at line 1481 of file groonga.h.

#define GRN_UINT64_VALUE_AT (   obj,
  offset 
)    (((long long unsigned int *)GRN_BULK_HEAD(obj))[offset])

Definition at line 1500 of file groonga.h.

#define GRN_UINT8_INIT (   obj,
  flags 
)    GRN_VALUE_FIX_SIZE_INIT(obj, flags, GRN_DB_UINT8)

Definition at line 1310 of file groonga.h.

#define GRN_UINT8_PUT (   ctx,
  obj,
  val 
)
Value:
do {\
unsigned char _val = (unsigned char)(val);\
grn_bulk_write((ctx), (obj), (char *)&_val, sizeof(unsigned char));\
} while (0)

Definition at line 1513 of file groonga.h.

#define GRN_UINT8_SET (   ctx,
  obj,
  val 
)
Value:
do {\
unsigned char _val = (unsigned char)(val);\
grn_bulk_write_from((ctx), (obj), (char *)&_val, 0, sizeof(unsigned char));\
} while (0)

Definition at line 1345 of file groonga.h.

#define GRN_UINT8_SET_AT (   ctx,
  obj,
  offset,
  val 
)
Value:
do { \
unsigned char _val = (unsigned char)(val);\
grn_bulk_write_from((ctx), (obj), (char *)&_val,\
(offset) * sizeof(unsigned char), sizeof(unsigned char));\
} while (0)

Definition at line 1409 of file groonga.h.

#define GRN_UINT8_VALUE (   obj)    (*((unsigned char *)GRN_BULK_HEAD(obj)))

Definition at line 1475 of file groonga.h.

#define GRN_UINT8_VALUE_AT (   obj,
  offset 
)    (((unsigned char *)GRN_BULK_HEAD(obj))[offset])

Definition at line 1494 of file groonga.h.

#define GRN_UVECTOR   (0x04) /* vector of grn_id */

Definition at line 326 of file groonga.h.

#define GRN_VALUE_FIX_SIZE_INIT (   obj,
  flags,
  domain 
)
Value:
((flags) & GRN_OBJ_DO_SHALLOW_COPY), (domain))

Definition at line 1270 of file groonga.h.

#define GRN_VALUE_VAR_SIZE_INIT (   obj,
  flags,
  domain 
)
Value:
((flags) & GRN_OBJ_DO_SHALLOW_COPY), (domain))

Definition at line 1273 of file groonga.h.

#define GRN_VECTOR   (0x06) /* vector of arbitrary data */

Definition at line 328 of file groonga.h.

#define GRN_VOID   (0x00)

Definition at line 323 of file groonga.h.

#define GRN_VOID_INIT (   obj)    GRN_OBJ_INIT((obj), GRN_VOID, 0, GRN_DB_VOID)

Definition at line 1277 of file groonga.h.

#define GRN_WGS84_GEO_POINT_INIT (   obj,
  flags 
)    GRN_VALUE_FIX_SIZE_INIT(obj, flags, GRN_DB_WGS84_GEO_POINT)

Definition at line 1334 of file groonga.h.

Typedef Documentation

typedef struct _grn_array grn_array

Definition at line 1830 of file groonga.h.

Definition at line 1831 of file groonga.h.

typedef unsigned char grn_bool

Definition at line 34 of file groonga.h.

typedef struct _grn_cache grn_cache

Definition at line 249 of file groonga.h.

typedef struct _grn_ctx grn_ctx

Definition at line 181 of file groonga.h.

typedef struct _grn_ctx_info grn_ctx_info

Definition at line 1745 of file groonga.h.

typedef struct _grn_dat grn_dat

Definition at line 1963 of file groonga.h.

Definition at line 1964 of file groonga.h.

Definition at line 401 of file groonga.h.

typedef unsigned int grn_expr_flags

Definition at line 1680 of file groonga.h.

typedef struct _grn_hash grn_hash

Definition at line 1762 of file groonga.h.

Definition at line 1763 of file groonga.h.

typedef unsigned int grn_id

Definition at line 33 of file groonga.h.

typedef struct _grn_ii grn_ii

Definition at line 2030 of file groonga.h.

typedef struct _grn_ii_buffer grn_ii_buffer

Definition at line 2031 of file groonga.h.

typedef struct _grn_logger grn_logger

Definition at line 1035 of file groonga.h.

Definition at line 1022 of file groonga.h.

typedef struct _grn_obj grn_obj

Definition at line 180 of file groonga.h.

typedef unsigned short int grn_obj_flags

Definition at line 270 of file groonga.h.

Definition at line 1195 of file groonga.h.

Definition at line 354 of file groonga.h.

typedef struct _grn_pat grn_pat

Definition at line 1881 of file groonga.h.

Definition at line 1882 of file groonga.h.

Definition at line 1911 of file groonga.h.

typedef grn_rc(* grn_plugin_func)(grn_ctx *ctx)

Definition at line 466 of file groonga.h.

typedef grn_obj* grn_proc_func(grn_ctx *ctx, int nargs, grn_obj **args, grn_user_data *user_data)

Definition at line 192 of file groonga.h.

Definition at line 1081 of file groonga.h.

Definition at line 849 of file groonga.h.

typedef struct _grn_section grn_section

Definition at line 353 of file groonga.h.

typedef struct _grn_snip grn_snip

Definition at line 981 of file groonga.h.

Definition at line 982 of file groonga.h.

Definition at line 518 of file groonga.h.

Definition at line 1783 of file groonga.h.

typedef unsigned int grn_table_group_flags

Definition at line 605 of file groonga.h.

Definition at line 604 of file groonga.h.

typedef unsigned char grn_table_sort_flags

Definition at line 590 of file groonga.h.

Definition at line 589 of file groonga.h.

Enumeration Type Documentation

Enumerator:
GRN_DB_MECAB 
GRN_DB_DELIMIT 
GRN_DB_UNIGRAM 
GRN_DB_BIGRAM 
GRN_DB_TRIGRAM 

Definition at line 442 of file groonga.h.

Enumerator:
GRN_DB_VOID 
GRN_DB_DB 
GRN_DB_OBJECT 
GRN_DB_BOOL 
GRN_DB_INT8 
GRN_DB_UINT8 
GRN_DB_INT16 
GRN_DB_UINT16 
GRN_DB_INT32 
GRN_DB_UINT32 
GRN_DB_INT64 
GRN_DB_UINT64 
GRN_DB_FLOAT 
GRN_DB_TIME 
GRN_DB_SHORT_TEXT 
GRN_DB_TEXT 
GRN_DB_LONG_TEXT 
GRN_DB_TOKYO_GEO_POINT 
GRN_DB_WGS84_GEO_POINT 

Definition at line 420 of file groonga.h.

Enumerator:
GRN_CHAR_NULL 
GRN_CHAR_ALPHA 
GRN_CHAR_DIGIT 
GRN_CHAR_SYMBOL 
GRN_CHAR_HIRAGANA 
GRN_CHAR_KATAKANA 
GRN_CHAR_KANJI 
GRN_CHAR_OTHERS 

Definition at line 1587 of file groonga.h.

Enumerator:
GRN_COMMAND_VERSION_DEFAULT 
GRN_COMMAND_VERSION_1 
GRN_COMMAND_VERSION_2 

Definition at line 132 of file groonga.h.

Enumerator:
GRN_CONTENT_NONE 
GRN_CONTENT_TSV 
GRN_CONTENT_JSON 
GRN_CONTENT_XML 
GRN_CONTENT_MSGPACK 

Definition at line 172 of file groonga.h.

Enumerator:
GRN_ENC_DEFAULT 
GRN_ENC_NONE 
GRN_ENC_EUC_JP 
GRN_ENC_UTF8 
GRN_ENC_SJIS 
GRN_ENC_LATIN1 
GRN_ENC_KOI8R 

Definition at line 122 of file groonga.h.

Enumerator:
GRN_HOOK_SET 
GRN_HOOK_GET 
GRN_HOOK_INSERT 
GRN_HOOK_DELETE 
GRN_HOOK_SELECT 

Definition at line 886 of file groonga.h.

Enumerator:
GRN_INFO_ENCODING 
GRN_INFO_SOURCE 
GRN_INFO_DEFAULT_TOKENIZER 
GRN_INFO_ELEMENT_SIZE 
GRN_INFO_CURR_MAX 
GRN_INFO_MAX_ELEMENT_SIZE 
GRN_INFO_SEG_SIZE 
GRN_INFO_CHUNK_SIZE 
GRN_INFO_MAX_SECTION 
GRN_INFO_HOOK_LOCAL_DATA 
GRN_INFO_ELEMENT_A 
GRN_INFO_ELEMENT_CHUNK 
GRN_INFO_ELEMENT_CHUNK_SIZE 
GRN_INFO_ELEMENT_BUFFER_FREE 
GRN_INFO_ELEMENT_NTERMS 
GRN_INFO_ELEMENT_NTERMS_VOID 
GRN_INFO_ELEMENT_SIZE_IN_CHUNK 
GRN_INFO_ELEMENT_POS_IN_CHUNK 
GRN_INFO_ELEMENT_SIZE_IN_BUFFER 
GRN_INFO_ELEMENT_POS_IN_BUFFER 
GRN_INFO_ELEMENT_ESTIMATE_SIZE 
GRN_INFO_NGRAM_UNIT_SIZE 
GRN_INFO_PARTIAL_MATCH_THRESHOLD 
GRN_INFO_II_SPLIT_THRESHOLD 
GRN_INFO_SUPPORT_ZLIB 
GRN_INFO_SUPPORT_LZO 
GRN_INFO_NORMALIZER 

Definition at line 741 of file groonga.h.

Enumerator:
GRN_LOG_NONE 
GRN_LOG_EMERG 
GRN_LOG_ALERT 
GRN_LOG_CRIT 
GRN_LOG_ERROR 
GRN_LOG_WARNING 
GRN_LOG_NOTICE 
GRN_LOG_INFO 
GRN_LOG_DEBUG 
GRN_LOG_DUMP 

Definition at line 142 of file groonga.h.

Enumerator:
GRN_OP_PUSH 
GRN_OP_POP 
GRN_OP_NOP 
GRN_OP_CALL 
GRN_OP_INTERN 
GRN_OP_GET_REF 
GRN_OP_GET_VALUE 
GRN_OP_AND 
GRN_OP_AND_NOT 
GRN_OP_OR 
GRN_OP_ASSIGN 
GRN_OP_STAR_ASSIGN 
GRN_OP_SLASH_ASSIGN 
GRN_OP_MOD_ASSIGN 
GRN_OP_PLUS_ASSIGN 
GRN_OP_MINUS_ASSIGN 
GRN_OP_SHIFTL_ASSIGN 
GRN_OP_SHIFTR_ASSIGN 
GRN_OP_SHIFTRR_ASSIGN 
GRN_OP_AND_ASSIGN 
GRN_OP_XOR_ASSIGN 
GRN_OP_OR_ASSIGN 
GRN_OP_JUMP 
GRN_OP_CJUMP 
GRN_OP_COMMA 
GRN_OP_BITWISE_OR 
GRN_OP_BITWISE_XOR 
GRN_OP_BITWISE_AND 
GRN_OP_BITWISE_NOT 
GRN_OP_EQUAL 
GRN_OP_NOT_EQUAL 
GRN_OP_LESS 
GRN_OP_GREATER 
GRN_OP_LESS_EQUAL 
GRN_OP_GREATER_EQUAL 
GRN_OP_IN 
GRN_OP_MATCH 
GRN_OP_NEAR 
GRN_OP_NEAR2 
GRN_OP_SIMILAR 
GRN_OP_TERM_EXTRACT 
GRN_OP_SHIFTL 
GRN_OP_SHIFTR 
GRN_OP_SHIFTRR 
GRN_OP_PLUS 
GRN_OP_MINUS 
GRN_OP_STAR 
GRN_OP_SLASH 
GRN_OP_MOD 
GRN_OP_DELETE 
GRN_OP_INCR 
GRN_OP_DECR 
GRN_OP_INCR_POST 
GRN_OP_DECR_POST 
GRN_OP_NOT 
GRN_OP_ADJUST 
GRN_OP_EXACT 
GRN_OP_LCP 
GRN_OP_PARTIAL 
GRN_OP_UNSPLIT 
GRN_OP_PREFIX 
GRN_OP_SUFFIX 
GRN_OP_GEO_DISTANCE1 
GRN_OP_GEO_DISTANCE2 
GRN_OP_GEO_DISTANCE3 
GRN_OP_GEO_DISTANCE4 
GRN_OP_GEO_WITHINP5 
GRN_OP_GEO_WITHINP6 
GRN_OP_GEO_WITHINP8 
GRN_OP_OBJ_SEARCH 
GRN_OP_EXPR_GET_VAR 
GRN_OP_TABLE_CREATE 
GRN_OP_TABLE_SELECT 
GRN_OP_TABLE_SORT 
GRN_OP_TABLE_GROUP 
GRN_OP_JSON_PUT 
GRN_OP_GET_MEMBER 

Definition at line 613 of file groonga.h.

Enumerator:
GRN_PROC_TOKENIZER 
GRN_PROC_COMMAND 
GRN_PROC_FUNCTION 
GRN_PROC_HOOK 
GRN_PROC_NORMALIZER 

Definition at line 468 of file groonga.h.

enum grn_rc
Enumerator:
GRN_SUCCESS 
GRN_END_OF_DATA 
GRN_UNKNOWN_ERROR 
GRN_OPERATION_NOT_PERMITTED 
GRN_NO_SUCH_FILE_OR_DIRECTORY 
GRN_NO_SUCH_PROCESS 
GRN_INTERRUPTED_FUNCTION_CALL 
GRN_INPUT_OUTPUT_ERROR 
GRN_NO_SUCH_DEVICE_OR_ADDRESS 
GRN_ARG_LIST_TOO_LONG 
GRN_EXEC_FORMAT_ERROR 
GRN_BAD_FILE_DESCRIPTOR 
GRN_NO_CHILD_PROCESSES 
GRN_RESOURCE_TEMPORARILY_UNAVAILABLE 
GRN_NOT_ENOUGH_SPACE 
GRN_PERMISSION_DENIED 
GRN_BAD_ADDRESS 
GRN_RESOURCE_BUSY 
GRN_FILE_EXISTS 
GRN_IMPROPER_LINK 
GRN_NO_SUCH_DEVICE 
GRN_NOT_A_DIRECTORY 
GRN_IS_A_DIRECTORY 
GRN_INVALID_ARGUMENT 
GRN_TOO_MANY_OPEN_FILES_IN_SYSTEM 
GRN_TOO_MANY_OPEN_FILES 
GRN_INAPPROPRIATE_I_O_CONTROL_OPERATION 
GRN_FILE_TOO_LARGE 
GRN_NO_SPACE_LEFT_ON_DEVICE 
GRN_INVALID_SEEK 
GRN_READ_ONLY_FILE_SYSTEM 
GRN_TOO_MANY_LINKS 
GRN_BROKEN_PIPE 
GRN_DOMAIN_ERROR 
GRN_RESULT_TOO_LARGE 
GRN_RESOURCE_DEADLOCK_AVOIDED 
GRN_NO_MEMORY_AVAILABLE 
GRN_FILENAME_TOO_LONG 
GRN_NO_LOCKS_AVAILABLE 
GRN_FUNCTION_NOT_IMPLEMENTED 
GRN_DIRECTORY_NOT_EMPTY 
GRN_ILLEGAL_BYTE_SEQUENCE 
GRN_SOCKET_NOT_INITIALIZED 
GRN_OPERATION_WOULD_BLOCK 
GRN_ADDRESS_IS_NOT_AVAILABLE 
GRN_NETWORK_IS_DOWN 
GRN_NO_BUFFER 
GRN_SOCKET_IS_ALREADY_CONNECTED 
GRN_SOCKET_IS_NOT_CONNECTED 
GRN_SOCKET_IS_ALREADY_SHUTDOWNED 
GRN_OPERATION_TIMEOUT 
GRN_CONNECTION_REFUSED 
GRN_RANGE_ERROR 
GRN_TOKENIZER_ERROR 
GRN_FILE_CORRUPT 
GRN_INVALID_FORMAT 
GRN_OBJECT_CORRUPT 
GRN_TOO_MANY_SYMBOLIC_LINKS 
GRN_NOT_SOCKET 
GRN_OPERATION_NOT_SUPPORTED 
GRN_ADDRESS_IS_IN_USE 
GRN_ZLIB_ERROR 
GRN_LZO_ERROR 
GRN_STACK_OVER_FLOW 
GRN_SYNTAX_ERROR 
GRN_RETRY_MAX 
GRN_INCOMPATIBLE_FILE_FORMAT 
GRN_UPDATE_NOT_ALLOWED 
GRN_TOO_SMALL_OFFSET 
GRN_TOO_LARGE_OFFSET 
GRN_TOO_SMALL_LIMIT 
GRN_CAS_ERROR 
GRN_UNSUPPORTED_COMMAND_VERSION 
GRN_NORMALIZER_ERROR 

Definition at line 42 of file groonga.h.

Function Documentation

GRN_API void* _grn_array_get_value ( grn_ctx ctx,
grn_array array,
grn_id  id 
)

Definition at line 711 of file hash.c.

Here is the caller graph for this function:

GRN_API grn_id grn_array_add ( grn_ctx ctx,
grn_array array,
void **  value 
)

Definition at line 1085 of file hash.c.

Here is the caller graph for this function:

GRN_API grn_rc grn_array_close ( grn_ctx ctx,
grn_array array 
)

Definition at line 611 of file hash.c.

Here is the call graph for this function:

Here is the caller graph for this function:

GRN_API grn_array* grn_array_create ( grn_ctx ctx,
const char *  path,
unsigned int  value_size,
unsigned int  flags 
)

Here is the caller graph for this function:

GRN_API void grn_array_cursor_close ( grn_ctx ctx,
grn_array_cursor cursor 
)

Definition at line 872 of file hash.c.

Here is the caller graph for this function:

GRN_API grn_rc grn_array_cursor_delete ( grn_ctx ctx,
grn_array_cursor cursor,
grn_table_delete_optarg optarg 
)

Definition at line 993 of file hash.c.

Here is the call graph for this function:

Here is the caller graph for this function:

GRN_API int grn_array_cursor_get_value ( grn_ctx ctx,
grn_array_cursor cursor,
void **  value 
)

Definition at line 972 of file hash.c.

GRN_API grn_id grn_array_cursor_next ( grn_ctx ctx,
grn_array_cursor cursor 
)

Definition at line 941 of file hash.c.

GRN_API grn_array_cursor* grn_array_cursor_open ( grn_ctx ctx,
grn_array array,
grn_id  min,
grn_id  max,
int  offset,
int  limit,
int  flags 
)

Definition at line 879 of file hash.c.

Here is the caller graph for this function:

GRN_API grn_rc grn_array_cursor_set_value ( grn_ctx ctx,
grn_array_cursor cursor,
const void *  value,
int  flags 
)

Definition at line 985 of file hash.c.

Here is the caller graph for this function:

GRN_API grn_rc grn_array_delete_by_id ( grn_ctx ctx,
grn_array array,
grn_id  id,
grn_table_delete_optarg optarg 
)

Definition at line 781 of file hash.c.

Here is the caller graph for this function:

GRN_API int grn_array_get_value ( grn_ctx ctx,
grn_array array,
grn_id  id,
void *  valuebuf 
)

Definition at line 698 of file hash.c.

Here is the caller graph for this function:

GRN_API grn_id grn_array_next ( grn_ctx ctx,
grn_array array,
grn_id  id 
)

Definition at line 959 of file hash.c.

Here is the caller graph for this function:

GRN_API grn_array* grn_array_open ( grn_ctx ctx,
const char *  path 
)

Definition at line 574 of file hash.c.

Here is the call graph for this function:

Here is the caller graph for this function:

GRN_API grn_id grn_array_pull ( grn_ctx ctx,
grn_array array,
grn_bool  blockp,
void(*)(grn_ctx *ctx, grn_array *array, grn_id id, void *func_arg)  func,
void *  func_arg 
)
GRN_API grn_id grn_array_push ( grn_ctx ctx,
grn_array array,
void(*)(grn_ctx *ctx, grn_array *array, grn_id id, void *func_arg)  func,
void *  func_arg 
)
GRN_API grn_rc grn_array_set_value ( grn_ctx ctx,
grn_array array,
grn_id  id,
const void *  value,
int  flags 
)

Definition at line 760 of file hash.c.

Here is the caller graph for this function:

GRN_API void grn_array_unblock ( grn_ctx ctx,
grn_array array 
)

Definition at line 1156 of file hash.c.

Here is the call graph for this function:

GRN_API grn_rc grn_bulk_fin ( grn_ctx ctx,
grn_obj bulk 
)

Definition at line 2468 of file str.c.

Here is the caller graph for this function:

GRN_API grn_rc grn_bulk_reinit ( grn_ctx ctx,
grn_obj bulk,
unsigned int  size 
)

Definition at line 1924 of file str.c.

Here is the call graph for this function:

GRN_API grn_rc grn_bulk_reserve ( grn_ctx ctx,
grn_obj bulk,
unsigned int  len 
)

Definition at line 1954 of file str.c.

Here is the call graph for this function:

Here is the caller graph for this function:

GRN_API grn_rc grn_bulk_resize ( grn_ctx ctx,
grn_obj bulk,
unsigned int  newsize 
)

Definition at line 1893 of file str.c.

Here is the caller graph for this function:

GRN_API grn_rc grn_bulk_space ( grn_ctx ctx,
grn_obj bulk,
unsigned int  len 
)

Definition at line 1964 of file str.c.

Here is the call graph for this function:

Here is the caller graph for this function:

GRN_API grn_rc grn_bulk_truncate ( grn_ctx ctx,
grn_obj bulk,
unsigned int  len 
)

Definition at line 1985 of file str.c.

Here is the caller graph for this function:

GRN_API grn_rc grn_bulk_write ( grn_ctx ctx,
grn_obj bulk,
const char *  str,
unsigned int  len 
)

Definition at line 1931 of file str.c.

Here is the call graph for this function:

Here is the caller graph for this function:

GRN_API grn_rc grn_bulk_write_from ( grn_ctx ctx,
grn_obj bulk,
const char *  str,
unsigned int  from,
unsigned int  len 
)

Definition at line 1945 of file str.c.

Here is the call graph for this function:

Here is the caller graph for this function:

GRN_API grn_rc grn_cache_close ( grn_ctx ctx,
grn_cache cache 
)

Definition at line 2037 of file ctx.c.

Here is the call graph for this function:

Here is the caller graph for this function:

GRN_API grn_cache* grn_cache_current_get ( grn_ctx ctx)

Definition at line 2064 of file ctx.c.

Here is the caller graph for this function:

GRN_API grn_rc grn_cache_current_set ( grn_ctx ctx,
grn_cache cache 
)

Definition at line 2057 of file ctx.c.

Here is the caller graph for this function:

GRN_API unsigned int grn_cache_get_max_n_entries ( grn_ctx ctx,
grn_cache cache 
)

Definition at line 2087 of file ctx.c.

GRN_API grn_cache* grn_cache_open ( grn_ctx ctx)

Definition at line 2012 of file ctx.c.

Here is the call graph for this function:

Here is the caller graph for this function:

GRN_API grn_rc grn_cache_set_max_n_entries ( grn_ctx ctx,
grn_cache cache,
unsigned int  n 
)

Definition at line 2077 of file ctx.c.

Here is the caller graph for this function:

GRN_API int grn_charlen ( grn_ctx ctx,
const char *  str,
const char *  end 
)

Definition at line 177 of file str.c.

Here is the call graph for this function:

Here is the caller graph for this function:

GRN_API grn_obj* grn_column_create ( grn_ctx ctx,
grn_obj table,
const char *  name,
unsigned int  name_size,
const char *  path,
grn_obj_flags  flags,
grn_obj type 
)

Definition at line 3463 of file db.c.

Here is the call graph for this function:

Here is the caller graph for this function:

GRN_API int grn_column_index ( grn_ctx ctx,
grn_obj column,
grn_operator  op,
grn_obj **  indexbuf,
int  buf_size,
int *  section 
)

Definition at line 9014 of file db.c.

Here is the caller graph for this function:

GRN_API grn_rc grn_column_index_update ( grn_ctx ctx,
grn_obj column,
grn_id  id,
unsigned int  section,
grn_obj oldvalue,
grn_obj newvalue 
)

Definition at line 5896 of file db.c.

Here is the call graph for this function:

GRN_API int grn_column_name ( grn_ctx ctx,
grn_obj obj,
char *  namebuf,
int  buf_size 
)

Definition at line 7972 of file db.c.

Here is the call graph for this function:

Here is the caller graph for this function:

GRN_API grn_rc grn_column_rename ( grn_ctx ctx,
grn_obj column,
const char *  name,
unsigned int  name_size 
)

Definition at line 7281 of file db.c.

Here is the call graph for this function:

Here is the caller graph for this function:

GRN_API grn_obj* grn_column_table ( grn_ctx ctx,
grn_obj column 
)

Definition at line 5911 of file db.c.

Here is the call graph for this function:

Here is the caller graph for this function:

GRN_API grn_obj* grn_ctx_at ( grn_ctx ctx,
grn_id  id 
)

Definition at line 7456 of file db.c.

Here is the call graph for this function:

Here is the caller graph for this function:

GRN_API grn_rc grn_ctx_close ( grn_ctx ctx)

Definition at line 1427 of file ctx.c.

Here is the call graph for this function:

GRN_API grn_rc grn_ctx_connect ( grn_ctx ctx,
const char *  host,
int  port,
int  flags 
)

Definition at line 1411 of file ctx.c.

Here is the call graph for this function:

GRN_API grn_obj* grn_ctx_db ( grn_ctx ctx)

Definition at line 388 of file db.c.

Here is the caller graph for this function:

GRN_API grn_rc grn_ctx_fin ( grn_ctx ctx)

Definition at line 624 of file ctx.c.

Here is the call graph for this function:

Here is the caller graph for this function:

GRN_API grn_obj* grn_ctx_get ( grn_ctx ctx,
const char *  name,
int  name_size 
)

Definition at line 366 of file db.c.

Here is the call graph for this function:

Here is the caller graph for this function:

GRN_API grn_command_version grn_ctx_get_command_version ( grn_ctx ctx)

Definition at line 1437 of file ctx.c.

Here is the caller graph for this function:

GRN_API long long int grn_ctx_get_match_escalation_threshold ( grn_ctx ctx)

Definition at line 1475 of file ctx.c.

Here is the caller graph for this function:

GRN_API const char* grn_ctx_get_mime_type ( grn_ctx ctx)

Definition at line 1447 of file ctx.c.

GRN_API grn_rc grn_ctx_info_get ( grn_ctx ctx,
grn_ctx_info info 
)

Definition at line 1969 of file ctx.c.

GRN_API grn_rc grn_ctx_init ( grn_ctx ctx,
int  flags 
)

Definition at line 572 of file ctx.c.

Here is the caller graph for this function:

GRN_API grn_ctx* grn_ctx_open ( int  flags)

Definition at line 609 of file ctx.c.

Here is the call graph for this function:

Here is the caller graph for this function:

GRN_API void grn_ctx_output_array_close ( grn_ctx ctx)

Definition at line 2961 of file ctx.c.

Here is the call graph for this function:

GRN_API void grn_ctx_output_array_open ( grn_ctx ctx,
const char *  name,
int  nelements 
)

Definition at line 2954 of file ctx.c.

Here is the call graph for this function:

GRN_API void grn_ctx_output_bool ( grn_ctx ctx,
grn_bool  value 
)

Definition at line 3011 of file ctx.c.

Here is the call graph for this function:

GRN_API void grn_ctx_output_cstr ( grn_ctx ctx,
const char *  value 
)

Definition at line 2998 of file ctx.c.

Here is the call graph for this function:

GRN_API void grn_ctx_output_float ( grn_ctx ctx,
double  value 
)

Definition at line 2992 of file ctx.c.

Here is the call graph for this function:

GRN_API void grn_ctx_output_int32 ( grn_ctx ctx,
int  value 
)

Definition at line 2980 of file ctx.c.

Here is the call graph for this function:

GRN_API void grn_ctx_output_int64 ( grn_ctx ctx,
long long int  value 
)

Definition at line 2986 of file ctx.c.

Here is the call graph for this function:

GRN_API void grn_ctx_output_map_close ( grn_ctx ctx)

Definition at line 2974 of file ctx.c.

Here is the call graph for this function:

GRN_API void grn_ctx_output_map_open ( grn_ctx ctx,
const char *  name,
int  nelements 
)

Definition at line 2967 of file ctx.c.

Here is the call graph for this function:

GRN_API void grn_ctx_output_obj ( grn_ctx ctx,
grn_obj value,
grn_obj_format format 
)

Definition at line 3017 of file ctx.c.

Here is the call graph for this function:

GRN_API void grn_ctx_output_str ( grn_ctx ctx,
const char *  value,
unsigned int  value_len 
)

Definition at line 3004 of file ctx.c.

Here is the call graph for this function:

GRN_API grn_obj* grn_ctx_pop ( grn_ctx ctx)

Definition at line 321 of file expr.c.

Here is the caller graph for this function:

GRN_API grn_rc grn_ctx_push ( grn_ctx ctx,
grn_obj obj 
)

Definition at line 330 of file expr.c.

Here is the caller graph for this function:

GRN_API unsigned int grn_ctx_recv ( grn_ctx ctx,
char **  str,
unsigned int *  str_len,
int *  flags 
)

Definition at line 1875 of file ctx.c.

Here is the call graph for this function:

Here is the caller graph for this function:

GRN_API void grn_ctx_recv_handler_set ( grn_ctx ,
void(*)(grn_ctx *, int, void *)  func,
void *  func_arg 
)

Definition at line 1960 of file ctx.c.

GRN_API unsigned int grn_ctx_send ( grn_ctx ctx,
const char *  str,
unsigned int  str_len,
int  flags 
)

Definition at line 1805 of file ctx.c.

Here is the call graph for this function:

Here is the caller graph for this function:

GRN_API grn_rc grn_ctx_set_command_version ( grn_ctx ctx,
grn_command_version  version 
)

Definition at line 1457 of file ctx.c.

Here is the caller graph for this function:

GRN_API grn_rc grn_ctx_set_finalizer ( grn_ctx ctx,
grn_proc_func func 
)

Definition at line 719 of file ctx.c.

GRN_API grn_rc grn_ctx_set_match_escalation_threshold ( grn_ctx ctx,
long long int  threshold 
)

Definition at line 1485 of file ctx.c.

Here is the caller graph for this function:

GRN_API grn_rc grn_ctx_use ( grn_ctx ctx,
grn_obj db 
)

Definition at line 2421 of file ctx.c.

Here is the call graph for this function:

Here is the caller graph for this function:

GRN_API grn_id grn_dat_add ( grn_ctx ctx,
grn_dat dat,
const void *  key,
unsigned int  key_size,
void **  value,
int *  added 
)

Definition at line 430 of file dat.cpp.

Here is the call graph for this function:

Here is the caller graph for this function:

GRN_API grn_rc grn_dat_close ( grn_ctx ctx,
grn_dat dat 
)

Definition at line 362 of file dat.cpp.

Here is the caller graph for this function:

GRN_API grn_dat* grn_dat_create ( grn_ctx ctx,
const char *  path,
unsigned int  key_size,
unsigned int  value_size,
unsigned int  flags 
)

Here is the caller graph for this function:

GRN_API void grn_dat_cursor_close ( grn_ctx ctx,
grn_dat_cursor c 
)

Definition at line 919 of file dat.cpp.

Here is the caller graph for this function:

GRN_API grn_rc grn_dat_cursor_delete ( grn_ctx ctx,
grn_dat_cursor c,
grn_table_delete_optarg optarg 
)

Definition at line 941 of file dat.cpp.

Here is the call graph for this function:

Here is the caller graph for this function:

GRN_API int grn_dat_cursor_get_key ( grn_ctx ctx,
grn_dat_cursor c,
const void **  key 
)

Definition at line 928 of file dat.cpp.

Here is the call graph for this function:

Here is the caller graph for this function:

GRN_API grn_id grn_dat_cursor_next ( grn_ctx ctx,
grn_dat_cursor c 
)

Definition at line 900 of file dat.cpp.

Here is the call graph for this function:

Here is the caller graph for this function:

GRN_API grn_dat_cursor* grn_dat_cursor_open ( grn_ctx ctx,
grn_dat dat,
const void *  min,
unsigned int  min_size,
const void *  max,
unsigned int  max_size,
int  offset,
int  limit,
int  flags 
)

Definition at line 822 of file dat.cpp.

Here is the call graph for this function:

Here is the caller graph for this function:

GRN_API grn_rc grn_dat_delete ( grn_ctx ctx,
grn_dat dat,
const void *  key,
unsigned int  key_size,
grn_table_delete_optarg optarg 
)

Definition at line 561 of file dat.cpp.

Here is the call graph for this function:

Here is the caller graph for this function:

GRN_API grn_rc grn_dat_delete_by_id ( grn_ctx ctx,
grn_dat dat,
grn_id  id,
grn_table_delete_optarg optarg 
)

Definition at line 529 of file dat.cpp.

Here is the call graph for this function:

Here is the caller graph for this function:

GRN_API grn_id grn_dat_get ( grn_ctx ctx,
grn_dat dat,
const void *  key,
unsigned int  key_size,
void **  value 
)

Definition at line 407 of file dat.cpp.

Here is the call graph for this function:

Here is the caller graph for this function:

GRN_API int grn_dat_get_key ( grn_ctx ctx,
grn_dat dat,
grn_id  id,
void *  keybuf,
int  bufsize 
)

Definition at line 486 of file dat.cpp.

Here is the call graph for this function:

Here is the caller graph for this function:

GRN_API int grn_dat_get_key2 ( grn_ctx ctx,
grn_dat dat,
grn_id  id,
grn_obj bulk 
)

Definition at line 506 of file dat.cpp.

Here is the call graph for this function:

Here is the caller graph for this function:

GRN_API grn_dat* grn_dat_open ( grn_ctx ctx,
const char *  path 
)

Definition at line 322 of file dat.cpp.

Here is the call graph for this function:

Here is the caller graph for this function:

GRN_API grn_rc grn_dat_remove ( grn_ctx ctx,
const char *  path 
)

Definition at line 372 of file dat.cpp.

Here is the call graph for this function:

Here is the caller graph for this function:

GRN_API unsigned int grn_dat_size ( grn_ctx ctx,
grn_dat dat 
)

Definition at line 809 of file dat.cpp.

Here is the call graph for this function:

Here is the caller graph for this function:

GRN_API grn_rc grn_dat_update ( grn_ctx ctx,
grn_dat dat,
const void *  src_key,
unsigned int  src_key_size,
const void *  dest_key,
unsigned int  dest_key_size 
)

Definition at line 635 of file dat.cpp.

Here is the call graph for this function:

Here is the caller graph for this function:

GRN_API grn_rc grn_dat_update_by_id ( grn_ctx ctx,
grn_dat dat,
grn_id  src_key_id,
const void *  dest_key,
unsigned int  dest_key_size 
)

Definition at line 601 of file dat.cpp.

Here is the call graph for this function:

Here is the caller graph for this function:

GRN_API grn_obj* grn_db_create ( grn_ctx ctx,
const char *  path,
grn_db_create_optarg optarg 
)

Definition at line 154 of file db.c.

Here is the call graph for this function:

Here is the caller graph for this function:

GRN_API grn_obj* grn_db_open ( grn_ctx ctx,
const char *  path 
)

Definition at line 228 of file db.c.

Here is the call graph for this function:

Here is the caller graph for this function:

GRN_API void grn_db_touch ( grn_ctx ctx,
grn_obj db 
)

Definition at line 439 of file db.c.

Here is the call graph for this function:

Here is the caller graph for this function:

GRN_API grn_log_level grn_default_logger_get_max_level ( void  )

Definition at line 813 of file ctx.c.

GRN_API const char* grn_default_logger_get_path ( void  )

Definition at line 833 of file ctx.c.

GRN_API void grn_default_logger_set_max_level ( grn_log_level  level)

Definition at line 804 of file ctx.c.

Here is the caller graph for this function:

GRN_API void grn_default_logger_set_path ( const char *  path)

Definition at line 819 of file ctx.c.

Here is the caller graph for this function:

GRN_API unsigned int grn_default_query_logger_get_flags ( void  )

Definition at line 1057 of file ctx.c.

GRN_API const char* grn_default_query_logger_get_path ( void  )

Definition at line 1077 of file ctx.c.

GRN_API void grn_default_query_logger_set_flags ( unsigned int  flags)

Definition at line 1048 of file ctx.c.

GRN_API void grn_default_query_logger_set_path ( const char *  path)

Definition at line 1063 of file ctx.c.

Here is the caller graph for this function:

GRN_API grn_encoding grn_encoding_parse ( const char *  name)

Definition at line 1305 of file str.c.

Here is the caller graph for this function:

GRN_API const char* grn_encoding_to_string ( grn_encoding  encoding)

Definition at line 1295 of file str.c.

Here is the caller graph for this function:

GRN_API grn_obj* grn_expr_add_var ( grn_ctx ctx,
grn_obj expr,
const char *  name,
unsigned int  name_size 
)

Definition at line 695 of file expr.c.

Here is the call graph for this function:

Here is the caller graph for this function:

GRN_API grn_obj* grn_expr_alloc ( grn_ctx ctx,
grn_obj expr,
grn_id  domain,
grn_obj_flags  flags 
)

Definition at line 46 of file expr.c.

Here is the call graph for this function:

Here is the caller graph for this function:

GRN_API grn_obj* grn_expr_append_const ( grn_ctx ctx,
grn_obj expr,
grn_obj obj,
grn_operator  op,
int  nargs 
)

Definition at line 1245 of file expr.c.

Here is the call graph for this function:

Here is the caller graph for this function:

GRN_API grn_obj* grn_expr_append_const_int ( grn_ctx ctx,
grn_obj expr,
int  i,
grn_operator  op,
int  nargs 
)

Definition at line 1304 of file expr.c.

Here is the call graph for this function:

GRN_API grn_obj* grn_expr_append_const_str ( grn_ctx ctx,
grn_obj expr,
const char *  str,
unsigned int  str_size,
grn_operator  op,
int  nargs 
)

Definition at line 1293 of file expr.c.

Here is the call graph for this function:

GRN_API grn_obj* grn_expr_append_obj ( grn_ctx ctx,
grn_obj expr,
grn_obj obj,
grn_operator  op,
int  nargs 
)

Definition at line 843 of file expr.c.

Here is the call graph for this function:

Here is the caller graph for this function:

GRN_API grn_rc grn_expr_append_op ( grn_ctx ctx,
grn_obj expr,
grn_operator  op,
int  nargs 
)

Definition at line 1320 of file expr.c.

Here is the call graph for this function:

Here is the caller graph for this function:

GRN_API grn_rc grn_expr_close ( grn_ctx ctx,
grn_obj expr 
)

Definition at line 648 of file expr.c.

Here is the call graph for this function:

Here is the caller graph for this function:

GRN_API grn_rc grn_expr_compile ( grn_ctx ctx,
grn_obj expr 
)

Definition at line 1327 of file expr.c.

Here is the call graph for this function:

Here is the caller graph for this function:

GRN_API grn_obj* grn_expr_create ( grn_ctx ctx,
const char *  name,
unsigned int  name_size 
)

Definition at line 575 of file expr.c.

Here is the call graph for this function:

Here is the caller graph for this function:

GRN_API grn_obj* grn_expr_exec ( grn_ctx ctx,
grn_obj expr,
int  nargs 
)

Definition at line 2561 of file expr.c.

Here is the call graph for this function:

Here is the caller graph for this function:

GRN_API grn_obj* grn_expr_get_var ( grn_ctx ctx,
grn_obj expr,
const char *  name,
unsigned int  name_size 
)

Definition at line 734 of file expr.c.

Here is the call graph for this function:

Here is the caller graph for this function:

GRN_API grn_obj* grn_expr_get_var_by_offset ( grn_ctx ctx,
grn_obj expr,
unsigned int  offset 
)

Definition at line 766 of file expr.c.

Here is the call graph for this function:

Here is the caller graph for this function:

GRN_API grn_rc grn_expr_parse ( grn_ctx ctx,
grn_obj expr,
const char *  str,
unsigned int  str_size,
grn_obj default_column,
grn_operator  default_mode,
grn_operator  default_op,
grn_expr_flags  flags 
)

Definition at line 6410 of file expr.c.

Here is the call graph for this function:

Here is the caller graph for this function:

GRN_API grn_snip* grn_expr_snip ( grn_ctx ctx,
grn_obj expr,
int  flags,
unsigned int  width,
unsigned int  max_results,
unsigned int  n_tags,
const char **  opentags,
unsigned int *  opentag_lens,
const char **  closetags,
unsigned int *  closetag_lens,
grn_snip_mapping mapping 
)

Definition at line 6494 of file expr.c.

Here is the call graph for this function:

Here is the caller graph for this function:

GRN_API grn_rc grn_expr_syntax_escape ( grn_ctx ctx,
const char *  query,
int  query_size,
const char *  target_characters,
char  escape_character,
grn_obj escaped_query 
)

Definition at line 6593 of file expr.c.

Here is the call graph for this function:

Here is the caller graph for this function:

GRN_API grn_rc grn_expr_syntax_escape_query ( grn_ctx ctx,
const char *  query,
int  query_size,
grn_obj escaped_query 
)

Definition at line 6638 of file expr.c.

Here is the call graph for this function:

Here is the caller graph for this function:

GRN_API grn_rc grn_fin ( void  )

Definition at line 1383 of file ctx.c.

Here is the call graph for this function:

Here is the caller graph for this function:

GRN_API grn_posting* grn_geo_cursor_next ( grn_ctx ctx,
grn_obj cursor 
)

Definition at line 1652 of file geo.c.

Here is the caller graph for this function:

GRN_API grn_obj* grn_geo_cursor_open_in_rectangle ( grn_ctx ctx,
grn_obj index,
grn_obj top_left_point,
grn_obj bottom_right_point,
int  offset,
int  limit 
)

Definition at line 1209 of file geo.c.

Here is the call graph for this function:

Here is the caller graph for this function:

GRN_API int grn_geo_estimate_in_rectangle ( grn_ctx ctx,
grn_obj index,
grn_obj top_left_point,
grn_obj bottom_right_point 
)

Definition at line 1749 of file geo.c.

Here is the call graph for this function:

Here is the caller graph for this function:

GRN_API grn_rc grn_geo_select_in_rectangle ( grn_ctx ctx,
grn_obj index,
grn_obj top_left_point,
grn_obj bottom_right_point,
grn_obj res,
grn_operator  op 
)

Definition at line 1691 of file geo.c.

Here is the call graph for this function:

Here is the caller graph for this function:

GRN_API grn_command_version grn_get_default_command_version ( void  )

Definition at line 1357 of file ctx.c.

Here is the call graph for this function:

Here is the caller graph for this function:

GRN_API grn_encoding grn_get_default_encoding ( void  )

Definition at line 1331 of file ctx.c.

Here is the caller graph for this function:

GRN_API long long int grn_get_default_match_escalation_threshold ( void  )

Definition at line 1369 of file ctx.c.

Here is the call graph for this function:

GRN_API const char* grn_get_package ( void  )

Definition at line 2833 of file ctx.c.

GRN_API const char* grn_get_version ( void  )

Definition at line 2827 of file ctx.c.

Here is the caller graph for this function:

GRN_API grn_id grn_hash_add ( grn_ctx ctx,
grn_hash hash,
const void *  key,
unsigned int  key_size,
void **  value,
int *  added 
)

Definition at line 2107 of file hash.c.

Here is the caller graph for this function:

GRN_API grn_rc grn_hash_close ( grn_ctx ctx,
grn_hash hash 
)

Definition at line 1805 of file hash.c.

Here is the call graph for this function:

Here is the caller graph for this function:

GRN_API grn_hash* grn_hash_create ( grn_ctx ctx,
const char *  path,
unsigned int  key_size,
unsigned int  value_size,
unsigned int  flags 
)

Here is the caller graph for this function:

GRN_API void grn_hash_cursor_close ( grn_ctx ctx,
grn_hash_cursor c 
)

Definition at line 2527 of file hash.c.

Here is the caller graph for this function:

GRN_API grn_rc grn_hash_cursor_delete ( grn_ctx ctx,
grn_hash_cursor c,
grn_table_delete_optarg optarg 
)

Definition at line 2690 of file hash.c.

Here is the call graph for this function:

Here is the caller graph for this function:

GRN_API int grn_hash_cursor_get_key ( grn_ctx ctx,
grn_hash_cursor c,
void **  key 
)

Definition at line 2639 of file hash.c.

Here is the caller graph for this function:

GRN_API int grn_hash_cursor_get_key_value ( grn_ctx ctx,
grn_hash_cursor c,
void **  key,
unsigned int *  key_size,
void **  value 
)

Here is the caller graph for this function:

GRN_API int grn_hash_cursor_get_value ( grn_ctx ctx,
grn_hash_cursor c,
void **  value 
)

Definition at line 2652 of file hash.c.

Here is the caller graph for this function:

GRN_API grn_id grn_hash_cursor_next ( grn_ctx ctx,
grn_hash_cursor c 
)

Definition at line 2607 of file hash.c.

Here is the caller graph for this function:

GRN_API grn_hash_cursor* grn_hash_cursor_open ( grn_ctx ctx,
grn_hash hash,
const void *  min,
unsigned int  min_size,
const void *  max,
unsigned int  max_size,
int  offset,
int  limit,
int  flags 
)

Here is the caller graph for this function:

GRN_API grn_rc grn_hash_cursor_set_value ( grn_ctx ctx,
grn_hash_cursor c,
const void *  value,
int  flags 
)

Definition at line 2682 of file hash.c.

Here is the call graph for this function:

Here is the caller graph for this function:

GRN_API grn_rc grn_hash_delete ( grn_ctx ctx,
grn_hash hash,
const void *  key,
unsigned int  key_size,
grn_table_delete_optarg optarg 
)

Here is the caller graph for this function:

GRN_API grn_rc grn_hash_delete_by_id ( grn_ctx ctx,
grn_hash hash,
grn_id  id,
grn_table_delete_optarg optarg 
)

Definition at line 2452 of file hash.c.

Here is the caller graph for this function:

GRN_API grn_id grn_hash_get ( grn_ctx ctx,
grn_hash hash,
const void *  key,
unsigned int  key_size,
void **  value 
)

Definition at line 2199 of file hash.c.

Here is the caller graph for this function:

GRN_API int grn_hash_get_key ( grn_ctx ctx,
grn_hash hash,
grn_id  id,
void *  keybuf,
int  bufsize 
)

Definition at line 2270 of file hash.c.

Here is the caller graph for this function:

GRN_API int grn_hash_get_key2 ( grn_ctx ctx,
grn_hash hash,
grn_id  id,
grn_obj bulk 
)

Definition at line 2285 of file hash.c.

Here is the call graph for this function:

Here is the caller graph for this function:

GRN_API int grn_hash_get_value ( grn_ctx ctx,
grn_hash hash,
grn_id  id,
void *  valuebuf 
)

Definition at line 2305 of file hash.c.

Here is the caller graph for this function:

GRN_API grn_hash* grn_hash_open ( grn_ctx ctx,
const char *  path 
)

Definition at line 1728 of file hash.c.

Here is the call graph for this function:

Here is the caller graph for this function:

GRN_API grn_rc grn_hash_set_value ( grn_ctx ctx,
grn_hash hash,
grn_id  id,
const void *  value,
int  flags 
)

Definition at line 2378 of file hash.c.

Here is the caller graph for this function:

grn_rc grn_ii_buffer_append ( grn_ctx ctx,
grn_ii_buffer ii_buffer,
grn_id  rid,
unsigned int  section,
grn_obj value 
)

Definition at line 7252 of file ii.c.

grn_rc grn_ii_buffer_close ( grn_ctx ctx,
grn_ii_buffer ii_buffer 
)

Definition at line 7349 of file ii.c.

Here is the call graph for this function:

Here is the caller graph for this function:

grn_rc grn_ii_buffer_commit ( grn_ctx ctx,
grn_ii_buffer ii_buffer 
)

Definition at line 7261 of file ii.c.

Here is the call graph for this function:

Here is the caller graph for this function:

grn_ii_buffer* grn_ii_buffer_open ( grn_ctx ctx,
grn_ii ii,
long long unsigned int  update_buffer_size 
)

Definition at line 7195 of file ii.c.

Here is the call graph for this function:

Here is the caller graph for this function:

GRN_API grn_posting* grn_index_cursor_next ( grn_ctx ctx,
grn_obj ic,
grn_id tid 
)

Definition at line 2456 of file db.c.

Here is the call graph for this function:

GRN_API grn_obj* grn_index_cursor_open ( grn_ctx ctx,
grn_table_cursor tc,
grn_obj index,
grn_id  rid_min,
grn_id  rid_max,
int  flags 
)

Definition at line 2431 of file db.c.

Here is the call graph for this function:

GRN_API grn_rc grn_init ( void  )

Definition at line 1233 of file ctx.c.

Here is the call graph for this function:

Here is the caller graph for this function:

GRN_API grn_rc grn_load ( grn_ctx ctx,
grn_content_type  input_type,
const char *  table,
unsigned int  table_len,
const char *  columns,
unsigned int  columns_len,
const char *  values,
unsigned int  values_len,
const char *  ifexists,
unsigned int  ifexists_len,
const char *  each,
unsigned int  each_len 
)

Definition at line 10254 of file db.c.

Here is the call graph for this function:

GRN_API grn_log_level grn_logger_get_max_level ( grn_ctx ctx)

Definition at line 907 of file ctx.c.

GRN_API grn_rc grn_logger_info_set ( grn_ctx ctx,
const grn_logger_info info 
)

Definition at line 866 of file ctx.c.

Here is the call graph for this function:

Here is the caller graph for this function:

GRN_API grn_bool grn_logger_pass ( grn_ctx ctx,
grn_log_level  level 
)

Definition at line 913 of file ctx.c.

GRN_API void grn_logger_put ( grn_ctx ctx,
grn_log_level  level,
const char *  file,
int  line,
const char *  func,
const char *  fmt,
  ... 
)

Definition at line 923 of file ctx.c.

Here is the call graph for this function:

GRN_API void grn_logger_reopen ( grn_ctx ctx)

Definition at line 839 of file ctx.c.

Here is the caller graph for this function:

GRN_API grn_rc grn_logger_set ( grn_ctx ctx,
const grn_logger logger 
)

Definition at line 889 of file ctx.c.

Here is the caller graph for this function:

GRN_API void grn_logger_set_max_level ( grn_ctx ctx,
grn_log_level  max_level 
)

Definition at line 901 of file ctx.c.

GRN_API grn_rc grn_obj_add_hook ( grn_ctx ctx,
grn_obj obj,
grn_hook_entry  entry,
int  offset,
grn_obj proc,
grn_obj data 
)

Definition at line 6579 of file db.c.

Here is the call graph for this function:

GRN_API int grn_obj_check ( grn_ctx ctx,
grn_obj obj 
)

Definition at line 8093 of file db.c.

GRN_API grn_rc grn_obj_clear_lock ( grn_ctx ctx,
grn_obj obj 
)

Definition at line 8132 of file db.c.

Here is the call graph for this function:

Here is the caller graph for this function:

GRN_API grn_rc grn_obj_close ( grn_ctx ctx,
grn_obj obj 
)

Definition at line 7639 of file db.c.

Here is the call graph for this function:

GRN_API grn_obj* grn_obj_column ( grn_ctx ctx,
grn_obj table,
const char *  name,
unsigned int  name_size 
)

Definition at line 3392 of file db.c.

Here is the call graph for this function:

Here is the caller graph for this function:

GRN_API int grn_obj_columns ( grn_ctx ctx,
grn_obj table,
const char *  str,
unsigned int  str_size,
grn_obj res 
)

Definition at line 9122 of file db.c.

Here is the call graph for this function:

Here is the caller graph for this function:

GRN_API grn_obj* grn_obj_db ( grn_ctx ctx,
grn_obj obj 
)

Definition at line 8203 of file db.c.

GRN_API int grn_obj_defrag ( grn_ctx ctx,
grn_obj obj,
int  threshold 
)

Definition at line 8223 of file db.c.

Here is the call graph for this function:

Here is the caller graph for this function:

GRN_API grn_rc grn_obj_delete_by_id ( grn_ctx ctx,
grn_obj db,
grn_id  id,
grn_bool  removep 
)

Definition at line 7337 of file db.c.

Here is the call graph for this function:

Here is the caller graph for this function:

GRN_API grn_rc grn_obj_delete_hook ( grn_ctx ctx,
grn_obj obj,
grn_hook_entry  entry,
int  offset 
)

Definition at line 6648 of file db.c.

Here is the call graph for this function:

GRN_API int grn_obj_expire ( grn_ctx ctx,
grn_obj obj,
int  threshold 
)

Definition at line 8086 of file db.c.

GRN_API grn_obj* grn_obj_get_element_info ( grn_ctx ctx,
grn_obj obj,
grn_id  id,
grn_info_type  type,
grn_obj value 
)

Definition at line 6538 of file db.c.

GRN_API grn_obj* grn_obj_get_hook ( grn_ctx ctx,
grn_obj obj,
grn_hook_entry  entry,
int  offset,
grn_obj data 
)

Definition at line 6629 of file db.c.

Here is the call graph for this function:

GRN_API grn_obj* grn_obj_get_info ( grn_ctx ctx,
grn_obj obj,
grn_info_type  type,
grn_obj valuebuf 
)

Definition at line 5923 of file db.c.

Here is the call graph for this function:

Here is the caller graph for this function:

GRN_API int grn_obj_get_nhooks ( grn_ctx ctx,
grn_obj obj,
grn_hook_entry  entry 
)

Definition at line 6614 of file db.c.

GRN_API grn_id grn_obj_get_range ( grn_ctx ctx,
grn_obj obj 
)

Definition at line 4415 of file db.c.

Here is the caller graph for this function:

GRN_API grn_obj* grn_obj_get_value ( grn_ctx ctx,
grn_obj obj,
grn_id  id,
grn_obj value 
)

Definition at line 5718 of file db.c.

Here is the call graph for this function:

Here is the caller graph for this function:

GRN_API int grn_obj_get_values ( grn_ctx ctx,
grn_obj obj,
grn_id  offset,
void **  values 
)

Definition at line 5861 of file db.c.

Here is the call graph for this function:

GRN_API grn_id grn_obj_id ( grn_ctx ctx,
grn_obj obj 
)

Definition at line 8212 of file db.c.

Here is the caller graph for this function:

GRN_API grn_bool grn_obj_is_builtin ( grn_ctx ctx,
grn_obj obj 
)

Definition at line 6554 of file db.c.

Here is the call graph for this function:

Here is the caller graph for this function:

GRN_API unsigned int grn_obj_is_locked ( grn_ctx ctx,
grn_obj obj 
)

Definition at line 8194 of file db.c.

Here is the call graph for this function:

Here is the caller graph for this function:

GRN_API grn_rc grn_obj_lock ( grn_ctx ctx,
grn_obj obj,
grn_id  id,
int  timeout 
)

Definition at line 8100 of file db.c.

Here is the call graph for this function:

Here is the caller graph for this function:

GRN_API int grn_obj_name ( grn_ctx ctx,
grn_obj obj,
char *  namebuf,
int  buf_size 
)

Definition at line 7956 of file db.c.

Here is the call graph for this function:

Here is the caller graph for this function:

GRN_API grn_obj* grn_obj_open ( grn_ctx ctx,
unsigned char  type,
grn_obj_flags  flags,
grn_id  domain 
)

Definition at line 7612 of file db.c.

Here is the caller graph for this function:

GRN_API const char* grn_obj_path ( grn_ctx ctx,
grn_obj obj 
)

Definition at line 7941 of file db.c.

Here is the call graph for this function:

Here is the caller graph for this function:

GRN_API grn_rc grn_obj_path_by_id ( grn_ctx ctx,
grn_obj db,
grn_id  id,
char *  buffer 
)

Definition at line 7375 of file db.c.

GRN_API grn_rc grn_obj_reinit ( grn_ctx ctx,
grn_obj obj,
grn_id  domain,
unsigned char  flags 
)

Definition at line 7839 of file db.c.

Here is the call graph for this function:

GRN_API grn_rc grn_obj_remove ( grn_ctx ctx,
grn_obj obj 
)

Definition at line 7158 of file db.c.

Here is the call graph for this function:

Here is the caller graph for this function:

GRN_API grn_rc grn_obj_rename ( grn_ctx ctx,
grn_obj obj,
const char *  name,
unsigned int  name_size 
)

Definition at line 7211 of file db.c.

Here is the call graph for this function:

Here is the caller graph for this function:

GRN_API grn_rc grn_obj_search ( grn_ctx ctx,
grn_obj obj,
grn_obj query,
grn_obj res,
grn_operator  op,
grn_search_optarg optarg 
)

Definition at line 2879 of file db.c.

Here is the call graph for this function:

Here is the caller graph for this function:

GRN_API grn_rc grn_obj_set_element_info ( grn_ctx ctx,
grn_obj obj,
grn_id  id,
grn_info_type  type,
grn_obj value 
)

Definition at line 6546 of file db.c.

GRN_API grn_rc grn_obj_set_finalizer ( grn_ctx ctx,
grn_obj obj,
grn_proc_func func 
)

Definition at line 8124 of file db.c.

GRN_API grn_rc grn_obj_set_info ( grn_ctx ctx,
grn_obj obj,
grn_info_type  type,
grn_obj value 
)

Definition at line 6471 of file db.c.

Here is the call graph for this function:

Here is the caller graph for this function:

GRN_API grn_rc grn_obj_set_value ( grn_ctx ctx,
grn_obj obj,
grn_id  id,
grn_obj value,
int  flags 
)

Definition at line 5622 of file db.c.

Here is the caller graph for this function:

GRN_API void grn_obj_unlink ( grn_ctx ctx,
grn_obj obj 
)

Definition at line 7772 of file db.c.

Here is the call graph for this function:

Here is the caller graph for this function:

GRN_API grn_rc grn_obj_unlock ( grn_ctx ctx,
grn_obj obj,
grn_id  id 
)

Definition at line 8109 of file db.c.

Here is the call graph for this function:

Here is the caller graph for this function:

GRN_API grn_user_data* grn_obj_user_data ( grn_ctx ctx,
grn_obj obj 
)

Definition at line 8117 of file db.c.

GRN_API void grn_output_envelope ( grn_ctx ctx,
grn_rc  rc,
grn_obj head,
grn_obj body,
grn_obj foot,
const char *  file,
int  line 
)

Definition at line 1579 of file output.c.

Here is the call graph for this function:

GRN_API void grn_output_obj ( grn_ctx ctx,
grn_obj outbuf,
grn_content_type  output_type,
grn_obj obj,
grn_obj_format format 
)

Definition at line 1286 of file output.c.

Here is the caller graph for this function:

GRN_API grn_id grn_pat_add ( grn_ctx ctx,
grn_pat pat,
const void *  key,
unsigned int  key_size,
void **  value,
int *  added 
)

Here is the caller graph for this function:

GRN_API grn_rc grn_pat_close ( grn_ctx ctx,
grn_pat pat 
)

Definition at line 549 of file pat.c.

Here is the call graph for this function:

Here is the caller graph for this function:

GRN_API grn_pat* grn_pat_create ( grn_ctx ctx,
const char *  path,
unsigned int  key_size,
unsigned int  value_size,
unsigned int  flags 
)

Here is the caller graph for this function:

GRN_API void grn_pat_cursor_close ( grn_ctx ctx,
grn_pat_cursor c 
)

Definition at line 1727 of file pat.c.

Here is the caller graph for this function:

GRN_API grn_rc grn_pat_cursor_delete ( grn_ctx ctx,
grn_pat_cursor c,
grn_table_delete_optarg optarg 
)

Definition at line 2288 of file pat.c.

Here is the call graph for this function:

Here is the caller graph for this function:

GRN_API int grn_pat_cursor_get_key ( grn_ctx ctx,
grn_pat_cursor c,
void **  key 
)

Definition at line 2230 of file pat.c.

Here is the call graph for this function:

Here is the caller graph for this function:

GRN_API int grn_pat_cursor_get_key_value ( grn_ctx ctx,
grn_pat_cursor c,
void **  key,
unsigned int *  key_size,
void **  value 
)
GRN_API int grn_pat_cursor_get_value ( grn_ctx ctx,
grn_pat_cursor c,
void **  value 
)

Definition at line 2237 of file pat.c.

GRN_API grn_id grn_pat_cursor_next ( grn_ctx ctx,
grn_pat_cursor c 
)

Definition at line 1660 of file pat.c.

Here is the caller graph for this function:

GRN_API grn_pat_cursor* grn_pat_cursor_open ( grn_ctx ctx,
grn_pat pat,
const void *  min,
unsigned int  min_size,
const void *  max,
unsigned int  max_size,
int  offset,
int  limit,
int  flags 
)

Here is the caller graph for this function:

GRN_API grn_rc grn_pat_cursor_set_value ( grn_ctx ctx,
grn_pat_cursor c,
const void *  value,
int  flags 
)

Definition at line 2281 of file pat.c.

Here is the call graph for this function:

Here is the caller graph for this function:

GRN_API grn_rc grn_pat_delete ( grn_ctx ctx,
grn_pat pat,
const void *  key,
unsigned int  key_size,
grn_table_delete_optarg optarg 
)

Here is the caller graph for this function:

GRN_API grn_rc grn_pat_delete_by_id ( grn_ctx ctx,
grn_pat pat,
grn_id  id,
grn_table_delete_optarg optarg 
)

Definition at line 1269 of file pat.c.

Here is the call graph for this function:

Here is the caller graph for this function:

GRN_API int grn_pat_delete_with_sis ( grn_ctx ctx,
grn_pat pat,
grn_id  id,
grn_table_delete_optarg optarg 
)

Definition at line 1437 of file pat.c.

Here is the call graph for this function:

GRN_API grn_id grn_pat_get ( grn_ctx ctx,
grn_pat pat,
const void *  key,
unsigned int  key_size,
void **  value 
)

Here is the caller graph for this function:

GRN_API int grn_pat_get_key ( grn_ctx ctx,
grn_pat pat,
grn_id  id,
void *  keybuf,
int  bufsize 
)

Definition at line 1281 of file pat.c.

Here is the caller graph for this function:

GRN_API int grn_pat_get_key2 ( grn_ctx ctx,
grn_pat pat,
grn_id  id,
grn_obj bulk 
)

Definition at line 1302 of file pat.c.

Here is the call graph for this function:

Here is the caller graph for this function:

GRN_API int grn_pat_get_value ( grn_ctx ctx,
grn_pat pat,
grn_id  id,
void *  valuebuf 
)

Definition at line 1333 of file pat.c.

Here is the caller graph for this function:

GRN_API grn_id grn_pat_lcp_search ( grn_ctx ctx,
grn_pat pat,
const void *  key,
unsigned int  key_size 
)

Here is the caller graph for this function:

GRN_API grn_pat* grn_pat_open ( grn_ctx ctx,
const char *  path 
)

Definition at line 504 of file pat.c.

Here is the call graph for this function:

Here is the caller graph for this function:

GRN_API grn_rc grn_pat_prefix_search ( grn_ctx ctx,
grn_pat pat,
const void *  key,
unsigned int  key_size,
grn_hash h 
)

Here is the caller graph for this function:

GRN_API grn_rc grn_pat_remove ( grn_ctx ctx,
const char *  path 
)

Definition at line 562 of file pat.c.

Here is the call graph for this function:

Here is the caller graph for this function:

GRN_API int grn_pat_scan ( grn_ctx ctx,
grn_pat pat,
const char *  str,
unsigned int  str_len,
grn_pat_scan_hit sh,
unsigned int  sh_size,
const char **  rest 
)

Definition at line 1542 of file pat.c.

Here is the call graph for this function:

Here is the caller graph for this function:

GRN_API grn_rc grn_pat_set_value ( grn_ctx ctx,
grn_pat pat,
grn_id  id,
const void *  value,
int  flags 
)

Definition at line 1366 of file pat.c.

Here is the caller graph for this function:

GRN_API unsigned int grn_pat_size ( grn_ctx ctx,
grn_pat pat 
)

Definition at line 1243 of file pat.c.

Here is the caller graph for this function:

GRN_API grn_rc grn_pat_suffix_search ( grn_ctx ctx,
grn_pat pat,
const void *  key,
unsigned int  key_size,
grn_hash h 
)

Here is the caller graph for this function:

GRN_API const char* grn_plugin_get_suffix ( void  )

Definition at line 327 of file plugin.c.

Here is the caller graph for this function:

GRN_API const char* grn_plugin_get_system_plugins_dir ( void  )

Definition at line 380 of file plugin.c.

Here is the caller graph for this function:

GRN_API grn_rc grn_plugin_register ( grn_ctx ctx,
const char *  name 
)

Definition at line 476 of file plugin.c.

Here is the call graph for this function:

Here is the caller graph for this function:

GRN_API grn_rc grn_plugin_register_by_path ( grn_ctx ctx,
const char *  path 
)

Definition at line 333 of file plugin.c.

Here is the call graph for this function:

Here is the caller graph for this function:

GRN_API int grn_proc_call_next ( grn_ctx ctx,
grn_obj exec_info,
grn_obj in,
grn_obj out 
)
GRN_API grn_obj* grn_proc_create ( grn_ctx ctx,
const char *  name,
int  name_size,
grn_proc_type  type,
grn_proc_func init,
grn_proc_func next,
grn_proc_func fin,
unsigned int  nvars,
grn_expr_var vars 
)

Definition at line 552 of file db.c.

Here is the call graph for this function:

Here is the caller graph for this function:

GRN_API void* grn_proc_get_ctx_local_data ( grn_ctx ctx,
grn_obj exec_info 
)
GRN_API void* grn_proc_get_hook_local_data ( grn_ctx ctx,
grn_obj exec_info 
)
GRN_API grn_obj* grn_proc_get_info ( grn_ctx ctx,
grn_user_data user_data,
grn_expr_var **  vars,
unsigned int *  nvars,
grn_obj **  caller 
)

Definition at line 115 of file expr.c.

GRN_API grn_bool grn_query_logger_pass ( grn_ctx ctx,
unsigned int  flag 
)

Definition at line 1111 of file ctx.c.

GRN_API void grn_query_logger_put ( grn_ctx ctx,
unsigned int  flag,
const char *  mark,
const char *  format,
  ... 
)

Definition at line 1122 of file ctx.c.

Here is the call graph for this function:

GRN_API void grn_query_logger_reopen ( grn_ctx ctx)

Definition at line 1083 of file ctx.c.

Here is the caller graph for this function:

GRN_API grn_rc grn_query_logger_set ( grn_ctx ctx,
const grn_query_logger logger 
)

Definition at line 1099 of file ctx.c.

GRN_API grn_rc grn_set_default_command_version ( grn_command_version  version)

Definition at line 1363 of file ctx.c.

Here is the call graph for this function:

Here is the caller graph for this function:

GRN_API grn_rc grn_set_default_encoding ( grn_encoding  encoding)

Definition at line 1337 of file ctx.c.

Here is the call graph for this function:

Here is the caller graph for this function:

GRN_API grn_rc grn_set_default_match_escalation_threshold ( long long int  threshold)

Definition at line 1375 of file ctx.c.

Here is the call graph for this function:

Here is the caller graph for this function:

GRN_API grn_rc grn_set_int_handler ( void  )

Definition at line 2914 of file ctx.c.

Here is the caller graph for this function:

GRN_API grn_rc grn_set_segv_handler ( void  )

Definition at line 2876 of file ctx.c.

Here is the caller graph for this function:

GRN_API grn_rc grn_set_term_handler ( void  )

Definition at line 2934 of file ctx.c.

Here is the caller graph for this function:

GRN_API grn_rc grn_snip_add_cond ( grn_ctx ctx,
grn_snip snip,
const char *  keyword,
unsigned int  keyword_len,
const char *  opentag,
unsigned int  opentag_len,
const char *  closetag,
unsigned int  closetag_len 
)

Definition at line 343 of file snip.c.

Here is the call graph for this function:

Here is the caller graph for this function:

GRN_API grn_rc grn_snip_close ( grn_ctx ctx,
grn_snip snip 
)

Definition at line 557 of file snip.c.

Here is the call graph for this function:

Here is the caller graph for this function:

GRN_API grn_rc grn_snip_exec ( grn_ctx ctx,
grn_snip snip,
const char *  string,
unsigned int  string_len,
unsigned int *  nresults,
unsigned int *  max_tagged_len 
)

Definition at line 564 of file snip.c.

Here is the call graph for this function:

Here is the caller graph for this function:

GRN_API grn_rc grn_snip_get_result ( grn_ctx ctx,
grn_snip snip,
const unsigned int  index,
char *  result,
unsigned int *  result_len 
)

Definition at line 735 of file snip.c.

Here is the caller graph for this function:

GRN_API grn_snip* grn_snip_open ( grn_ctx ctx,
int  flags,
unsigned int  width,
unsigned int  max_results,
const char *  defaultopentag,
unsigned int  defaultopentag_len,
const char *  defaultclosetag,
unsigned int  defaultclosetag_len,
grn_snip_mapping mapping 
)

Definition at line 439 of file snip.c.

Here is the call graph for this function:

Here is the caller graph for this function:

GRN_API grn_rc grn_str_close ( grn_ctx ctx,
grn_str nstr 
)

Definition at line 1271 of file str.c.

Here is the caller graph for this function:

GRN_API grn_str* grn_str_open ( grn_ctx ctx,
const char *  str,
unsigned int  str_len,
int  flags 
)

Definition at line 1265 of file str.c.

Here is the call graph for this function:

GRN_API const short* grn_string_get_checks ( grn_ctx ctx,
grn_obj string 
)

Definition at line 267 of file string.c.

Here is the caller graph for this function:

GRN_API grn_encoding grn_string_get_encoding ( grn_ctx ctx,
grn_obj string 
)

Definition at line 327 of file string.c.

Here is the caller graph for this function:

GRN_API int grn_string_get_flags ( grn_ctx ctx,
grn_obj string 
)

Definition at line 213 of file string.c.

GRN_API grn_rc grn_string_get_normalized ( grn_ctx ctx,
grn_obj string,
const char **  normalized,
unsigned int *  length_in_bytes,
unsigned int *  n_characters 
)

Definition at line 225 of file string.c.

Here is the caller graph for this function:

GRN_API grn_rc grn_string_get_original ( grn_ctx ctx,
grn_obj string,
const char **  original,
unsigned int *  length_in_bytes 
)

Definition at line 193 of file string.c.

Here is the caller graph for this function:

GRN_API const unsigned char* grn_string_get_types ( grn_ctx ctx,
grn_obj string 
)

Definition at line 297 of file string.c.

GRN_API grn_obj* grn_string_open ( grn_ctx ctx,
const char *  string,
unsigned int  length_in_bytes,
grn_obj normalizer,
int  flags 
)

Definition at line 186 of file string.c.

Here is the call graph for this function:

Here is the caller graph for this function:

GRN_API grn_rc grn_string_set_checks ( grn_ctx ctx,
grn_obj string,
short *  checks 
)

Definition at line 281 of file string.c.

GRN_API grn_rc grn_string_set_normalized ( grn_ctx ctx,
grn_obj string,
char *  normalized,
unsigned int  length_in_bytes,
unsigned int  n_characters 
)

Definition at line 247 of file string.c.

GRN_API grn_rc grn_string_set_types ( grn_ctx ctx,
grn_obj string,
unsigned char *  types 
)

Definition at line 311 of file string.c.

GRN_API grn_id grn_table_add ( grn_ctx ctx,
grn_obj table,
const void *  key,
unsigned int  key_size,
int *  added 
)

Definition at line 1106 of file db.c.

Here is the call graph for this function:

Here is the caller graph for this function:

GRN_API grn_id grn_table_at ( grn_ctx ctx,
grn_obj table,
grn_id  id 
)

Definition at line 1292 of file db.c.

Here is the call graph for this function:

Here is the caller graph for this function:

GRN_API int grn_table_columns ( grn_ctx ctx,
grn_obj table,
const char *  name,
unsigned int  name_size,
grn_obj res 
)

Definition at line 3408 of file db.c.

Here is the call graph for this function:

Here is the caller graph for this function:

GRN_API grn_obj* grn_table_create ( grn_ctx ctx,
const char *  name,
unsigned int  name_size,
const char *  path,
grn_obj_flags  flags,
grn_obj key_type,
grn_obj value_type 
)

Definition at line 907 of file db.c.

Here is the caller graph for this function:

GRN_API grn_obj* grn_table_create_for_group ( grn_ctx ctx,
const char *  name,
unsigned int  name_size,
const char *  path,
grn_obj group_key,
grn_obj value_type,
unsigned int  max_n_subrecs 
)

Definition at line 919 of file db.c.

Here is the call graph for this function:

Here is the caller graph for this function:

GRN_API grn_rc grn_table_cursor_close ( grn_ctx ctx,
grn_table_cursor tc 
)

Definition at line 2183 of file db.c.

Here is the call graph for this function:

Here is the caller graph for this function:

GRN_API grn_rc grn_table_cursor_delete ( grn_ctx ctx,
grn_table_cursor tc 
)

Definition at line 2362 of file db.c.

Here is the call graph for this function:

GRN_API int grn_table_cursor_get_key ( grn_ctx ctx,
grn_table_cursor tc,
void **  key 
)

Definition at line 2268 of file db.c.

Here is the call graph for this function:

Here is the caller graph for this function:

GRN_API int grn_table_cursor_get_value ( grn_ctx ctx,
grn_table_cursor tc,
void **  value 
)

Definition at line 2323 of file db.c.

Here is the caller graph for this function:

GRN_API grn_id grn_table_cursor_next ( grn_ctx ctx,
grn_table_cursor tc 
)

Definition at line 2259 of file db.c.

Here is the caller graph for this function:

GRN_API grn_table_cursor* grn_table_cursor_open ( grn_ctx ctx,
grn_obj table,
const void *  min,
unsigned int  min_size,
const void *  max,
unsigned int  max_size,
int  offset,
int  limit,
int  flags 
)

Definition at line 2055 of file db.c.

Here is the call graph for this function:

Here is the caller graph for this function:

GRN_API grn_rc grn_table_cursor_set_value ( grn_ctx ctx,
grn_table_cursor tc,
const void *  value,
int  flags 
)

Definition at line 2332 of file db.c.

Here is the call graph for this function:

GRN_API grn_obj* grn_table_cursor_table ( grn_ctx ctx,
grn_table_cursor tc 
)

Definition at line 2391 of file db.c.

Here is the caller graph for this function:

GRN_API grn_rc grn_table_delete ( grn_ctx ctx,
grn_obj table,
const void *  key,
unsigned int  key_size 
)

Definition at line 1672 of file db.c.

Here is the call graph for this function:

Here is the caller graph for this function:

GRN_API grn_rc grn_table_delete_by_id ( grn_ctx ctx,
grn_obj table,
grn_id  id 
)

Definition at line 1778 of file db.c.

Here is the call graph for this function:

Here is the caller graph for this function:

GRN_API grn_rc grn_table_difference ( grn_ctx ctx,
grn_obj table1,
grn_obj table2,
grn_obj res1,
grn_obj res2 
)

Definition at line 3342 of file db.c.

Here is the call graph for this function:

GRN_API grn_id grn_table_get ( grn_ctx ctx,
grn_obj table,
const void *  key,
unsigned int  key_size 
)

Definition at line 1261 of file db.c.

Here is the call graph for this function:

Here is the caller graph for this function:

GRN_API int grn_table_get_key ( grn_ctx ctx,
grn_obj table,
grn_id  id,
void *  keybuf,
int  buf_size 
)

Definition at line 1392 of file db.c.

Here is the call graph for this function:

Here is the caller graph for this function:

GRN_API unsigned int grn_table_get_subrecs ( grn_ctx ctx,
grn_obj table,
grn_id  id,
grn_id subrecbuf,
int *  scorebuf,
int  buf_size 
)

Definition at line 939 of file db.c.

Here is the call graph for this function:

GRN_API grn_rc grn_table_group ( grn_ctx ctx,
grn_obj table,
grn_table_sort_key keys,
int  n_keys,
grn_table_group_result results,
int  n_results 
)

Definition at line 3106 of file db.c.

Here is the call graph for this function:

Here is the caller graph for this function:

GRN_API grn_bool grn_table_is_grouped ( grn_ctx ctx,
grn_obj table 
)

Definition at line 9330 of file db.c.

GRN_API grn_id grn_table_lcp_search ( grn_ctx ctx,
grn_obj table,
const void *  key,
unsigned int  key_size 
)

Definition at line 1033 of file db.c.

Here is the call graph for this function:

Here is the caller graph for this function:

GRN_API unsigned int grn_table_max_n_subrecs ( grn_ctx ctx,
grn_obj table 
)

Definition at line 9339 of file db.c.

GRN_API grn_rc grn_table_rename ( grn_ctx ctx,
grn_obj table,
const char *  name,
unsigned int  name_size 
)

Definition at line 7224 of file db.c.

Here is the call graph for this function:

Here is the caller graph for this function:

GRN_API grn_obj* grn_table_select ( grn_ctx ctx,
grn_obj table,
grn_obj expr,
grn_obj res,
grn_operator  op 
)

Definition at line 4888 of file expr.c.

Here is the call graph for this function:

Here is the caller graph for this function:

GRN_API grn_rc grn_table_setoperation ( grn_ctx ctx,
grn_obj table1,
grn_obj table2,
grn_obj res,
grn_operator  op 
)

Definition at line 3228 of file db.c.

Here is the call graph for this function:

Here is the caller graph for this function:

GRN_API unsigned int grn_table_size ( grn_ctx ctx,
grn_obj table 
)

Definition at line 1939 of file db.c.

Here is the call graph for this function:

Here is the caller graph for this function:

GRN_API int grn_table_sort ( grn_ctx ctx,
grn_obj table,
int  offset,
int  limit,
grn_obj result,
grn_table_sort_key keys,
int  n_keys 
)

Definition at line 8500 of file db.c.

Here is the call graph for this function:

Here is the caller graph for this function:

GRN_API grn_rc grn_table_sort_key_close ( grn_ctx ctx,
grn_table_sort_key keys,
unsigned int  nkeys 
)

Definition at line 9317 of file db.c.

Here is the call graph for this function:

Here is the caller graph for this function:

GRN_API grn_table_sort_key* grn_table_sort_key_from_str ( grn_ctx ctx,
const char *  str,
unsigned int  str_size,
grn_obj table,
unsigned int *  nkeys 
)

Definition at line 9261 of file db.c.

Here is the call graph for this function:

Here is the caller graph for this function:

GRN_API grn_obj* grn_table_tokenize ( grn_ctx ctx,
grn_obj table,
const char *  str,
unsigned int  str_len,
grn_obj buf,
grn_bool  addp 
)

Definition at line 9348 of file db.c.

Here is the call graph for this function:

GRN_API grn_rc grn_table_truncate ( grn_ctx ctx,
grn_obj table 
)

Definition at line 1835 of file db.c.

Here is the call graph for this function:

Here is the caller graph for this function:

GRN_API grn_rc grn_table_update ( grn_ctx ctx,
grn_obj table,
const void *  src_key,
unsigned int  src_key_size,
const void *  dest_key,
unsigned int  dest_key_size 
)

Definition at line 7196 of file db.c.

Here is the call graph for this function:

GRN_API grn_rc grn_table_update_by_id ( grn_ctx ctx,
grn_obj table,
grn_id  id,
const void *  dest_key,
unsigned int  dest_key_size 
)

Definition at line 7174 of file db.c.

Here is the call graph for this function:

Here is the caller graph for this function:

GRN_API grn_rc grn_text_benc ( grn_ctx ctx,
grn_obj bulk,
unsigned int  v 
)

Definition at line 2384 of file str.c.

Here is the call graph for this function:

Here is the caller graph for this function:

GRN_API grn_rc grn_text_esc ( grn_ctx ctx,
grn_obj bulk,
const char *  s,
unsigned int  len 
)

Definition at line 2165 of file str.c.

Here is the call graph for this function:

Here is the caller graph for this function:

GRN_API grn_rc grn_text_escape_xml ( grn_ctx ctx,
grn_obj buf,
const char *  s,
unsigned int  len 
)

Definition at line 2238 of file str.c.

Here is the call graph for this function:

Here is the caller graph for this function:

GRN_API grn_rc grn_text_ftoa ( grn_ctx ctx,
grn_obj bulk,
double  d 
)

Definition at line 2094 of file str.c.

Here is the call graph for this function:

Here is the caller graph for this function:

GRN_API grn_rc grn_text_itoa ( grn_ctx ctx,
grn_obj bulk,
int  i 
)

Definition at line 2004 of file str.c.

Here is the call graph for this function:

Here is the caller graph for this function:

GRN_API grn_rc grn_text_itoa_padded ( grn_ctx ctx,
grn_obj bulk,
int  i,
char  ch,
unsigned int  len 
)

Definition at line 2021 of file str.c.

Here is the call graph for this function:

Here is the caller graph for this function:

GRN_API grn_rc grn_text_itob ( grn_ctx ctx,
grn_obj bulk,
grn_id  id 
)

Definition at line 2139 of file str.c.

Here is the call graph for this function:

GRN_API grn_rc grn_text_itoh ( grn_ctx ctx,
grn_obj bulk,
int  i,
unsigned int  len 
)

Definition at line 2127 of file str.c.

Here is the call graph for this function:

Here is the caller graph for this function:

GRN_API grn_rc grn_text_lltoa ( grn_ctx ctx,
grn_obj bulk,
long long int  i 
)

Definition at line 2034 of file str.c.

Here is the call graph for this function:

Here is the caller graph for this function:

GRN_API grn_rc grn_text_lltob32h ( grn_ctx ctx,
grn_obj bulk,
long long int  i 
)

Definition at line 2152 of file str.c.

Here is the call graph for this function:

GRN_API grn_rc grn_text_otoj ( grn_ctx ctx,
grn_obj bulk,
grn_obj obj,
grn_obj_format format 
)

Definition at line 2609 of file str.c.

Here is the call graph for this function:

Here is the caller graph for this function:

GRN_API grn_rc grn_text_time2rfc1123 ( grn_ctx ctx,
grn_obj bulk,
int  sec 
)

Definition at line 2433 of file str.c.

Here is the call graph for this function:

Here is the caller graph for this function:

GRN_API const char* grn_text_urldec ( grn_ctx ctx,
grn_obj buf,
const char *  s,
const char *  e,
char  d 
)

Definition at line 2978 of file str.c.

Here is the call graph for this function:

Here is the caller graph for this function:

GRN_API grn_rc grn_text_urlenc ( grn_ctx ctx,
grn_obj buf,
const char *  str,
unsigned int  len 
)

Definition at line 2410 of file str.c.

Here is the call graph for this function:

Here is the caller graph for this function:

GRN_API void grn_time_now ( grn_ctx ctx,
grn_obj obj 
)

Definition at line 122 of file ctx.c.

Here is the call graph for this function:

GRN_API grn_obj* grn_type_create ( grn_ctx ctx,
const char *  name,
unsigned int  name_size,
grn_obj_flags  flags,
unsigned int  size 
)

Definition at line 504 of file db.c.

Here is the call graph for this function:

Here is the caller graph for this function:

GRN_API grn_rc grn_vector_add_element ( grn_ctx ctx,
grn_obj vector,
const char *  str,
unsigned int  str_len,
unsigned int  weight,
grn_id  domain 
)

Definition at line 3958 of file db.c.

Here is the call graph for this function:

Here is the caller graph for this function:

GRN_API unsigned int grn_vector_get_element ( grn_ctx ctx,
grn_obj vector,
unsigned int  offset,
const char **  str,
unsigned int *  weight,
grn_id domain 
)

Definition at line 3833 of file db.c.

Here is the caller graph for this function:

GRN_API unsigned int grn_vector_size ( grn_ctx ctx,
grn_obj vector 
)

Definition at line 3785 of file db.c.

Here is the caller graph for this function: