|
Groonga 3.0.9 Source Code Document
|
#include <groonga.h>

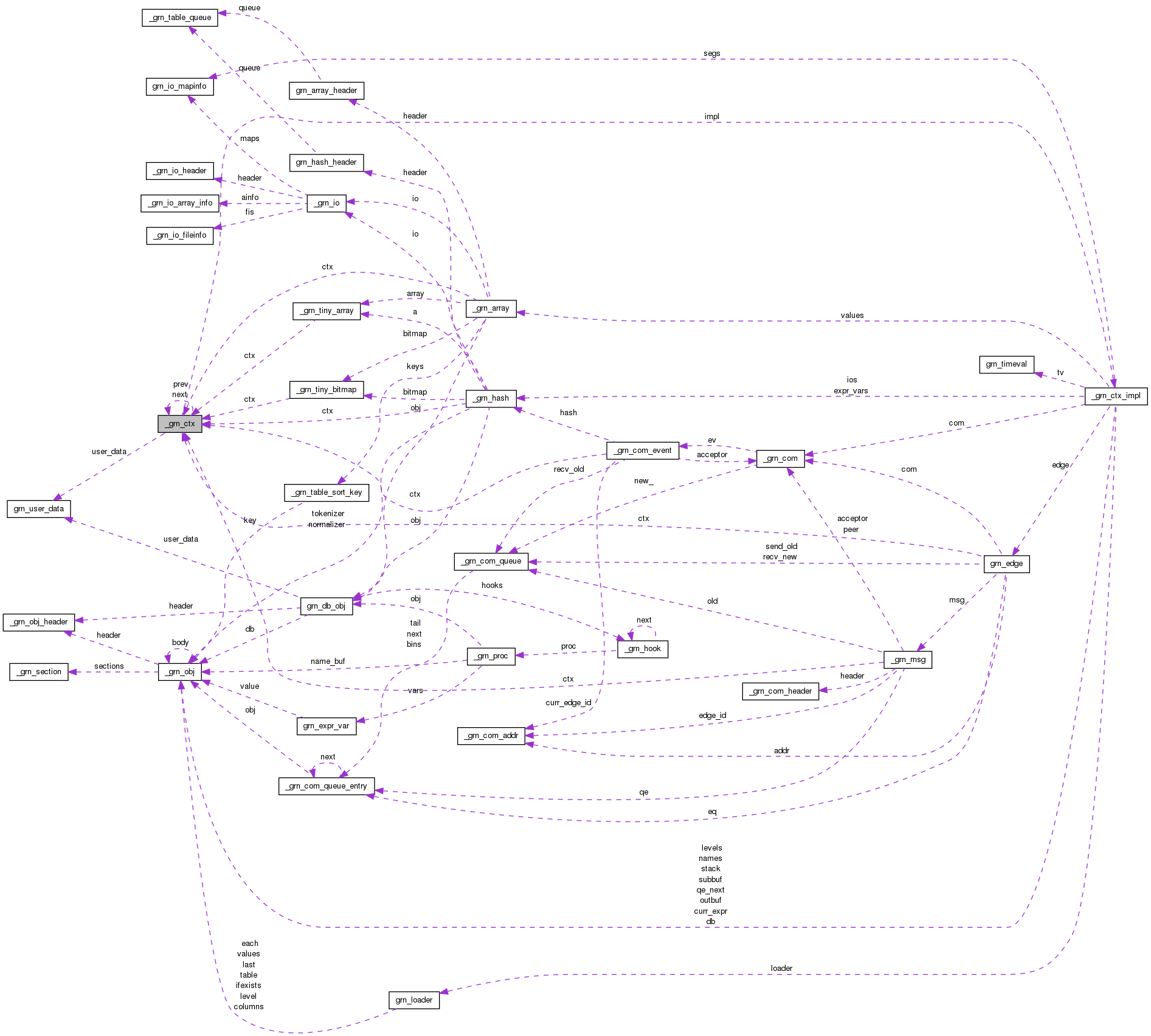
Data Fields | |
| grn_rc | rc |
| int | flags |
| grn_encoding | encoding |
| unsigned char | ntrace |
| unsigned char | errlvl |
| unsigned char | stat |
| unsigned int | seqno |
| unsigned int | subno |
| unsigned int | seqno2 |
| unsigned int | errline |
| grn_user_data | user_data |
| grn_ctx * | prev |
| grn_ctx * | next |
| const char * | errfile |
| const char * | errfunc |
| struct _grn_ctx_impl * | impl |
| void * | trace [16] |
| char | errbuf [GRN_CTX_MSGSIZE] |
| grn_encoding encoding |
| char errbuf[GRN_CTX_MSGSIZE] |
| struct _grn_ctx_impl* impl |
| grn_user_data user_data |
1.8.1.2