|
Groonga 3.0.9 Source Code Document
|
#include "groonga.h"

Go to the source code of this file.
Macros | |
| #define | GRN_API |
| #define | GRN_VAR extern |
| #define | GRN_OPEN(pathname,...) _open(pathname, __VA_ARGS__) |
| #define | GRN_CLOSE(fd) _close(fd) |
| #define | GRN_READ(fd, buf, count) _read(fd, buf, count) |
| #define | GRN_WRITE(fd, buf, count) _write(fd, buf, count) |
| #define | GROONGA_API |
| #define | PATH_MAX 1024 |
| #define | grn_sock_close(sock) close(sock) |
| #define | CALLBACK |
| #define | INT8_MAX (127) |
| #define | INT8_MIN (-128) |
| #define | INT16_MAX (32767) |
| #define | INT16_MIN (-32768) |
| #define | INT32_MAX (2147483647) |
| #define | INT32_MIN (-2147483648) |
| #define | UINT32_MAX (4294967295) |
| #define | INT64_MAX (9223372036854775807) |
| #define | INT64_MIN (-9223372036854775808) |
| #define | THREAD_KEY_CREATE(key, destr) |
| #define | THREAD_KEY_DELETE(key) |
| #define | THREAD_SETSPECIFIC(key) |
| #define | THREAD_GETSPECIFIC(key, value) |
| #define | COND_INIT(c) ((c) = 0) |
| #define | COND_SIGNAL(c) |
| #define | COND_WAIT(c, m) |
| #define | MUTEX_INIT_SHARED MUTEX_INIT |
| #define | COND_INIT_SHARED COND_INIT |
| #define | GRN_TEST_YIELD() do {} while (0) |
| #define | GRN_FMT_INT32D "d" |
| #define | GRN_FMT_INT32U "u" |
| #define | GRN_FMT_INT64D "lld" |
| #define | GRN_FMT_INT64U "llu" |
| #define | GRN_FMT_LLD "lld" |
| #define | GRN_FMT_LLU "llu" |
| #define | GRN_BIT_SCAN_REV(v, r) for (r = 31; r && !((1 << r) & v); r--) |
| #define | GRN_BIT_SCAN_REV0(v, r) GRN_BIT_SCAN_REV(v,r) |
| #define | GRN_MKOSTEMP(template, flags, mode) (mktemp(template), GRN_OPEN((template),flags,mode)) |
| #define | GRN_ID_WIDTH 30 |
| #define | grn_str_greater(ap, as, bp, bs) (((as) > (bs)) ? (memcmp((ap), (bp), (bs)) >= 0) : (memcmp((ap), (bp), (as)) > 0)) |
| #define | grn_hton(buf, key, size) |
| #define | grn_ntohi(buf, key, size) |
| #define | grn_ntoh(buf, key, size) grn_hton(buf,key,size) |
| #define | __GNUC_PREREQ(maj, min) 0 |
| #define | grn_bswap_uint64(in, out) |
| #define | grn_hton_uint64(in, out) grn_bswap_uint64(in, out) |
| #define | grn_ntoh_uint64(in, out) grn_hton_uint64(in, out) |
| #define | grn_gton(keybuf, key, size) |
| #define | grn_ntog(keybuf, key, size) |
| #define | GRN_FUTEX_WAIT(p) grn_nanosleep(1000000) |
| #define | GRN_FUTEX_WAKE(p) |
| #define | HOST_NAME_MAX 128 |
Typedefs | |
| typedef char | int_least8_t |
| typedef unsigned char | uint_least8_t |
| typedef int | grn_sock |
| typedef int | grn_thread_key |
| typedef int | grn_cond |
| typedef uint8_t | byte |
Functions | |
| GRN_API void | grn_sleep (uint32_t seconds) |
| GRN_API void | grn_nanosleep (uint64_t nanoseconds) |
| #define __GNUC_PREREQ | ( | maj, | |
| min | |||
| ) | 0 |
Definition at line 626 of file groonga_in.h.
| #define CALLBACK |
Definition at line 191 of file groonga_in.h.
| #define COND_INIT | ( | c | ) | ((c) = 0) |
Definition at line 408 of file groonga_in.h.
| #define COND_INIT_SHARED COND_INIT |
Definition at line 420 of file groonga_in.h.
| #define COND_SIGNAL | ( | c | ) |
Definition at line 409 of file groonga_in.h.
| #define COND_WAIT | ( | c, | |
| m | |||
| ) |
Definition at line 410 of file groonga_in.h.
| #define GRN_API |
Definition at line 69 of file groonga_in.h.
| #define GRN_BIT_SCAN_REV | ( | v, | |
| r | |||
| ) | for (r = 31; r && !((1 << r) & v); r--) |
Definition at line 562 of file groonga_in.h.
| #define GRN_BIT_SCAN_REV0 | ( | v, | |
| r | |||
| ) | GRN_BIT_SCAN_REV(v,r) |
Definition at line 563 of file groonga_in.h.
| #define grn_bswap_uint64 | ( | in, | |
| out | |||
| ) |
Definition at line 636 of file groonga_in.h.
| #define GRN_CLOSE | ( | fd | ) | _close(fd) |
Definition at line 82 of file groonga_in.h.
| #define GRN_FMT_INT32D "d" |
Definition at line 444 of file groonga_in.h.
| #define GRN_FMT_INT32U "u" |
Definition at line 445 of file groonga_in.h.
| #define GRN_FMT_INT64D "lld" |
Definition at line 450 of file groonga_in.h.
| #define GRN_FMT_INT64U "llu" |
Definition at line 451 of file groonga_in.h.
| #define GRN_FMT_LLD "lld" |
Definition at line 453 of file groonga_in.h.
| #define GRN_FMT_LLU "llu" |
Definition at line 454 of file groonga_in.h.
| #define GRN_FUTEX_WAIT | ( | p | ) | grn_nanosleep(1000000) |
Definition at line 727 of file groonga_in.h.
| #define GRN_FUTEX_WAKE | ( | p | ) |
Definition at line 728 of file groonga_in.h.
| #define grn_gton | ( | keybuf, | |
| key, | |||
| size | |||
| ) |
Definition at line 657 of file groonga_in.h.
| #define grn_hton | ( | buf, | |
| key, | |||
| size | |||
| ) |
Definition at line 605 of file groonga_in.h.
| #define grn_hton_uint64 | ( | in, | |
| out | |||
| ) | grn_bswap_uint64(in, out) |
Definition at line 653 of file groonga_in.h.
| #define GRN_ID_WIDTH 30 |
Definition at line 572 of file groonga_in.h.
| #define GRN_MKOSTEMP | ( | template, | |
| flags, | |||
| mode | |||
| ) | (mktemp(template), GRN_OPEN((template),flags,mode)) |
Definition at line 565 of file groonga_in.h.
| #define grn_ntog | ( | keybuf, | |
| key, | |||
| size | |||
| ) |
Definition at line 677 of file groonga_in.h.
| #define grn_ntoh | ( | buf, | |
| key, | |||
| size | |||
| ) | grn_hton(buf,key,size) |
Definition at line 619 of file groonga_in.h.
| #define grn_ntoh_uint64 | ( | in, | |
| out | |||
| ) | grn_hton_uint64(in, out) |
Definition at line 655 of file groonga_in.h.
| #define grn_ntohi | ( | buf, | |
| key, | |||
| size | |||
| ) |
Definition at line 611 of file groonga_in.h.
| #define GRN_OPEN | ( | pathname, | |
| ... | |||
| ) | _open(pathname, __VA_ARGS__) |
Definition at line 76 of file groonga_in.h.
| #define GRN_READ | ( | fd, | |
| buf, | |||
| count | |||
| ) | _read(fd, buf, count) |
Definition at line 88 of file groonga_in.h.
| #define grn_sock_close | ( | sock | ) | close(sock) |
Definition at line 190 of file groonga_in.h.
| #define grn_str_greater | ( | ap, | |
| as, | |||
| bp, | |||
| bs | |||
| ) | (((as) > (bs)) ? (memcmp((ap), (bp), (bs)) >= 0) : (memcmp((ap), (bp), (as)) > 0)) |
Definition at line 586 of file groonga_in.h.
| #define GRN_TEST_YIELD | ( | ) | do {} while (0) |
Definition at line 422 of file groonga_in.h.
| #define GRN_VAR extern |
Definition at line 70 of file groonga_in.h.
| #define GRN_WRITE | ( | fd, | |
| buf, | |||
| count | |||
| ) | _write(fd, buf, count) |
Definition at line 94 of file groonga_in.h.
| #define GROONGA_API |
Definition at line 170 of file groonga_in.h.
| #define HOST_NAME_MAX 128 |
Definition at line 735 of file groonga_in.h.
| #define INT16_MAX (32767) |
Definition at line 204 of file groonga_in.h.
| #define INT16_MIN (-32768) |
Definition at line 208 of file groonga_in.h.
| #define INT32_MAX (2147483647) |
Definition at line 212 of file groonga_in.h.
| #define INT32_MIN (-2147483648) |
Definition at line 216 of file groonga_in.h.
| #define INT64_MAX (9223372036854775807) |
Definition at line 224 of file groonga_in.h.
| #define INT64_MIN (-9223372036854775808) |
Definition at line 228 of file groonga_in.h.
| #define INT8_MAX (127) |
Definition at line 196 of file groonga_in.h.
| #define INT8_MIN (-128) |
Definition at line 200 of file groonga_in.h.
| #define MUTEX_INIT_SHARED MUTEX_INIT |
Definition at line 419 of file groonga_in.h.
| #define PATH_MAX 1024 |
Definition at line 180 of file groonga_in.h.
| #define THREAD_GETSPECIFIC | ( | key, | |
| value | |||
| ) |
Definition at line 320 of file groonga_in.h.
| #define THREAD_KEY_CREATE | ( | key, | |
| destr | |||
| ) |
Definition at line 317 of file groonga_in.h.
| #define THREAD_KEY_DELETE | ( | key | ) |
Definition at line 318 of file groonga_in.h.
| #define THREAD_SETSPECIFIC | ( | key | ) |
Definition at line 319 of file groonga_in.h.
| #define UINT32_MAX (4294967295) |
Definition at line 220 of file groonga_in.h.
| typedef uint8_t byte |
Definition at line 570 of file groonga_in.h.
| typedef int grn_cond |
Definition at line 407 of file groonga_in.h.
| typedef int grn_sock |
Definition at line 189 of file groonga_in.h.
| typedef int grn_thread_key |
Definition at line 316 of file groonga_in.h.
| typedef char int_least8_t |
Definition at line 184 of file groonga_in.h.
| typedef unsigned char uint_least8_t |
Definition at line 187 of file groonga_in.h.
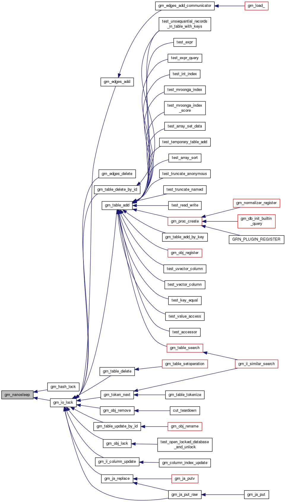
| GRN_API void grn_nanosleep | ( | uint64_t | nanoseconds | ) |
1.8.1.2