Groonga 3.0.9 Source Code Document
 All Data Structures Namespaces Files Functions Variables Typedefs Enumerations Enumerator Macros Pages
Data Structures | Typedefs | Functions
dat.h File Reference
#include "groonga_in.h"
#include "db.h"
Include dependency graph for dat.h:
This graph shows which files directly or indirectly include this file:

Go to the source code of this file.

Data Structures

struct  _grn_dat
struct  grn_dat_header
struct  _grn_dat_cursor
struct  _grn_dat_scan_hit

Typedefs

typedef struct _grn_dat_scan_hit grn_dat_scan_hit

Functions

GRN_API int grn_dat_scan (grn_ctx *ctx, grn_dat *dat, const char *str, unsigned int str_size, grn_dat_scan_hit *scan_hits, unsigned int max_num_scan_hits, const char **str_rest)
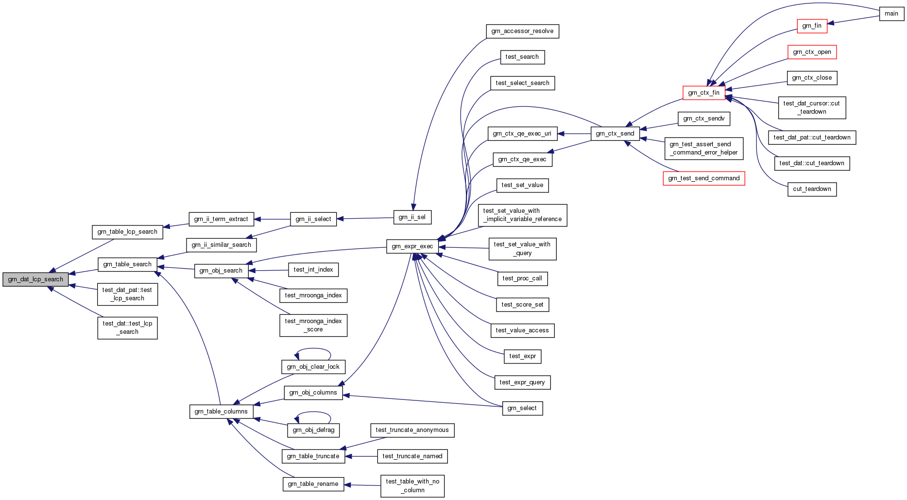
GRN_API grn_id grn_dat_lcp_search (grn_ctx *ctx, grn_dat *dat, const void *key, unsigned int key_size)
GRN_API grn_id grn_dat_curr_id (grn_ctx *ctx, grn_dat *dat)
GRN_API grn_rc grn_dat_truncate (grn_ctx *ctx, grn_dat *dat)
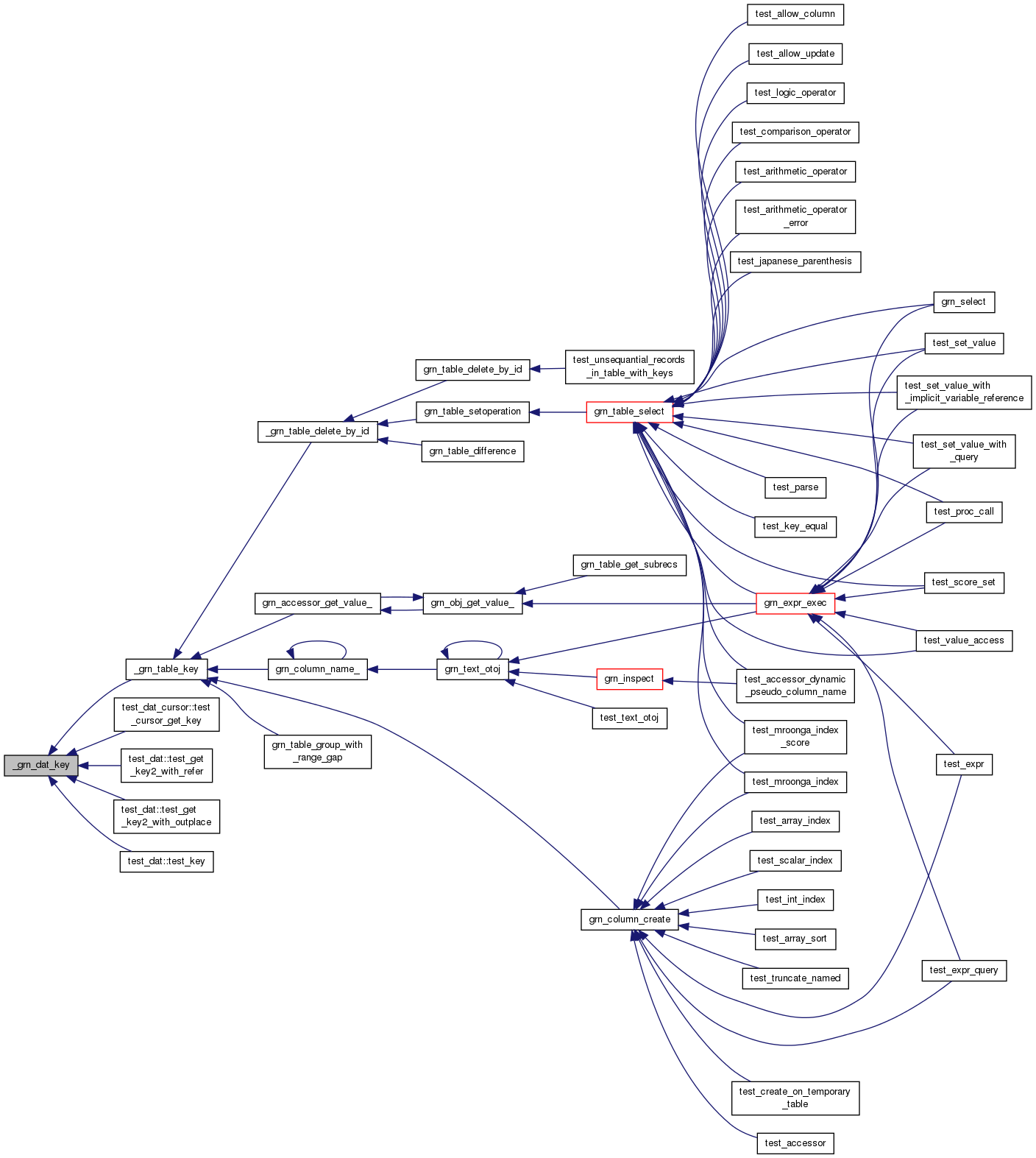
GRN_API const char * _grn_dat_key (grn_ctx *ctx, grn_dat *dat, grn_id id, uint32_t *key_size)
GRN_API grn_id grn_dat_next (grn_ctx *ctx, grn_dat *dat, grn_id id)
GRN_API grn_id grn_dat_at (grn_ctx *ctx, grn_dat *dat, grn_id id)
GRN_API grn_rc grn_dat_clear_status_flags (grn_ctx *ctx, grn_dat *dat)
GRN_API grn_rc grn_dat_repair (grn_ctx *ctx, grn_dat *dat)

Typedef Documentation

Definition at line 60 of file dat.h.

Function Documentation

GRN_API const char* _grn_dat_key ( grn_ctx ctx,
grn_dat dat,
grn_id  id,
uint32_t *  key_size 
)

Definition at line 1006 of file dat.cpp.

Here is the call graph for this function:

Here is the caller graph for this function:

GRN_API grn_id grn_dat_at ( grn_ctx ctx,
grn_dat dat,
grn_id  id 
)

Definition at line 1042 of file dat.cpp.

Here is the call graph for this function:

Here is the caller graph for this function:

GRN_API grn_rc grn_dat_clear_status_flags ( grn_ctx ctx,
grn_dat dat 
)

Definition at line 1059 of file dat.cpp.

Here is the call graph for this function:

GRN_API grn_id grn_dat_curr_id ( grn_ctx ctx,
grn_dat dat 
)

Definition at line 966 of file dat.cpp.

Here is the call graph for this function:

Here is the caller graph for this function:

GRN_API grn_id grn_dat_lcp_search ( grn_ctx ctx,
grn_dat dat,
const void *  key,
unsigned int  key_size 
)

Definition at line 782 of file dat.cpp.

Here is the call graph for this function:

Here is the caller graph for this function:

GRN_API grn_id grn_dat_next ( grn_ctx ctx,
grn_dat dat,
grn_id  id 
)

Definition at line 1024 of file dat.cpp.

Here is the call graph for this function:

Here is the caller graph for this function:

GRN_API grn_rc grn_dat_repair ( grn_ctx ctx,
grn_dat dat 
)

Definition at line 1073 of file dat.cpp.

Here is the call graph for this function:

Here is the caller graph for this function:

GRN_API int grn_dat_scan ( grn_ctx ctx,
grn_dat dat,
const char *  str,
unsigned int  str_size,
grn_dat_scan_hit scan_hits,
unsigned int  max_num_scan_hits,
const char **  str_rest 
)

Definition at line 670 of file dat.cpp.

Here is the call graph for this function:

Here is the caller graph for this function:

GRN_API grn_rc grn_dat_truncate ( grn_ctx ctx,
grn_dat dat 
)

Definition at line 979 of file dat.cpp.

Here is the call graph for this function:

Here is the caller graph for this function: