Groonga 3.0.9 Source Code Document
 All Data Structures Namespaces Files Functions Variables Typedefs Enumerations Enumerator Macros Pages
Functions
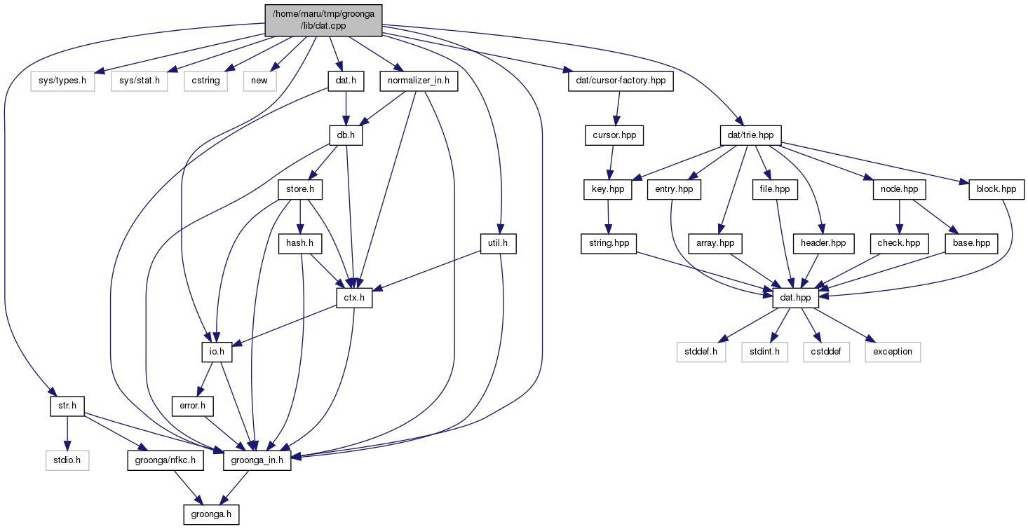
dat.cpp File Reference
#include "groonga_in.h"
#include <sys/types.h>
#include <sys/stat.h>
#include <cstring>
#include <new>
#include "str.h"
#include "io.h"
#include "dat.h"
#include "util.h"
#include "normalizer_in.h"
#include "dat/trie.hpp"
#include "dat/cursor-factory.hpp"
Include dependency graph for dat.cpp:

Go to the source code of this file.

Functions

grn_datgrn_dat_create (grn_ctx *ctx, const char *path, uint32_t, uint32_t, uint32_t flags)
grn_datgrn_dat_open (grn_ctx *ctx, const char *path)
grn_rc grn_dat_close (grn_ctx *ctx, grn_dat *dat)
grn_rc grn_dat_remove (grn_ctx *ctx, const char *path)
grn_id grn_dat_get (grn_ctx *ctx, grn_dat *dat, const void *key, unsigned int key_size, void **)
grn_id grn_dat_add (grn_ctx *ctx, grn_dat *dat, const void *key, unsigned int key_size, void **, int *added)
int grn_dat_get_key (grn_ctx *ctx, grn_dat *dat, grn_id id, void *keybuf, int bufsize)
int grn_dat_get_key2 (grn_ctx *ctx, grn_dat *dat, grn_id id, grn_obj *bulk)
grn_rc grn_dat_delete_by_id (grn_ctx *ctx, grn_dat *dat, grn_id id, grn_table_delete_optarg *optarg)
grn_rc grn_dat_delete (grn_ctx *ctx, grn_dat *dat, const void *key, unsigned int key_size, grn_table_delete_optarg *optarg)
grn_rc grn_dat_update_by_id (grn_ctx *ctx, grn_dat *dat, grn_id src_key_id, const void *dest_key, unsigned int dest_key_size)
grn_rc grn_dat_update (grn_ctx *ctx, grn_dat *dat, const void *src_key, unsigned int src_key_size, const void *dest_key, unsigned int dest_key_size)
int grn_dat_scan (grn_ctx *ctx, grn_dat *dat, const char *str, unsigned int str_size, grn_dat_scan_hit *scan_hits, unsigned int max_num_scan_hits, const char **str_rest)
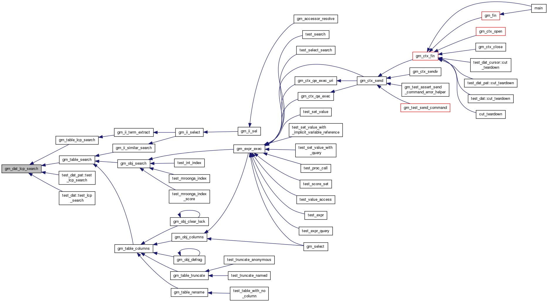
grn_id grn_dat_lcp_search (grn_ctx *ctx, grn_dat *dat, const void *key, unsigned int key_size)
unsigned int grn_dat_size (grn_ctx *ctx, grn_dat *dat)
grn_dat_cursorgrn_dat_cursor_open (grn_ctx *ctx, grn_dat *dat, const void *min, unsigned int min_size, const void *max, unsigned int max_size, int offset, int limit, int flags)
grn_id grn_dat_cursor_next (grn_ctx *ctx, grn_dat_cursor *c)
void grn_dat_cursor_close (grn_ctx *ctx, grn_dat_cursor *c)
int grn_dat_cursor_get_key (grn_ctx *ctx, grn_dat_cursor *c, const void **key)
grn_rc grn_dat_cursor_delete (grn_ctx *ctx, grn_dat_cursor *c, grn_table_delete_optarg *optarg)
grn_id grn_dat_curr_id (grn_ctx *ctx, grn_dat *dat)
grn_rc grn_dat_truncate (grn_ctx *ctx, grn_dat *dat)
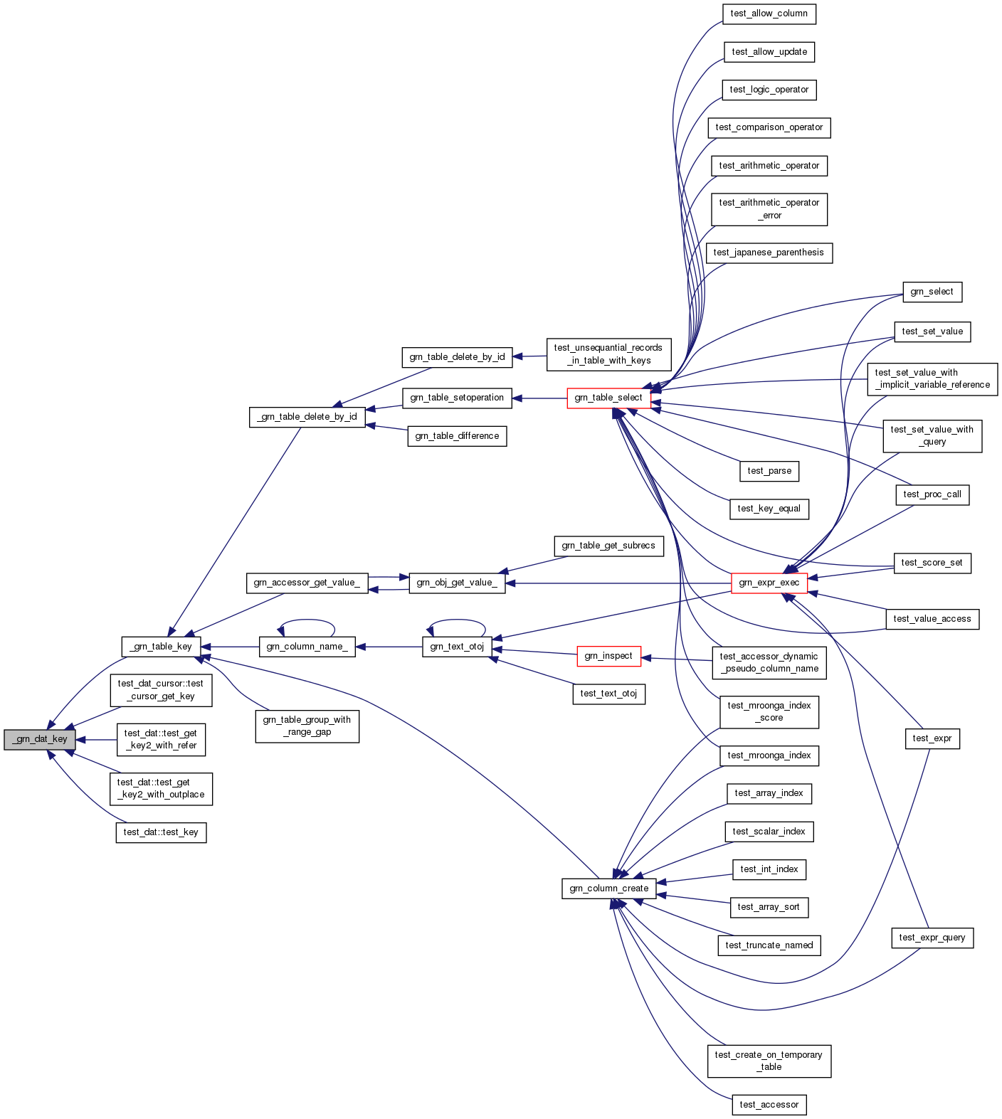
const char * _grn_dat_key (grn_ctx *ctx, grn_dat *dat, grn_id id, uint32_t *key_size)
grn_id grn_dat_next (grn_ctx *ctx, grn_dat *dat, grn_id id)
grn_id grn_dat_at (grn_ctx *ctx, grn_dat *dat, grn_id id)
grn_rc grn_dat_clear_status_flags (grn_ctx *ctx, grn_dat *dat)
grn_rc grn_dat_repair (grn_ctx *ctx, grn_dat *dat)

Function Documentation

const char* _grn_dat_key ( grn_ctx ctx,
grn_dat dat,
grn_id  id,
uint32_t *  key_size 
)

Definition at line 1006 of file dat.cpp.

Here is the call graph for this function:

Here is the caller graph for this function:

grn_id grn_dat_add ( grn_ctx ctx,
grn_dat dat,
const void *  key,
unsigned int  key_size,
void **  ,
int *  added 
)

Definition at line 430 of file dat.cpp.

Here is the call graph for this function:

Here is the caller graph for this function:

grn_id grn_dat_at ( grn_ctx ctx,
grn_dat dat,
grn_id  id 
)

Definition at line 1042 of file dat.cpp.

Here is the call graph for this function:

Here is the caller graph for this function:

grn_rc grn_dat_clear_status_flags ( grn_ctx ctx,
grn_dat dat 
)

Definition at line 1059 of file dat.cpp.

Here is the call graph for this function:

grn_rc grn_dat_close ( grn_ctx ctx,
grn_dat dat 
)

Definition at line 362 of file dat.cpp.

Here is the caller graph for this function:

grn_dat* grn_dat_create ( grn_ctx ctx,
const char *  path,
uint32_t  ,
uint32_t  ,
uint32_t  flags 
)

Definition at line 266 of file dat.cpp.

Here is the call graph for this function:

grn_id grn_dat_curr_id ( grn_ctx ctx,
grn_dat dat 
)

Definition at line 966 of file dat.cpp.

Here is the call graph for this function:

Here is the caller graph for this function:

void grn_dat_cursor_close ( grn_ctx ctx,
grn_dat_cursor c 
)

Definition at line 919 of file dat.cpp.

Here is the caller graph for this function:

grn_rc grn_dat_cursor_delete ( grn_ctx ctx,
grn_dat_cursor c,
grn_table_delete_optarg optarg 
)

Definition at line 941 of file dat.cpp.

Here is the call graph for this function:

Here is the caller graph for this function:

int grn_dat_cursor_get_key ( grn_ctx ctx,
grn_dat_cursor c,
const void **  key 
)

Definition at line 928 of file dat.cpp.

Here is the call graph for this function:

Here is the caller graph for this function:

grn_id grn_dat_cursor_next ( grn_ctx ctx,
grn_dat_cursor c 
)

Definition at line 900 of file dat.cpp.

Here is the call graph for this function:

Here is the caller graph for this function:

grn_dat_cursor* grn_dat_cursor_open ( grn_ctx ctx,
grn_dat dat,
const void *  min,
unsigned int  min_size,
const void *  max,
unsigned int  max_size,
int  offset,
int  limit,
int  flags 
)

Definition at line 822 of file dat.cpp.

Here is the call graph for this function:

Here is the caller graph for this function:

grn_rc grn_dat_delete ( grn_ctx ctx,
grn_dat dat,
const void *  key,
unsigned int  key_size,
grn_table_delete_optarg optarg 
)

Definition at line 561 of file dat.cpp.

Here is the call graph for this function:

Here is the caller graph for this function:

grn_rc grn_dat_delete_by_id ( grn_ctx ctx,
grn_dat dat,
grn_id  id,
grn_table_delete_optarg optarg 
)

Definition at line 529 of file dat.cpp.

Here is the call graph for this function:

Here is the caller graph for this function:

grn_id grn_dat_get ( grn_ctx ctx,
grn_dat dat,
const void *  key,
unsigned int  key_size,
void **   
)

Definition at line 407 of file dat.cpp.

Here is the call graph for this function:

Here is the caller graph for this function:

int grn_dat_get_key ( grn_ctx ctx,
grn_dat dat,
grn_id  id,
void *  keybuf,
int  bufsize 
)

Definition at line 486 of file dat.cpp.

Here is the call graph for this function:

Here is the caller graph for this function:

int grn_dat_get_key2 ( grn_ctx ctx,
grn_dat dat,
grn_id  id,
grn_obj bulk 
)

Definition at line 506 of file dat.cpp.

Here is the call graph for this function:

Here is the caller graph for this function:

grn_id grn_dat_lcp_search ( grn_ctx ctx,
grn_dat dat,
const void *  key,
unsigned int  key_size 
)

Definition at line 782 of file dat.cpp.

Here is the call graph for this function:

Here is the caller graph for this function:

grn_id grn_dat_next ( grn_ctx ctx,
grn_dat dat,
grn_id  id 
)

Definition at line 1024 of file dat.cpp.

Here is the call graph for this function:

Here is the caller graph for this function:

grn_dat* grn_dat_open ( grn_ctx ctx,
const char *  path 
)

Definition at line 322 of file dat.cpp.

Here is the call graph for this function:

Here is the caller graph for this function:

grn_rc grn_dat_remove ( grn_ctx ctx,
const char *  path 
)

Definition at line 372 of file dat.cpp.

Here is the call graph for this function:

Here is the caller graph for this function:

grn_rc grn_dat_repair ( grn_ctx ctx,
grn_dat dat 
)

Definition at line 1073 of file dat.cpp.

Here is the call graph for this function:

Here is the caller graph for this function:

int grn_dat_scan ( grn_ctx ctx,
grn_dat dat,
const char *  str,
unsigned int  str_size,
grn_dat_scan_hit scan_hits,
unsigned int  max_num_scan_hits,
const char **  str_rest 
)

Definition at line 670 of file dat.cpp.

Here is the call graph for this function:

Here is the caller graph for this function:

unsigned int grn_dat_size ( grn_ctx ctx,
grn_dat dat 
)

Definition at line 809 of file dat.cpp.

Here is the call graph for this function:

Here is the caller graph for this function:

grn_rc grn_dat_truncate ( grn_ctx ctx,
grn_dat dat 
)

Definition at line 979 of file dat.cpp.

Here is the call graph for this function:

Here is the caller graph for this function:

grn_rc grn_dat_update ( grn_ctx ctx,
grn_dat dat,
const void *  src_key,
unsigned int  src_key_size,
const void *  dest_key,
unsigned int  dest_key_size 
)

Definition at line 635 of file dat.cpp.

Here is the call graph for this function:

Here is the caller graph for this function:

grn_rc grn_dat_update_by_id ( grn_ctx ctx,
grn_dat dat,
grn_id  src_key_id,
const void *  dest_key,
unsigned int  dest_key_size 
)

Definition at line 601 of file dat.cpp.

Here is the call graph for this function:

Here is the caller graph for this function: