|
Groonga 3.0.9 Source Code Document
|

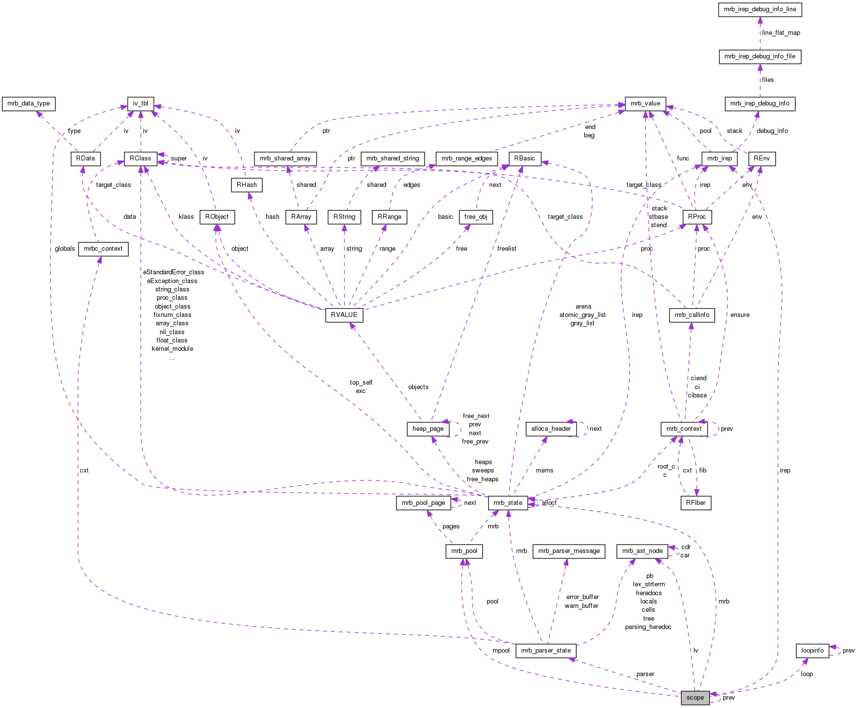
Data Fields | |
| mrb_state * | mrb |
| mrb_pool * | mpool |
| jmp_buf | jmp |
| struct scope * | prev |
| node * | lv |
| int | sp |
| int | pc |
| int | lastlabel |
| int | ainfo:15 |
| mrb_bool | mscope:1 |
| struct loopinfo * | loop |
| int | ensure_level |
| char const * | filename |
| uint16_t | lineno |
| mrb_code * | iseq |
| uint16_t * | lines |
| int | icapa |
| mrb_irep * | irep |
| size_t | pcapa |
| int | scapa |
| int | nlocals |
| int | nregs |
| int | ai |
| int | idx |
| int | debug_start_pos |
| uint16_t | filename_index |
| parser_state * | parser |
| parser_state* parser |
1.8.1.2