Groonga 3.0.9 Source Code Document
 All Data Structures Namespaces Files Functions Variables Typedefs Enumerations Enumerator Macros Pages
Data Fields
mrb_state Struct Reference

#include <mruby.h>

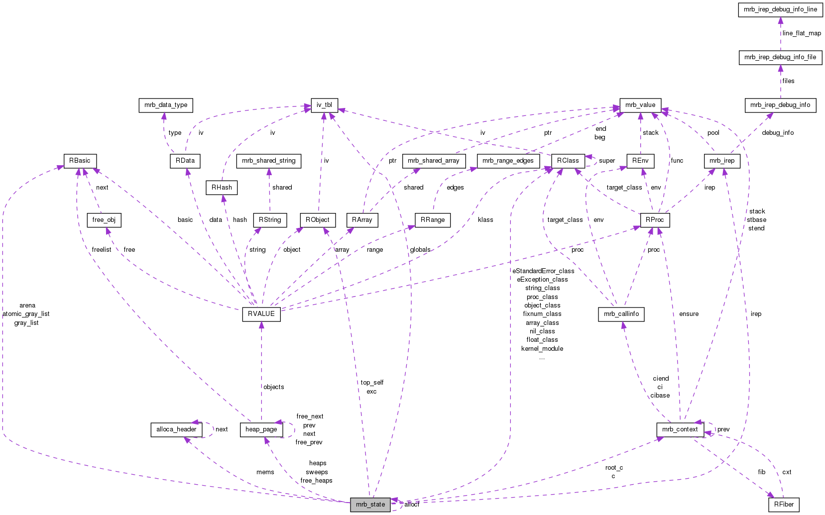
Collaboration diagram for mrb_state:
Collaboration graph
[legend]

Data Fields

void * jmp
mrb_allocf allocf
struct mrb_contextc
struct mrb_contextroot_c
struct RObjectexc
struct iv_tblglobals
struct mrb_irep ** irep
size_t irep_len
size_t irep_capa
struct RObjecttop_self
struct RClassobject_class
struct RClassclass_class
struct RClassmodule_class
struct RClassproc_class
struct RClassstring_class
struct RClassarray_class
struct RClasshash_class
struct RClassfloat_class
struct RClassfixnum_class
struct RClasstrue_class
struct RClassfalse_class
struct RClassnil_class
struct RClasssymbol_class
struct RClasskernel_module
struct heap_pageheaps
struct heap_pagesweeps
struct heap_pagefree_heaps
size_t live
struct RBasicarena [MRB_ARENA_SIZE]
int arena_idx
enum gc_state gc_state
int current_white_part
struct RBasicgray_list
struct RBasicatomic_gray_list
size_t gc_live_after_mark
size_t gc_threshold
int gc_interval_ratio
int gc_step_ratio
mrb_bool gc_disabled:1
mrb_bool gc_full:1
mrb_bool is_generational_gc_mode:1
mrb_bool out_of_memory:1
size_t majorgc_old_threshold
struct alloca_headermems
mrb_sym symidx
struct kh_n2s * name2sym
struct RClasseException_class
struct RClasseStandardError_class
void * ud

Detailed Description

Definition at line 97 of file mruby.h.

Field Documentation

mrb_allocf allocf

Definition at line 100 of file mruby.h.

struct RBasic* arena[MRB_ARENA_SIZE]

Definition at line 131 of file mruby.h.

int arena_idx

Definition at line 132 of file mruby.h.

struct RClass* array_class

Definition at line 116 of file mruby.h.

struct RBasic* atomic_gray_list

Definition at line 137 of file mruby.h.

struct mrb_context* c

Definition at line 102 of file mruby.h.

struct RClass* class_class

Definition at line 112 of file mruby.h.

int current_white_part

Definition at line 135 of file mruby.h.

struct RClass* eException_class

Definition at line 156 of file mruby.h.

struct RClass* eStandardError_class

Definition at line 157 of file mruby.h.

struct RObject* exc

Definition at line 105 of file mruby.h.

struct RClass* false_class

Definition at line 122 of file mruby.h.

struct RClass* fixnum_class

Definition at line 120 of file mruby.h.

struct RClass* float_class

Definition at line 119 of file mruby.h.

struct heap_page* free_heaps

Definition at line 129 of file mruby.h.

mrb_bool gc_disabled

Definition at line 142 of file mruby.h.

mrb_bool gc_full

Definition at line 143 of file mruby.h.

int gc_interval_ratio

Definition at line 140 of file mruby.h.

size_t gc_live_after_mark

Definition at line 138 of file mruby.h.

Definition at line 134 of file mruby.h.

int gc_step_ratio

Definition at line 141 of file mruby.h.

size_t gc_threshold

Definition at line 139 of file mruby.h.

struct iv_tbl* globals

Definition at line 106 of file mruby.h.

struct RBasic* gray_list

Definition at line 136 of file mruby.h.

struct RClass* hash_class

Definition at line 117 of file mruby.h.

struct heap_page* heaps

Definition at line 127 of file mruby.h.

struct mrb_irep** irep

Definition at line 107 of file mruby.h.

size_t irep_capa

Definition at line 108 of file mruby.h.

size_t irep_len

Definition at line 108 of file mruby.h.

mrb_bool is_generational_gc_mode

Definition at line 144 of file mruby.h.

void* jmp

Definition at line 98 of file mruby.h.

struct RClass* kernel_module

Definition at line 125 of file mruby.h.

size_t live

Definition at line 130 of file mruby.h.

size_t majorgc_old_threshold

Definition at line 146 of file mruby.h.

struct alloca_header* mems

Definition at line 147 of file mruby.h.

struct RClass* module_class

Definition at line 113 of file mruby.h.

struct kh_n2s* name2sym

Definition at line 150 of file mruby.h.

struct RClass* nil_class

Definition at line 123 of file mruby.h.

struct RClass* object_class

Definition at line 111 of file mruby.h.

mrb_bool out_of_memory

Definition at line 145 of file mruby.h.

struct RClass* proc_class

Definition at line 114 of file mruby.h.

struct mrb_context* root_c

Definition at line 103 of file mruby.h.

struct RClass* string_class

Definition at line 115 of file mruby.h.

struct heap_page* sweeps

Definition at line 128 of file mruby.h.

struct RClass* symbol_class

Definition at line 124 of file mruby.h.

mrb_sym symidx

Definition at line 149 of file mruby.h.

struct RObject* top_self

Definition at line 110 of file mruby.h.

struct RClass* true_class

Definition at line 121 of file mruby.h.

void* ud

Definition at line 159 of file mruby.h.


The documentation for this struct was generated from the following file: