|
Groonga 3.0.9 Source Code Document
|

Data Fields | |
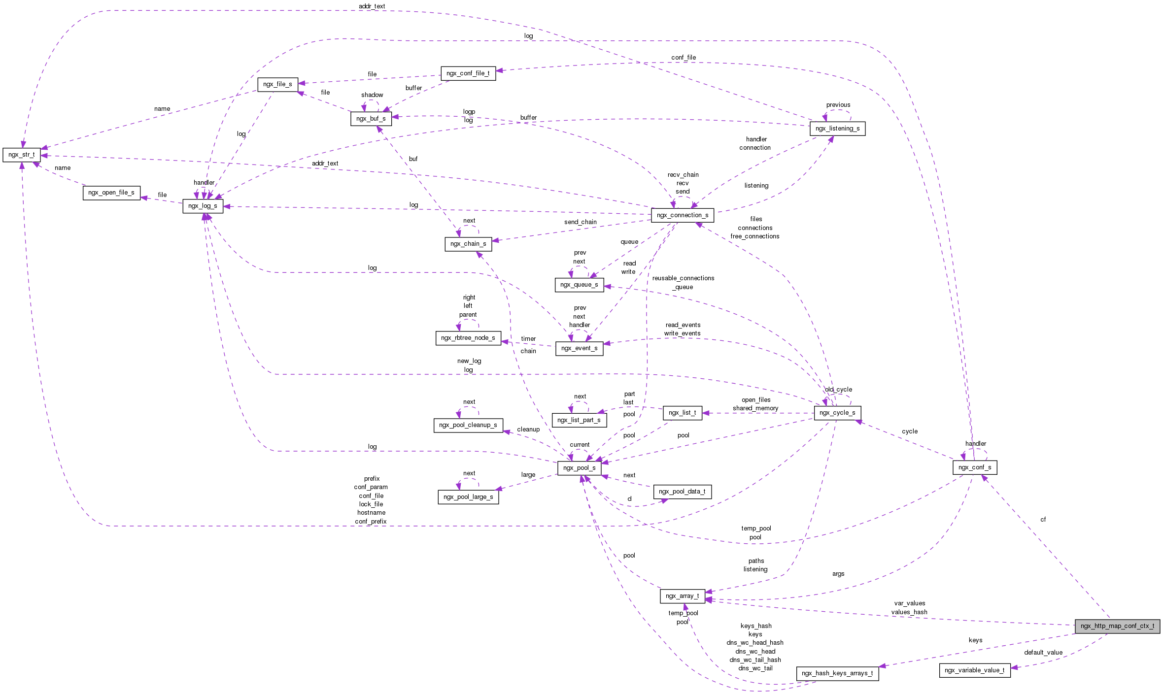
| ngx_hash_keys_arrays_t | keys |
| ngx_array_t * | values_hash |
| ngx_array_t | var_values |
| ngx_http_variable_value_t * | default_value |
| ngx_conf_t * | cf |
| ngx_uint_t | hostnames |
Definition at line 19 of file ngx_http_map_module.c.
| ngx_conf_t* cf |
Definition at line 29 of file ngx_http_map_module.c.
| ngx_http_variable_value_t* default_value |
Definition at line 28 of file ngx_http_map_module.c.
| ngx_uint_t hostnames |
Definition at line 30 of file ngx_http_map_module.c.
Definition at line 20 of file ngx_http_map_module.c.
| ngx_array_t* values_hash |
Definition at line 22 of file ngx_http_map_module.c.
| ngx_array_t var_values |
Definition at line 23 of file ngx_http_map_module.c.
1.8.1.2