|
Groonga 3.0.9 Source Code Document
|
#include <ngx_hash.h>

Definition at line 75 of file ngx_hash.h.
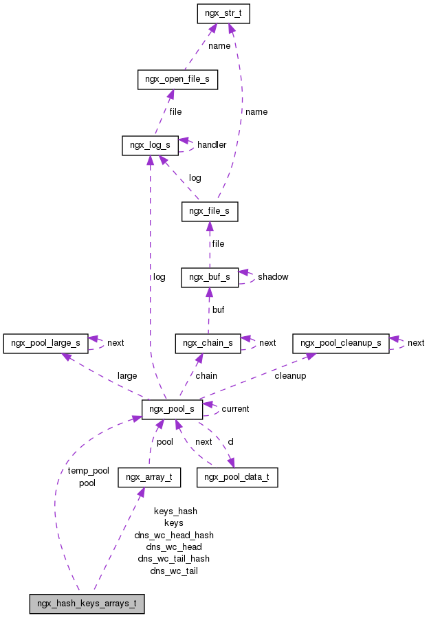
| ngx_array_t dns_wc_head |
Definition at line 84 of file ngx_hash.h.
| ngx_array_t* dns_wc_head_hash |
Definition at line 85 of file ngx_hash.h.
| ngx_array_t dns_wc_tail |
Definition at line 87 of file ngx_hash.h.
| ngx_array_t* dns_wc_tail_hash |
Definition at line 88 of file ngx_hash.h.
| ngx_uint_t hsize |
Definition at line 76 of file ngx_hash.h.
| ngx_array_t keys |
Definition at line 81 of file ngx_hash.h.
| ngx_array_t* keys_hash |
Definition at line 82 of file ngx_hash.h.
| ngx_pool_t* pool |
Definition at line 78 of file ngx_hash.h.
| ngx_pool_t* temp_pool |
Definition at line 79 of file ngx_hash.h.
1.8.1.2