|
Groonga 3.0.9 Source Code Document
|
#include <compile.h>

Data Fields | |
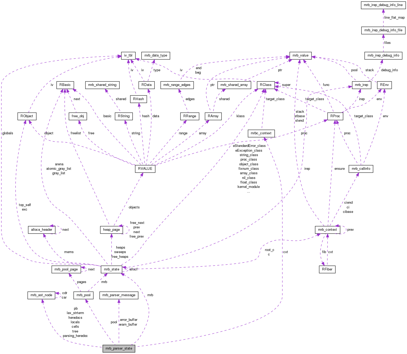
| mrb_state * | mrb |
| struct mrb_pool * | pool |
| mrb_ast_node * | cells |
| const char * | s |
| const char * | send |
| mrbc_context * | cxt |
| char const * | filename |
| int | lineno |
| int | column |
| enum mrb_lex_state_enum | lstate |
| mrb_ast_node * | lex_strterm |
| unsigned int | cond_stack |
| unsigned int | cmdarg_stack |
| int | paren_nest |
| int | lpar_beg |
| int | in_def |
| int | in_single |
| int | cmd_start |
| mrb_ast_node * | locals |
| mrb_ast_node * | pb |
| char | buf [MRB_PARSER_BUF_SIZE] |
| int | bidx |
| mrb_ast_node * | heredocs |
| mrb_ast_node * | parsing_heredoc |
| mrb_bool | heredoc_starts_nextline:1 |
| mrb_bool | heredoc_end_now:1 |
| void * | ylval |
| size_t | nerr |
| size_t | nwarn |
| mrb_ast_node * | tree |
| int | capture_errors |
| struct mrb_parser_message | error_buffer [10] |
| struct mrb_parser_message | warn_buffer [10] |
| mrb_sym * | filename_table |
| size_t | filename_table_length |
| int | current_filename_index |
| jmp_buf | jmp |
| char buf[MRB_PARSER_BUF_SIZE] |
| mrb_ast_node* cells |
| mrbc_context* cxt |
| struct mrb_parser_message error_buffer[10] |
| mrb_ast_node* heredocs |
| mrb_ast_node* lex_strterm |
| mrb_ast_node* locals |
| enum mrb_lex_state_enum lstate |
| mrb_ast_node* parsing_heredoc |
| mrb_ast_node* pb |
| mrb_ast_node* tree |
| struct mrb_parser_message warn_buffer[10] |
1.8.1.2