|
Groonga 3.0.9 Source Code Document
|
#include <com.h>

Data Fields | |
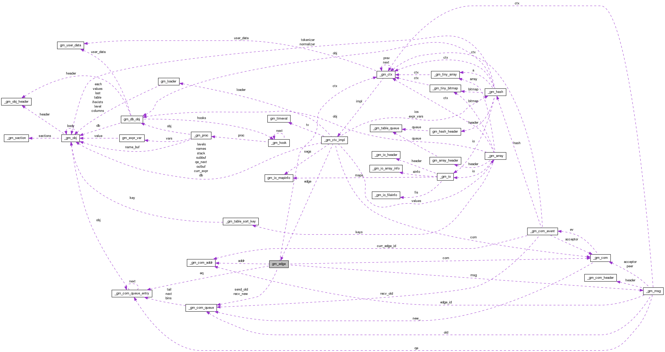
| grn_com_queue_entry | eq |
| grn_ctx | ctx |
| grn_com_queue | recv_new |
| grn_com_queue | send_old |
| grn_com * | com |
| grn_com_addr * | addr |
| grn_msg * | msg |
| uint8_t | stat |
| uint8_t | flags |
| grn_id | id |
| grn_com_addr* addr |
| grn_com_queue recv_new |
| grn_com_queue send_old |
1.8.1.2