|
Groonga 3.0.9 Source Code Document
|

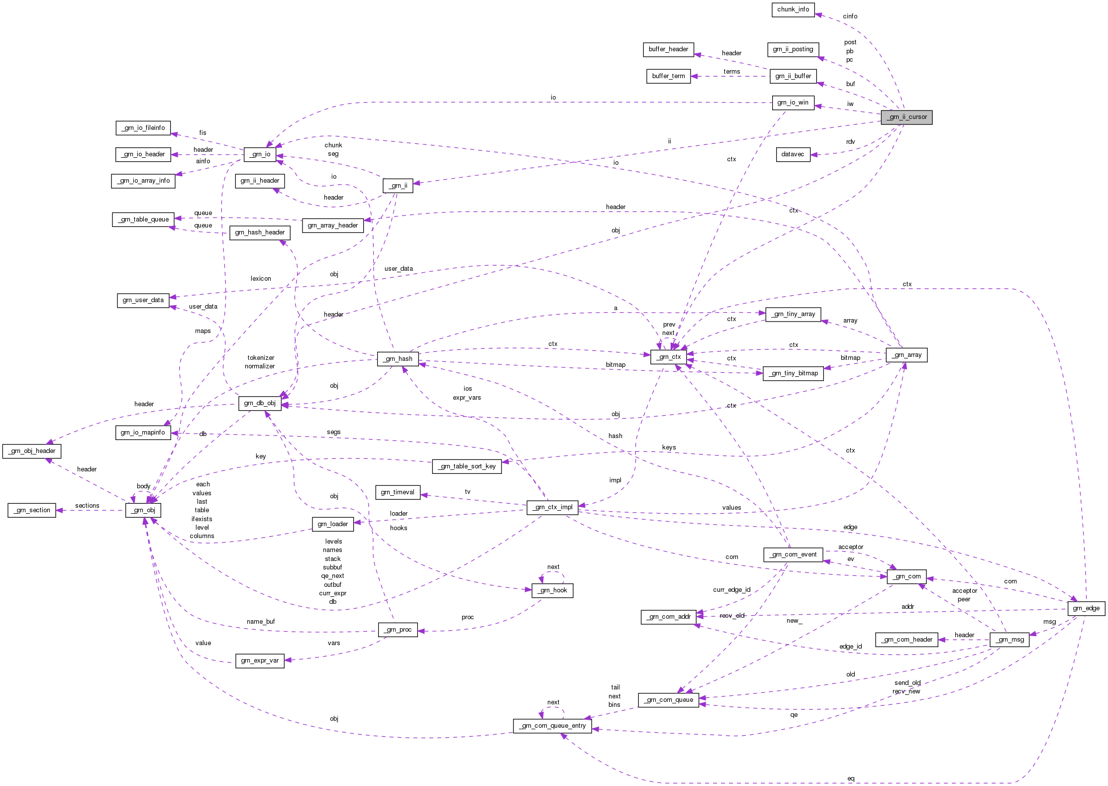
Data Fields | |
| grn_db_obj | obj |
| grn_ctx * | ctx |
| grn_ii * | ii |
| grn_id | id |
| grn_ii_posting * | post |
| grn_id | min |
| grn_id | max |
| grn_ii_posting | pc |
| grn_ii_posting | pb |
| uint32_t | cdf |
| uint32_t * | cdp |
| uint32_t * | crp |
| uint32_t * | csp |
| uint32_t * | ctp |
| uint32_t * | cwp |
| uint32_t * | cpp |
| uint8_t * | bp |
| int | nelements |
| uint32_t | nchunks |
| uint32_t | curr_chunk |
| chunk_info * | cinfo |
| grn_io_win | iw |
| uint8_t * | cp |
| uint8_t * | cpe |
| datavec | rdv [MAX_N_ELEMENTS+1] |
| struct grn_ii_buffer * | buf |
| uint16_t | stat |
| uint16_t | nextb |
| uint32_t | buffer_pseg |
| int | flags |
| uint32_t * | ppseg |
| struct grn_ii_buffer* buf |
| chunk_info* cinfo |
| grn_io_win iw |
| grn_db_obj obj |
| grn_ii_posting* post |
| datavec rdv[MAX_N_ELEMENTS+1] |
1.8.1.2