|
Groonga 3.0.9 Source Code Document
|
#include <db.h>

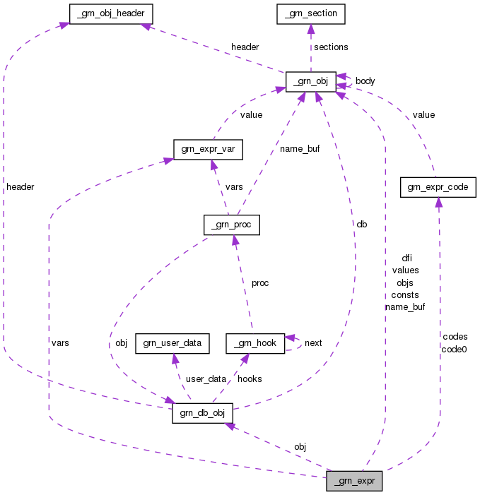
Data Fields | |
| grn_db_obj | obj |
| grn_obj | name_buf |
| grn_expr_var * | vars |
| uint32_t | nvars |
| uint16_t | cacheable |
| uint16_t | taintable |
| grn_obj * | consts |
| grn_obj * | values |
| grn_expr_code * | codes |
| uint32_t | nconsts |
| uint32_t | values_curr |
| uint32_t | values_tail |
| uint32_t | values_size |
| uint32_t | codes_curr |
| uint32_t | codes_size |
| grn_obj | objs |
| grn_obj | dfi |
| grn_expr_code * | code0 |
| grn_expr_code* code0 |
| grn_expr_code* codes |
| grn_db_obj obj |
| grn_expr_var* vars |
1.8.1.2