Groonga 3.0.9 Source Code Document
 All Data Structures Namespaces Files Functions Variables Typedefs Enumerations Enumerator Macros Pages
Macros | Functions
array.c File Reference
#include <limits.h>
#include "mruby.h"
#include "mruby/array.h"
#include "mruby/class.h"
#include "mruby/string.h"
#include "value_array.h"
Include dependency graph for array.c:

Go to the source code of this file.

Macros

#define ARY_DEFAULT_LEN   4
#define ARY_SHRINK_RATIO   5 /* must be larger than 2 */
#define ARY_C_MAX_SIZE   (SIZE_MAX / sizeof(mrb_value))
#define ARY_MAX_SIZE   ((ARY_C_MAX_SIZE < (size_t)MRB_INT_MAX) ? (mrb_int)ARY_C_MAX_SIZE : MRB_INT_MAX-1)
#define ARY_SHIFT_SHARED_MIN   10

Functions

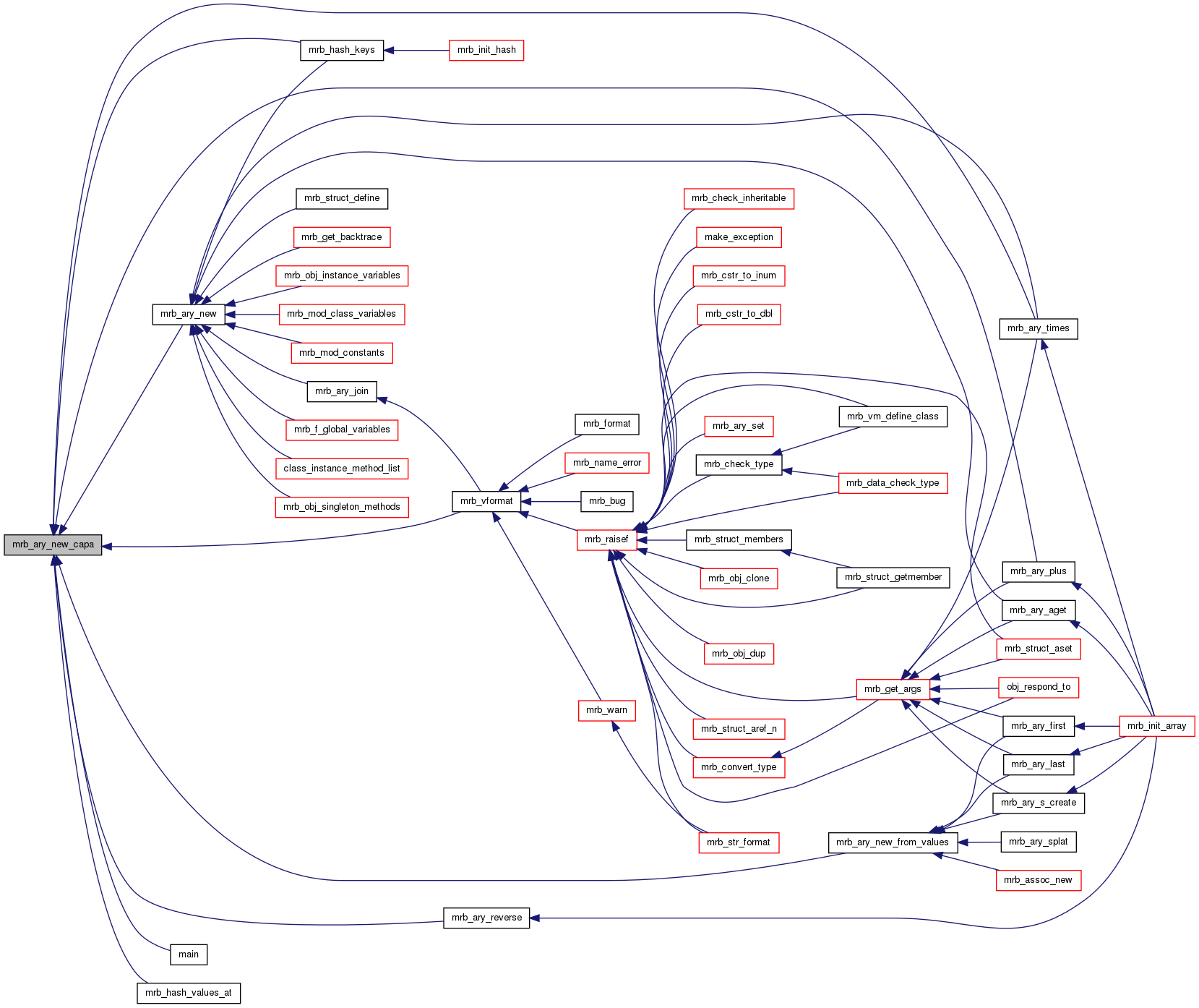
mrb_value mrb_ary_new_capa (mrb_state *mrb, mrb_int capa)
mrb_value mrb_ary_new (mrb_state *mrb)
mrb_value mrb_assoc_new (mrb_state *mrb, mrb_value car, mrb_value cdr)
mrb_value mrb_ary_s_create (mrb_state *mrb, mrb_value self)
void mrb_ary_concat (mrb_state *mrb, mrb_value self, mrb_value other)
mrb_value mrb_ary_concat_m (mrb_state *mrb, mrb_value self)
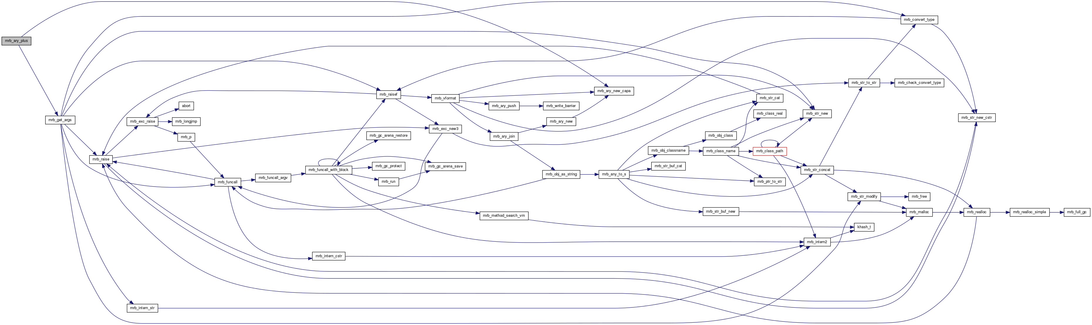
mrb_value mrb_ary_plus (mrb_state *mrb, mrb_value self)
mrb_value mrb_ary_cmp (mrb_state *mrb, mrb_value ary1)
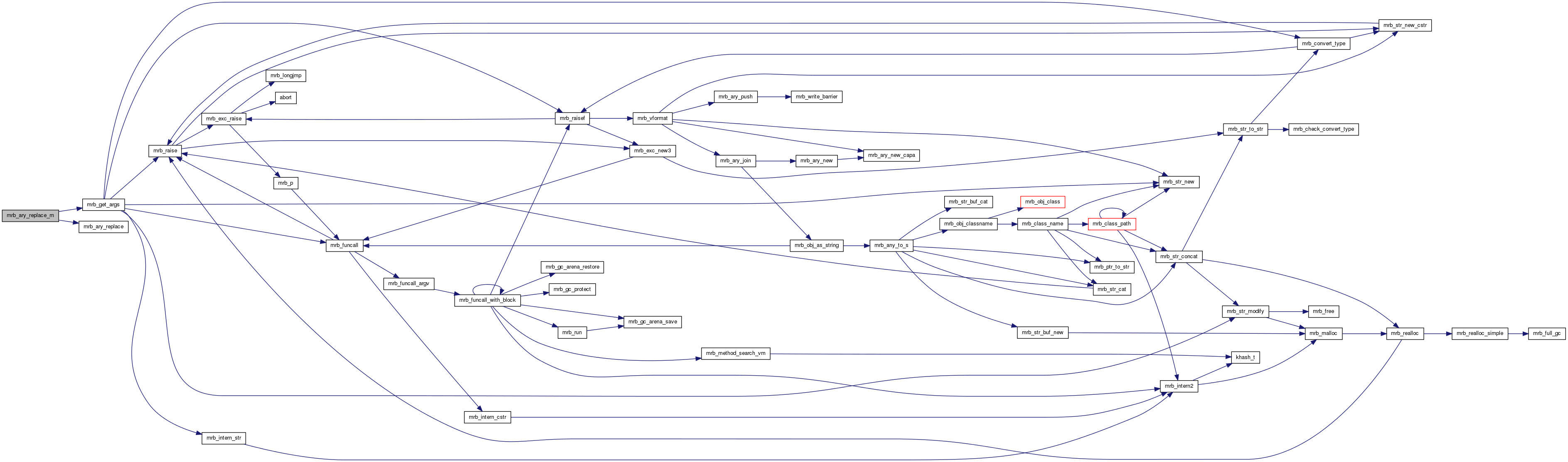
void mrb_ary_replace (mrb_state *mrb, mrb_value self, mrb_value other)
mrb_value mrb_ary_replace_m (mrb_state *mrb, mrb_value self)
mrb_value mrb_ary_times (mrb_state *mrb, mrb_value self)
mrb_value mrb_ary_reverse_bang (mrb_state *mrb, mrb_value self)
mrb_value mrb_ary_reverse (mrb_state *mrb, mrb_value self)
mrb_value mrb_ary_new_from_values (mrb_state *mrb, mrb_int size, const mrb_value *vals)
void mrb_ary_push (mrb_state *mrb, mrb_value ary, mrb_value elem)
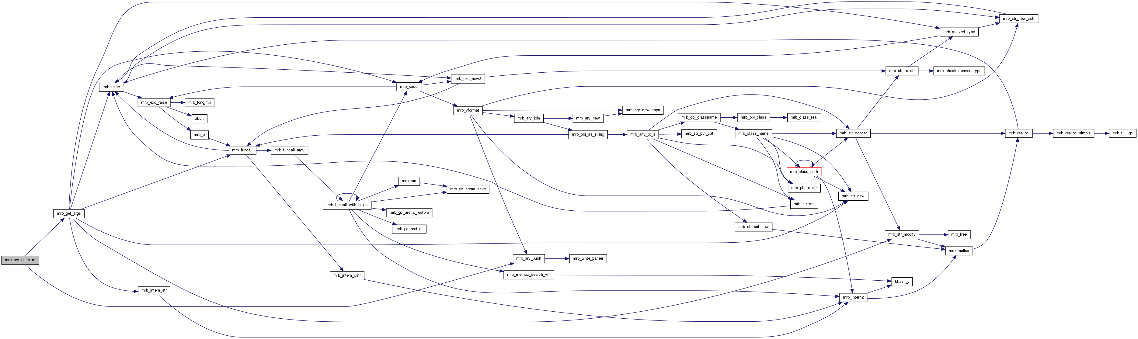
mrb_value mrb_ary_push_m (mrb_state *mrb, mrb_value self)
mrb_value mrb_ary_pop (mrb_state *mrb, mrb_value ary)
mrb_value mrb_ary_shift (mrb_state *mrb, mrb_value self)
mrb_value mrb_ary_unshift (mrb_state *mrb, mrb_value self, mrb_value item)
mrb_value mrb_ary_unshift_m (mrb_state *mrb, mrb_value self)
mrb_value mrb_ary_ref (mrb_state *mrb, mrb_value ary, mrb_int n)
void mrb_ary_set (mrb_state *mrb, mrb_value ary, mrb_int n, mrb_value val)
mrb_value mrb_ary_splice (mrb_state *mrb, mrb_value ary, mrb_int head, mrb_int len, mrb_value rpl)
mrb_int mrb_ary_len (mrb_state *mrb, mrb_value ary)
void mrb_ary_decref (mrb_state *mrb, mrb_shared_array *shared)
mrb_value mrb_ary_aget (mrb_state *mrb, mrb_value self)
mrb_value mrb_ary_aset (mrb_state *mrb, mrb_value self)
mrb_value mrb_ary_delete_at (mrb_state *mrb, mrb_value self)
mrb_value mrb_ary_first (mrb_state *mrb, mrb_value self)
mrb_value mrb_ary_last (mrb_state *mrb, mrb_value self)
mrb_value mrb_ary_index_m (mrb_state *mrb, mrb_value self)
mrb_value mrb_ary_rindex_m (mrb_state *mrb, mrb_value self)
mrb_value mrb_ary_splat (mrb_state *mrb, mrb_value v)
mrb_value mrb_ary_clear (mrb_state *mrb, mrb_value self)
mrb_value mrb_ary_empty_p (mrb_state *mrb, mrb_value self)
mrb_value mrb_check_array_type (mrb_state *mrb, mrb_value ary)
mrb_value mrb_ary_entry (mrb_value ary, mrb_int offset)
mrb_value mrb_ary_join (mrb_state *mrb, mrb_value ary, mrb_value sep)
void mrb_init_array (mrb_state *mrb)

Macro Definition Documentation

#define ARY_C_MAX_SIZE   (SIZE_MAX / sizeof(mrb_value))

Definition at line 21 of file array.c.

#define ARY_DEFAULT_LEN   4

Definition at line 19 of file array.c.

#define ARY_MAX_SIZE   ((ARY_C_MAX_SIZE < (size_t)MRB_INT_MAX) ? (mrb_int)ARY_C_MAX_SIZE : MRB_INT_MAX-1)

Definition at line 22 of file array.c.

#define ARY_SHIFT_SHARED_MIN   10

Definition at line 470 of file array.c.

#define ARY_SHRINK_RATIO   5 /* must be larger than 2 */

Definition at line 20 of file array.c.

Function Documentation

mrb_value mrb_ary_aget ( mrb_state mrb,
mrb_value  self 
)

Definition at line 680 of file array.c.

Here is the call graph for this function:

Here is the caller graph for this function:

mrb_value mrb_ary_aset ( mrb_state mrb,
mrb_value  self 
)

Definition at line 713 of file array.c.

Here is the call graph for this function:

Here is the caller graph for this function:

mrb_value mrb_ary_clear ( mrb_state mrb,
mrb_value  self 
)

Definition at line 864 of file array.c.

Here is the call graph for this function:

Here is the caller graph for this function:

mrb_value mrb_ary_cmp ( mrb_state mrb,
mrb_value  ary1 
)

Definition at line 293 of file array.c.

Here is the call graph for this function:

Here is the caller graph for this function:

void mrb_ary_concat ( mrb_state mrb,
mrb_value  self,
mrb_value  other 
)

Definition at line 237 of file array.c.

mrb_value mrb_ary_concat_m ( mrb_state mrb,
mrb_value  self 
)

Definition at line 245 of file array.c.

Here is the call graph for this function:

Here is the caller graph for this function:

void mrb_ary_decref ( mrb_state mrb,
mrb_shared_array shared 
)

Definition at line 654 of file array.c.

Here is the call graph for this function:

mrb_value mrb_ary_delete_at ( mrb_state mrb,
mrb_value  self 
)

Definition at line 739 of file array.c.

Here is the call graph for this function:

Here is the caller graph for this function:

mrb_value mrb_ary_empty_p ( mrb_state mrb,
mrb_value  self 
)

Definition at line 878 of file array.c.

Here is the caller graph for this function:

mrb_value mrb_ary_entry ( mrb_value  ary,
mrb_int  offset 
)

Definition at line 892 of file array.c.

mrb_value mrb_ary_first ( mrb_state mrb,
mrb_value  self 
)

Definition at line 768 of file array.c.

Here is the call graph for this function:

Here is the caller graph for this function:

mrb_value mrb_ary_index_m ( mrb_state mrb,
mrb_value  self 
)

Definition at line 815 of file array.c.

Here is the call graph for this function:

Here is the caller graph for this function:

mrb_value mrb_ary_join ( mrb_state mrb,
mrb_value  ary,
mrb_value  sep 
)

Definition at line 1015 of file array.c.

Here is the call graph for this function:

Here is the caller graph for this function:

mrb_value mrb_ary_last ( mrb_state mrb,
mrb_value  self 
)

Definition at line 788 of file array.c.

Here is the call graph for this function:

Here is the caller graph for this function:

mrb_int mrb_ary_len ( mrb_state mrb,
mrb_value  ary 
)

Definition at line 648 of file array.c.

mrb_value mrb_ary_new ( mrb_state mrb)

Definition at line 64 of file array.c.

Here is the call graph for this function:

Here is the caller graph for this function:

mrb_value mrb_ary_new_capa ( mrb_state mrb,
mrb_int  capa 
)

Definition at line 57 of file array.c.

Here is the caller graph for this function:

mrb_value mrb_ary_new_from_values ( mrb_state mrb,
mrb_int  size,
const mrb_value vals 
)

Definition at line 422 of file array.c.

Here is the call graph for this function:

Here is the caller graph for this function:

mrb_value mrb_ary_plus ( mrb_state mrb,
mrb_value  self 
)

Definition at line 256 of file array.c.

Here is the call graph for this function:

Here is the caller graph for this function:

mrb_value mrb_ary_pop ( mrb_state mrb,
mrb_value  ary 
)

Definition at line 462 of file array.c.

Here is the caller graph for this function:

void mrb_ary_push ( mrb_state mrb,
mrb_value  ary,
mrb_value  elem 
)

Definition at line 436 of file array.c.

Here is the call graph for this function:

Here is the caller graph for this function:

mrb_value mrb_ary_push_m ( mrb_state mrb,
mrb_value  self 
)

Definition at line 448 of file array.c.

Here is the call graph for this function:

Here is the caller graph for this function:

mrb_value mrb_ary_ref ( mrb_state mrb,
mrb_value  ary,
mrb_int  n 
)

Definition at line 560 of file array.c.

Here is the caller graph for this function:

void mrb_ary_replace ( mrb_state mrb,
mrb_value  self,
mrb_value  other 
)

Definition at line 333 of file array.c.

Here is the caller graph for this function:

mrb_value mrb_ary_replace_m ( mrb_state mrb,
mrb_value  self 
)

Definition at line 341 of file array.c.

Here is the call graph for this function:

Here is the caller graph for this function:

mrb_value mrb_ary_reverse ( mrb_state mrb,
mrb_value  self 
)

Definition at line 400 of file array.c.

Here is the call graph for this function:

Here is the caller graph for this function:

mrb_value mrb_ary_reverse_bang ( mrb_state mrb,
mrb_value  self 
)

Definition at line 379 of file array.c.

Here is the caller graph for this function:

mrb_value mrb_ary_rindex_m ( mrb_state mrb,
mrb_value  self 
)

Definition at line 830 of file array.c.

Here is the call graph for this function:

Here is the caller graph for this function:

mrb_value mrb_ary_s_create ( mrb_state mrb,
mrb_value  self 
)

Definition at line 215 of file array.c.

Here is the call graph for this function:

Here is the caller graph for this function:

void mrb_ary_set ( mrb_state mrb,
mrb_value  ary,
mrb_int  n,
mrb_value  val 
)

Definition at line 572 of file array.c.

Here is the call graph for this function:

Here is the caller graph for this function:

mrb_value mrb_ary_shift ( mrb_state mrb,
mrb_value  self 
)

Definition at line 473 of file array.c.

Here is the caller graph for this function:

mrb_value mrb_ary_splat ( mrb_state mrb,
mrb_value  v 
)

Definition at line 845 of file array.c.

Here is the call graph for this function:

mrb_value mrb_ary_splice ( mrb_state mrb,
mrb_value  ary,
mrb_int  head,
mrb_int  len,
mrb_value  rpl 
)

Definition at line 596 of file array.c.

Here is the call graph for this function:

Here is the caller graph for this function:

mrb_value mrb_ary_times ( mrb_state mrb,
mrb_value  self 
)

Definition at line 352 of file array.c.

Here is the call graph for this function:

Here is the caller graph for this function:

mrb_value mrb_ary_unshift ( mrb_state mrb,
mrb_value  self,
mrb_value  item 
)

Definition at line 509 of file array.c.

Here is the call graph for this function:

mrb_value mrb_ary_unshift_m ( mrb_state mrb,
mrb_value  self 
)

Definition at line 533 of file array.c.

Here is the call graph for this function:

Here is the caller graph for this function:

mrb_value mrb_assoc_new ( mrb_state mrb,
mrb_value  car,
mrb_value  cdr 
)

Definition at line 94 of file array.c.

Here is the call graph for this function:

Here is the caller graph for this function:

mrb_value mrb_check_array_type ( mrb_state mrb,
mrb_value  ary 
)

Definition at line 886 of file array.c.

Here is the call graph for this function:

void mrb_init_array ( mrb_state mrb)

Definition at line 1110 of file array.c.

Here is the call graph for this function:

Here is the caller graph for this function: