|
Groonga 3.0.9 Source Code Document
|


Go to the source code of this file.
Data Structures | |
| struct | ngx_mail_pop3_srv_conf_t |
Functions | |
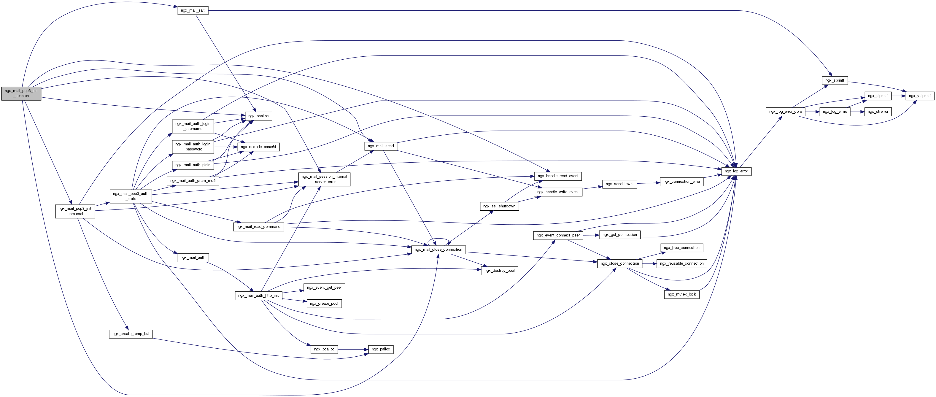
| void | ngx_mail_pop3_init_session (ngx_mail_session_t *s, ngx_connection_t *c) |
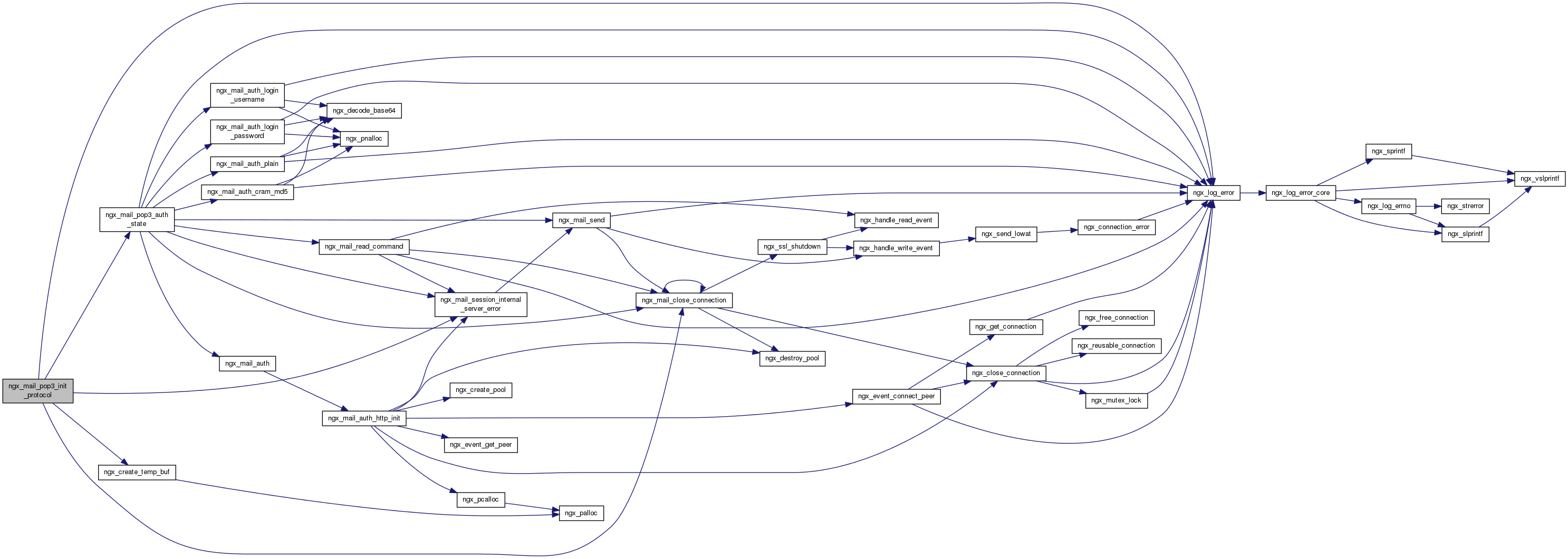
| void | ngx_mail_pop3_init_protocol (ngx_event_t *rev) |
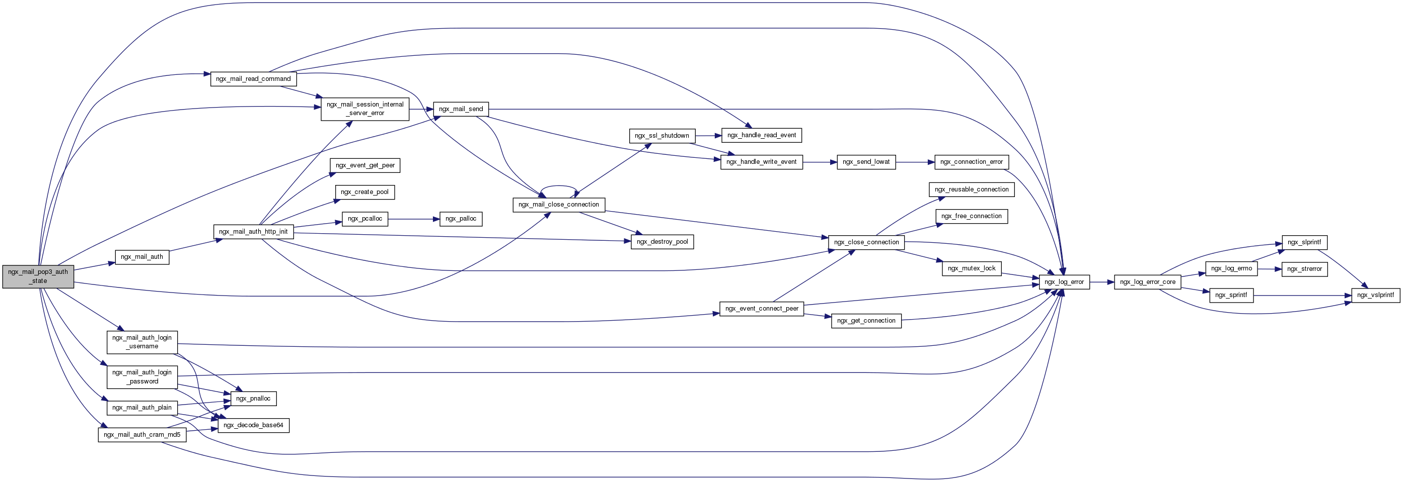
| void | ngx_mail_pop3_auth_state (ngx_event_t *rev) |
| ngx_int_t | ngx_mail_pop3_parse_command (ngx_mail_session_t *s) |
Variables | |
| ngx_module_t | ngx_mail_pop3_module |
| void ngx_mail_pop3_auth_state | ( | ngx_event_t * | rev | ) |
Definition at line 120 of file ngx_mail_pop3_handler.c.


| void ngx_mail_pop3_init_protocol | ( | ngx_event_t * | rev | ) |
Definition at line 79 of file ngx_mail_pop3_handler.c.


| void ngx_mail_pop3_init_session | ( | ngx_mail_session_t * | s, |
| ngx_connection_t * | c | ||
| ) |
| ngx_int_t ngx_mail_pop3_parse_command | ( | ngx_mail_session_t * | s | ) |
| ngx_module_t ngx_mail_pop3_module |
Definition at line 96 of file ngx_mail_pop3_module.c.
1.8.1.2