|
Groonga 3.0.9 Source Code Document
|
#include <ngx_config.h>#include <ngx_core.h>#include <ngx_event.h>#include <ngx_event_connect.h>#include <ngx_mail.h>
Go to the source code of this file.
Data Structures | |
| struct | ngx_mail_auth_http_conf_t |
| struct | ngx_mail_auth_http_ctx_s |
Typedefs | |
| typedef struct ngx_mail_auth_http_ctx_s | ngx_mail_auth_http_ctx_t |
| typedef void(* | ngx_mail_auth_http_handler_pt )(ngx_mail_session_t *s, ngx_mail_auth_http_ctx_t *ctx) |
Functions | |
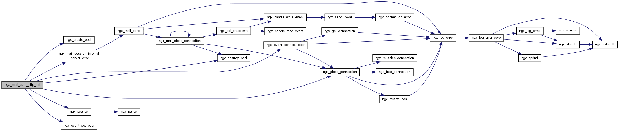
| void | ngx_mail_auth_http_init (ngx_mail_session_t *s) |
Variables | |
| ngx_module_t | ngx_mail_auth_http_module |
| typedef struct ngx_mail_auth_http_ctx_s ngx_mail_auth_http_ctx_t |
Definition at line 31 of file ngx_mail_auth_http_module.c.
| typedef void(* ngx_mail_auth_http_handler_pt)(ngx_mail_session_t *s, ngx_mail_auth_http_ctx_t *ctx) |
Definition at line 33 of file ngx_mail_auth_http_module.c.
| void ngx_mail_auth_http_init | ( | ngx_mail_session_t * | s | ) |
Definition at line 153 of file ngx_mail_auth_http_module.c.


| ngx_module_t ngx_mail_auth_http_module |
Definition at line 124 of file ngx_mail_auth_http_module.c.
1.8.1.2