Groonga 3.0.9 Source Code Document
 All Data Structures Namespaces Files Functions Variables Typedefs Enumerations Enumerator Macros Pages
Data Structures | Macros | Functions
class.h File Reference
This graph shows which files directly or indirectly include this file:

Go to the source code of this file.

Data Structures

struct  RClass

Macros

#define mrb_class_ptr(v)   ((struct RClass*)(mrb_ptr(v)))
#define RCLASS_SUPER(v)   (((struct RClass*)(mrb_ptr(v)))->super)
#define RCLASS_IV_TBL(v)   (((struct RClass*)(mrb_ptr(v)))->iv)
#define RCLASS_M_TBL(v)   (((struct RClass*)(mrb_ptr(v)))->mt)
#define MRB_SET_INSTANCE_TT(c, tt)   c->flags = ((c->flags & ~0xff) | (char)tt)
#define MRB_INSTANCE_TT(c)   (enum mrb_vtype)(c->flags & 0xff)

Functions

struct RClassmrb_define_class_id (mrb_state *, mrb_sym, struct RClass *)
struct RClassmrb_define_module_id (mrb_state *, mrb_sym)
struct RClassmrb_vm_define_class (mrb_state *, mrb_value, mrb_value, mrb_sym)
struct RClassmrb_vm_define_module (mrb_state *, mrb_value, mrb_sym)
void mrb_define_method_vm (mrb_state *, struct RClass *, mrb_sym, mrb_value)
void mrb_define_method_raw (mrb_state *, struct RClass *, mrb_sym, struct RProc *)
void mrb_define_method_id (mrb_state *mrb, struct RClass *c, mrb_sym mid, mrb_func_t func, mrb_aspec aspec)
void mrb_alias_method (mrb_state *mrb, struct RClass *c, mrb_sym a, mrb_sym b)
struct RClassmrb_class_outer_module (mrb_state *, struct RClass *)
struct RProcmrb_method_search_vm (mrb_state *, struct RClass **, mrb_sym)
struct RProcmrb_method_search (mrb_state *, struct RClass *, mrb_sym)
struct RClassmrb_class_real (struct RClass *cl)
void mrb_gc_mark_mt (mrb_state *, struct RClass *)
size_t mrb_gc_mark_mt_size (mrb_state *, struct RClass *)
void mrb_gc_free_mt (mrb_state *, struct RClass *)

Macro Definition Documentation

#define mrb_class_ptr (   v)    ((struct RClass*)(mrb_ptr(v)))

Definition at line 21 of file class.h.

#define MRB_INSTANCE_TT (   c)    (enum mrb_vtype)(c->flags & 0xff)

Definition at line 50 of file class.h.

#define MRB_SET_INSTANCE_TT (   c,
  tt 
)    c->flags = ((c->flags & ~0xff) | (char)tt)

Definition at line 49 of file class.h.

#define RCLASS_IV_TBL (   v)    (((struct RClass*)(mrb_ptr(v)))->iv)

Definition at line 23 of file class.h.

#define RCLASS_M_TBL (   v)    (((struct RClass*)(mrb_ptr(v)))->mt)

Definition at line 24 of file class.h.

#define RCLASS_SUPER (   v)    (((struct RClass*)(mrb_ptr(v)))->super)

Definition at line 22 of file class.h.

Function Documentation

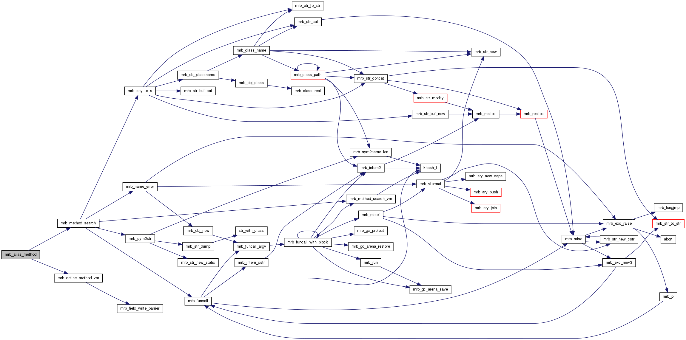
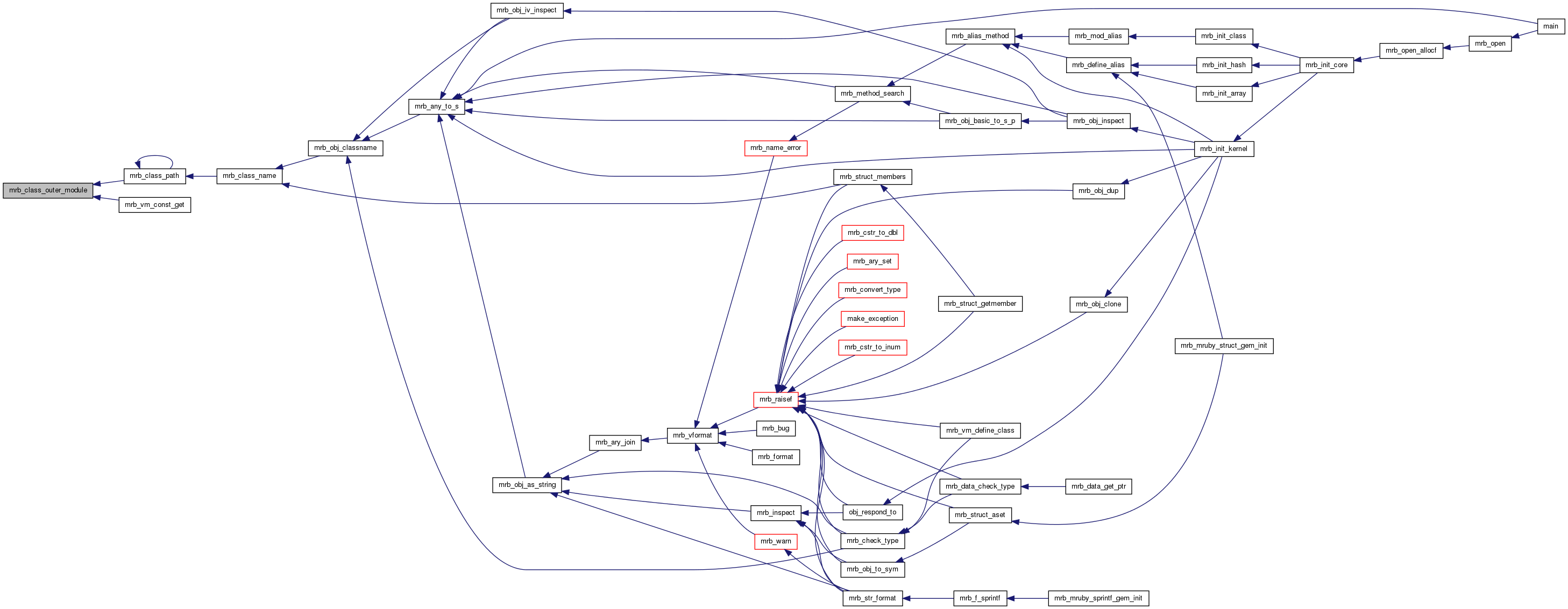
void mrb_alias_method ( mrb_state mrb,
struct RClass c,
mrb_sym  a,
mrb_sym  b 
)

Definition at line 1326 of file class.c.

Here is the call graph for this function:

Here is the caller graph for this function:

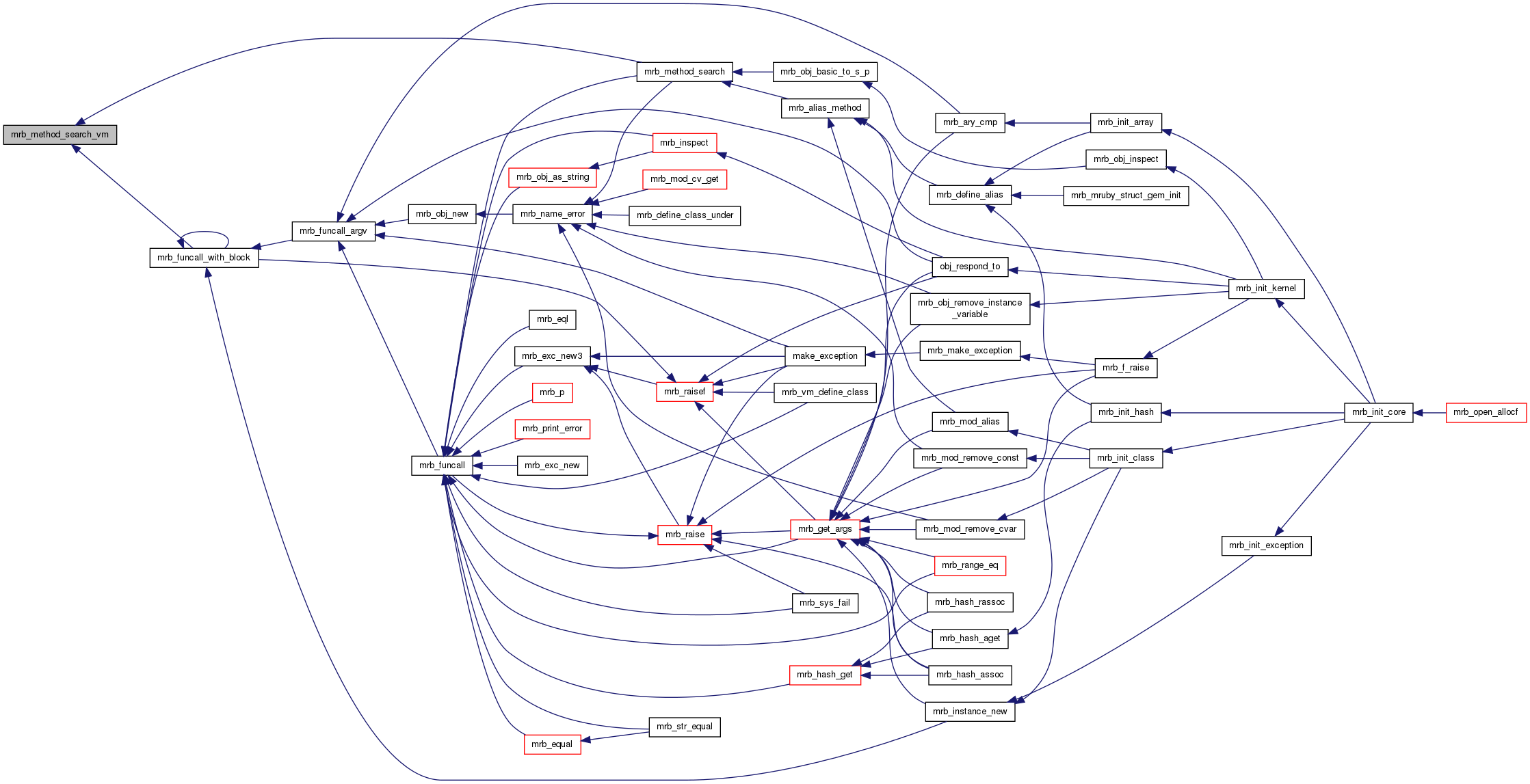
struct RClass* mrb_class_outer_module ( mrb_state ,
struct RClass  
)
read

Definition at line 123 of file class.c.

Here is the call graph for this function:

Here is the caller graph for this function:

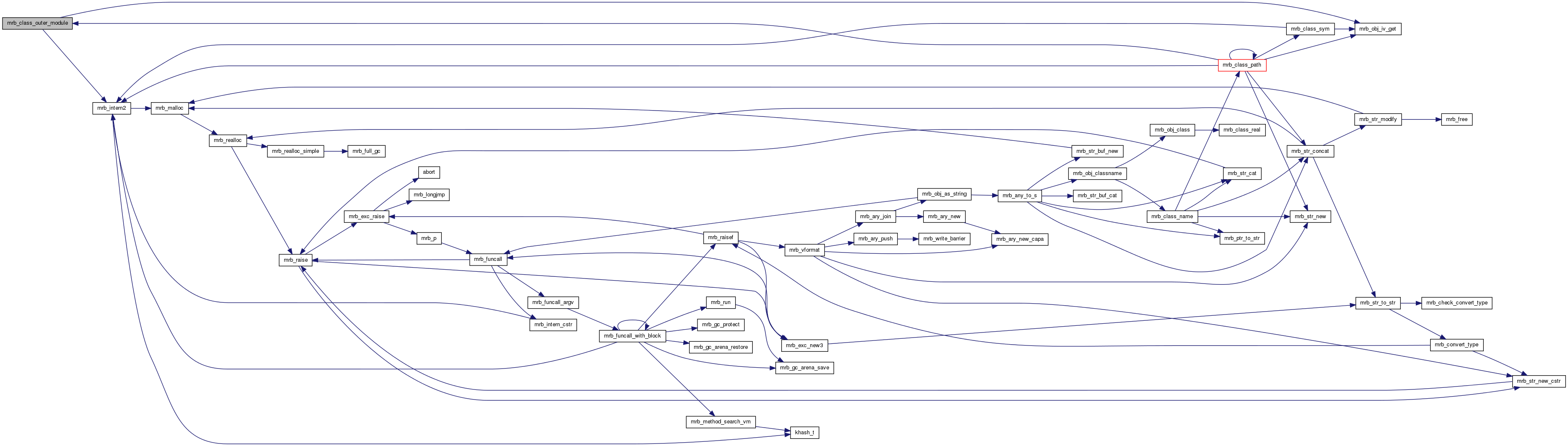
struct RClass* mrb_class_real ( struct RClass cl)
read

Definition at line 1224 of file class.c.

Here is the caller graph for this function:

struct RClass* mrb_define_class_id ( mrb_state ,
mrb_sym  ,
struct RClass  
)
read

Definition at line 150 of file class.c.

Here is the call graph for this function:

Here is the caller graph for this function:

void mrb_define_method_id ( mrb_state mrb,
struct RClass c,
mrb_sym  mid,
mrb_func_t  func,
mrb_aspec  aspec 
)

Definition at line 308 of file class.c.

Here is the call graph for this function:

Here is the caller graph for this function:

void mrb_define_method_raw ( mrb_state ,
struct RClass ,
mrb_sym  ,
struct RProc  
)

Definition at line 294 of file class.c.

Here is the call graph for this function:

Here is the caller graph for this function:

void mrb_define_method_vm ( mrb_state ,
struct RClass ,
mrb_sym  ,
mrb_value   
)

Definition at line 326 of file class.c.

Here is the call graph for this function:

Here is the caller graph for this function:

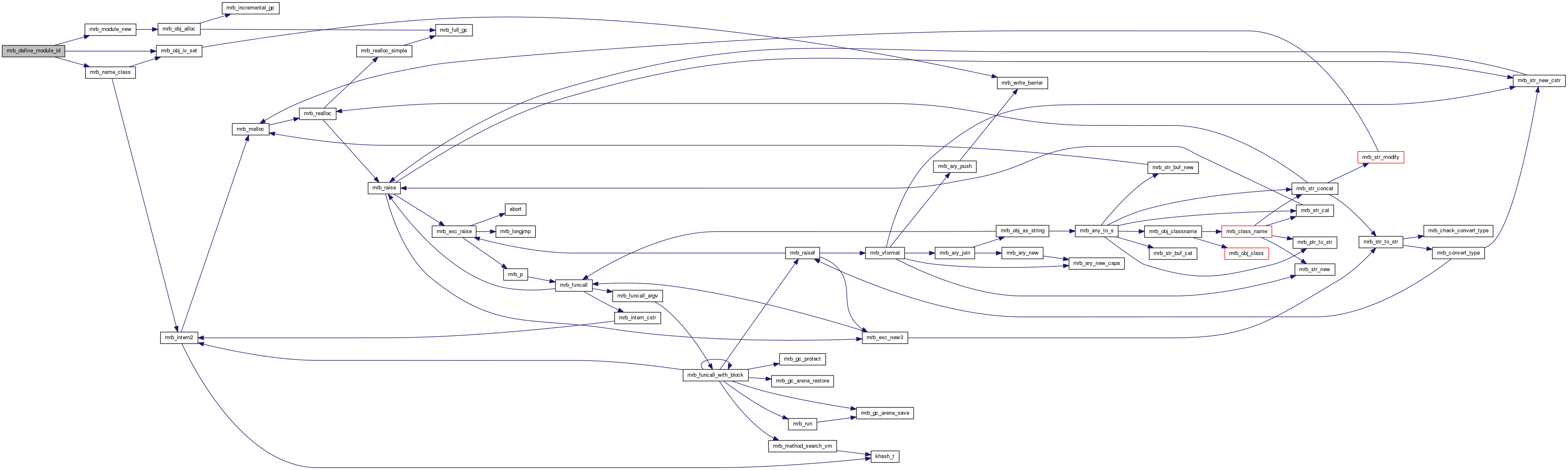
struct RClass* mrb_define_module_id ( mrb_state ,
mrb_sym   
)
read

Definition at line 96 of file class.c.

Here is the call graph for this function:

Here is the caller graph for this function:

void mrb_gc_free_mt ( mrb_state ,
struct RClass  
)

Definition at line 47 of file class.c.

void mrb_gc_mark_mt ( mrb_state ,
struct RClass  
)

Definition at line 21 of file class.c.

Here is the call graph for this function:

size_t mrb_gc_mark_mt_size ( mrb_state ,
struct RClass  
)

Definition at line 38 of file class.c.

Here is the call graph for this function:

struct RProc* mrb_method_search ( mrb_state ,
struct RClass ,
mrb_sym   
)
read

Definition at line 996 of file class.c.

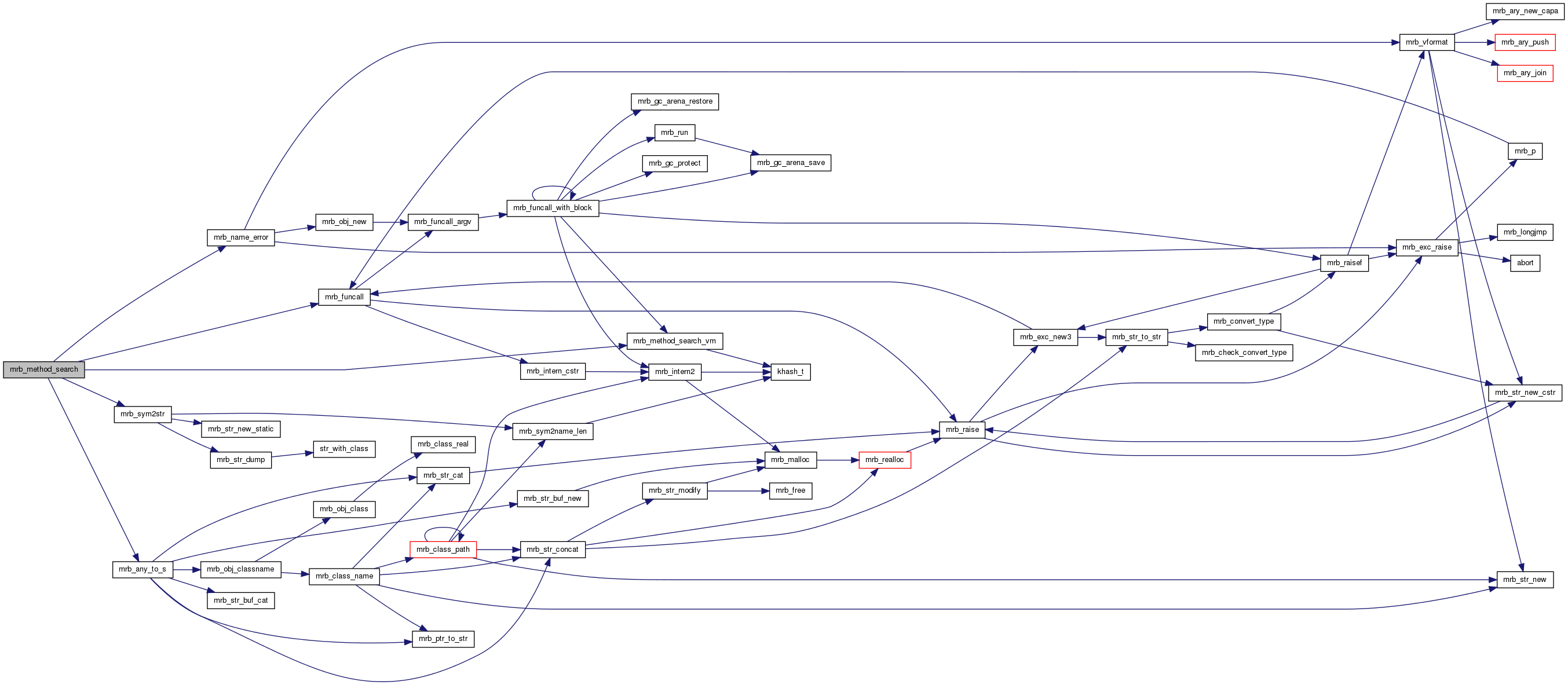
Here is the call graph for this function:

Here is the caller graph for this function:

struct RProc* mrb_method_search_vm ( mrb_state ,
struct RClass **  ,
mrb_sym   
)
read

Definition at line 972 of file class.c.

Here is the call graph for this function:

Here is the caller graph for this function:

struct RClass* mrb_vm_define_class ( mrb_state ,
mrb_value  ,
mrb_value  ,
mrb_sym   
)
read

Definition at line 168 of file class.c.

Here is the call graph for this function:

struct RClass* mrb_vm_define_module ( mrb_state ,
mrb_value  ,
mrb_sym   
)
read

Definition at line 133 of file class.c.

Here is the call graph for this function: