|
Groonga 3.0.9 Source Code Document
|
#include <ngx_event_openssl.h>

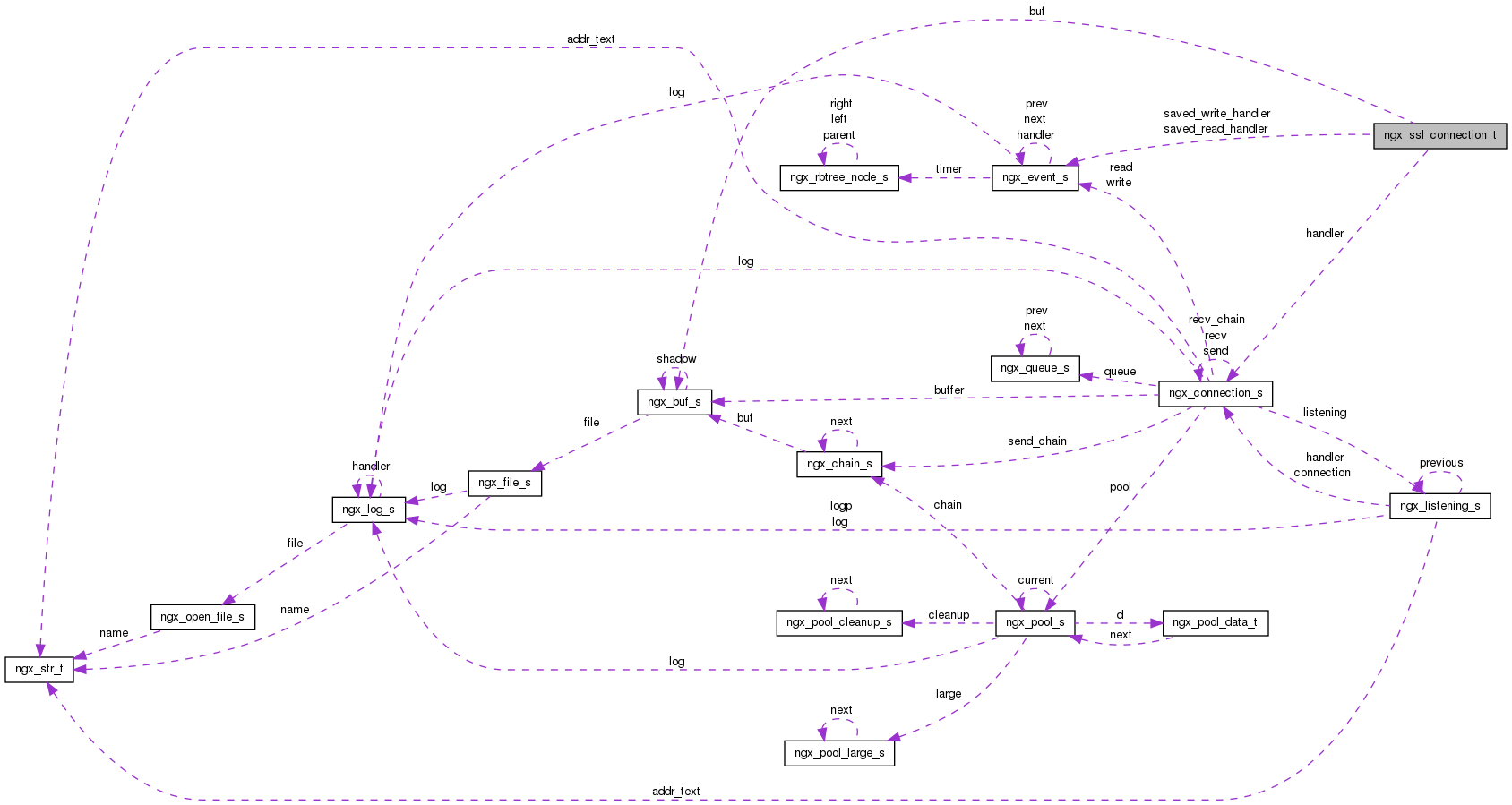
Data Fields | |
| ngx_ssl_conn_t * | connection |
| ngx_int_t | last |
| ngx_buf_t * | buf |
| ngx_connection_handler_pt | handler |
| ngx_event_handler_pt | saved_read_handler |
| ngx_event_handler_pt | saved_write_handler |
| unsigned | handshaked:1 |
| unsigned | renegotiation:1 |
| unsigned | buffer:1 |
| unsigned | no_wait_shutdown:1 |
| unsigned | no_send_shutdown:1 |
Definition at line 35 of file ngx_event_openssl.h.
| ngx_buf_t* buf |
Definition at line 39 of file ngx_event_openssl.h.
| unsigned buffer |
Definition at line 48 of file ngx_event_openssl.h.
| ngx_ssl_conn_t* connection |
Definition at line 36 of file ngx_event_openssl.h.
| ngx_connection_handler_pt handler |
Definition at line 41 of file ngx_event_openssl.h.
| unsigned handshaked |
Definition at line 46 of file ngx_event_openssl.h.
| ngx_int_t last |
Definition at line 38 of file ngx_event_openssl.h.
| unsigned no_send_shutdown |
Definition at line 50 of file ngx_event_openssl.h.
| unsigned no_wait_shutdown |
Definition at line 49 of file ngx_event_openssl.h.
| unsigned renegotiation |
Definition at line 47 of file ngx_event_openssl.h.
| ngx_event_handler_pt saved_read_handler |
Definition at line 43 of file ngx_event_openssl.h.
| ngx_event_handler_pt saved_write_handler |
Definition at line 44 of file ngx_event_openssl.h.
1.8.1.2