|
Groonga 3.0.9 Source Code Document
|
#include <ngx_resolver.h>

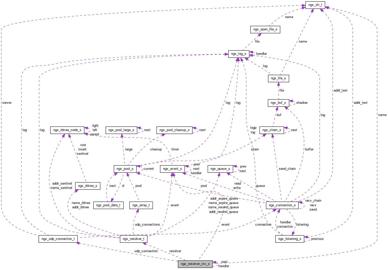
Data Fields | |
| ngx_resolver_ctx_t * | next |
| ngx_resolver_t * | resolver |
| ngx_udp_connection_t * | udp_connection |
| ngx_int_t | ident |
| ngx_int_t | state |
| ngx_int_t | type |
| ngx_str_t | name |
| ngx_uint_t | naddrs |
| in_addr_t * | addrs |
| in_addr_t | addr |
| ngx_resolver_handler_pt | handler |
| void * | data |
| ngx_msec_t | timeout |
| ngx_uint_t | quick |
| ngx_uint_t | recursion |
| ngx_event_t * | event |
Definition at line 111 of file ngx_resolver.h.
| in_addr_t addr |
Definition at line 125 of file ngx_resolver.h.
| in_addr_t* addrs |
Definition at line 124 of file ngx_resolver.h.
| void* data |
Definition at line 128 of file ngx_resolver.h.
| ngx_event_t* event |
Definition at line 133 of file ngx_resolver.h.
| ngx_resolver_handler_pt handler |
Definition at line 127 of file ngx_resolver.h.
| ngx_int_t ident |
Definition at line 117 of file ngx_resolver.h.
| ngx_uint_t naddrs |
Definition at line 123 of file ngx_resolver.h.
| ngx_str_t name |
Definition at line 121 of file ngx_resolver.h.
| ngx_resolver_ctx_t* next |
Definition at line 112 of file ngx_resolver.h.
| ngx_uint_t quick |
Definition at line 131 of file ngx_resolver.h.
| ngx_uint_t recursion |
Definition at line 132 of file ngx_resolver.h.
| ngx_resolver_t* resolver |
Definition at line 113 of file ngx_resolver.h.
| ngx_int_t state |
Definition at line 119 of file ngx_resolver.h.
| ngx_msec_t timeout |
Definition at line 129 of file ngx_resolver.h.
| ngx_int_t type |
Definition at line 120 of file ngx_resolver.h.
| ngx_udp_connection_t* udp_connection |
Definition at line 114 of file ngx_resolver.h.
1.8.1.2