|
Groonga 3.0.9 Source Code Document
|

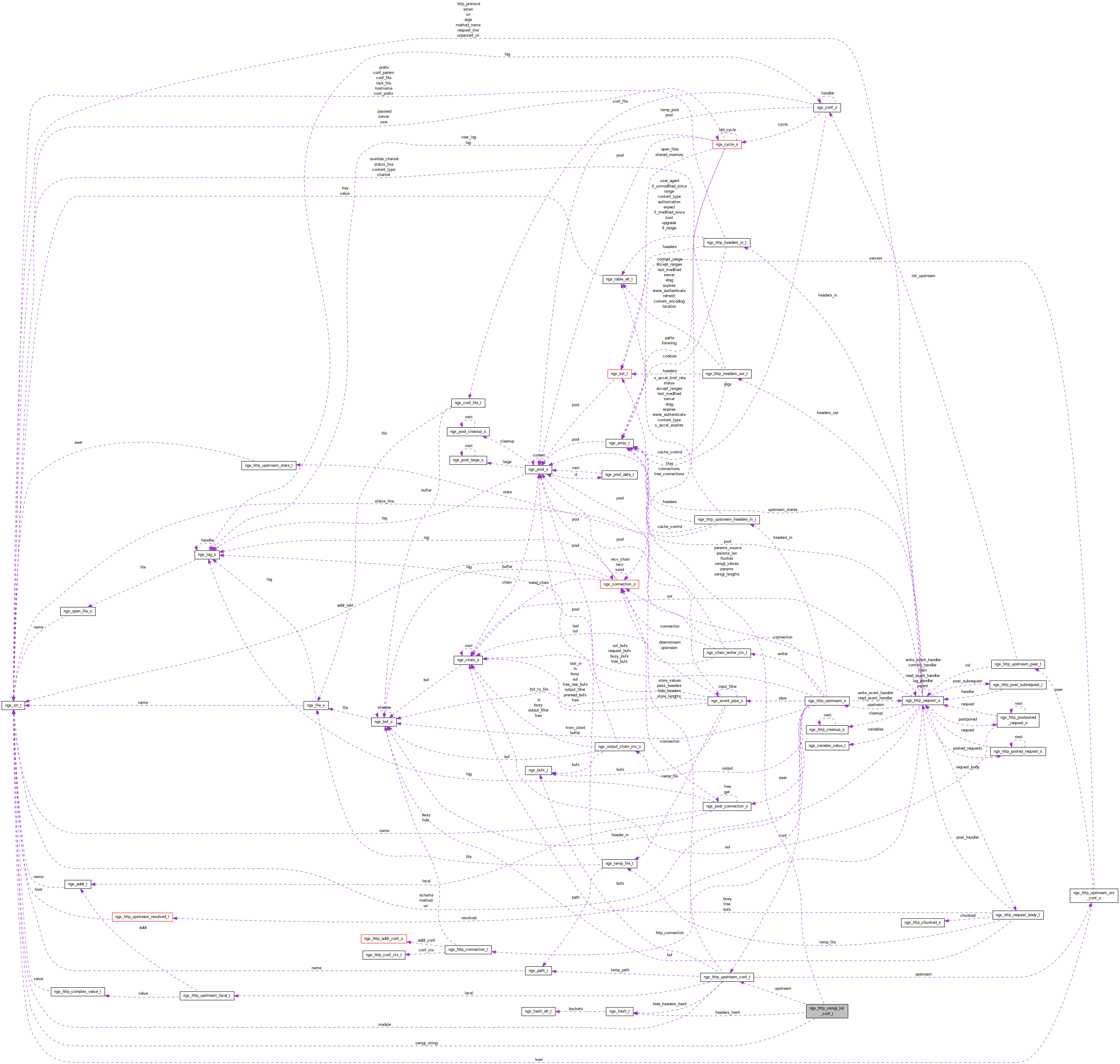
Definition at line 15 of file ngx_http_uwsgi_module.c.
| ngx_array_t* flushes |
Definition at line 18 of file ngx_http_uwsgi_module.c.
| ngx_uint_t header_params |
Definition at line 24 of file ngx_http_uwsgi_module.c.
| ngx_hash_t headers_hash |
Definition at line 23 of file ngx_http_uwsgi_module.c.
| ngx_uint_t modifier1 |
Definition at line 35 of file ngx_http_uwsgi_module.c.
| ngx_uint_t modifier2 |
Definition at line 36 of file ngx_http_uwsgi_module.c.
| ngx_array_t* params |
Definition at line 20 of file ngx_http_uwsgi_module.c.
| ngx_array_t* params_len |
Definition at line 19 of file ngx_http_uwsgi_module.c.
| ngx_array_t* params_source |
Definition at line 21 of file ngx_http_uwsgi_module.c.
| ngx_http_upstream_conf_t upstream |
Definition at line 16 of file ngx_http_uwsgi_module.c.
| ngx_array_t* uwsgi_lengths |
Definition at line 26 of file ngx_http_uwsgi_module.c.
| ngx_str_t uwsgi_string |
Definition at line 33 of file ngx_http_uwsgi_module.c.
| ngx_array_t* uwsgi_values |
Definition at line 27 of file ngx_http_uwsgi_module.c.
1.8.1.2