|
Groonga 3.0.9 Source Code Document
|
#include <ngx_http_request.h>

Data Fields | |
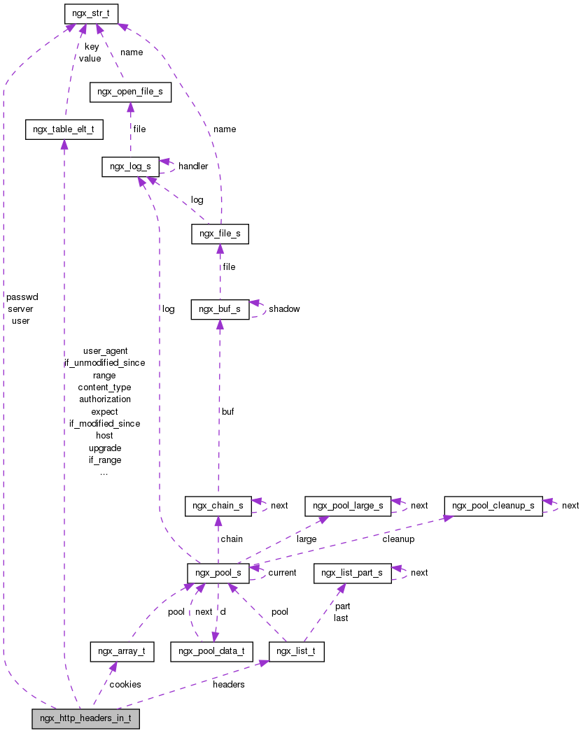
| ngx_list_t | headers |
| ngx_table_elt_t * | host |
| ngx_table_elt_t * | connection |
| ngx_table_elt_t * | if_modified_since |
| ngx_table_elt_t * | if_unmodified_since |
| ngx_table_elt_t * | if_match |
| ngx_table_elt_t * | if_none_match |
| ngx_table_elt_t * | user_agent |
| ngx_table_elt_t * | referer |
| ngx_table_elt_t * | content_length |
| ngx_table_elt_t * | content_type |
| ngx_table_elt_t * | range |
| ngx_table_elt_t * | if_range |
| ngx_table_elt_t * | transfer_encoding |
| ngx_table_elt_t * | expect |
| ngx_table_elt_t * | upgrade |
| ngx_table_elt_t * | authorization |
| ngx_table_elt_t * | keep_alive |
| ngx_str_t | user |
| ngx_str_t | passwd |
| ngx_array_t | cookies |
| ngx_str_t | server |
| off_t | content_length_n |
| time_t | keep_alive_n |
| unsigned | connection_type:2 |
| unsigned | chunked:1 |
| unsigned | msie:1 |
| unsigned | msie6:1 |
| unsigned | opera:1 |
| unsigned | gecko:1 |
| unsigned | chrome:1 |
| unsigned | safari:1 |
| unsigned | konqueror:1 |
Definition at line 172 of file ngx_http_request.h.
| ngx_table_elt_t* authorization |
Definition at line 198 of file ngx_http_request.h.
| unsigned chrome |
Definition at line 237 of file ngx_http_request.h.
| unsigned chunked |
Definition at line 232 of file ngx_http_request.h.
| ngx_table_elt_t* connection |
Definition at line 176 of file ngx_http_request.h.
| unsigned connection_type |
Definition at line 231 of file ngx_http_request.h.
| ngx_table_elt_t* content_length |
Definition at line 183 of file ngx_http_request.h.
| off_t content_length_n |
Definition at line 228 of file ngx_http_request.h.
| ngx_table_elt_t* content_type |
Definition at line 184 of file ngx_http_request.h.
| ngx_array_t cookies |
Definition at line 225 of file ngx_http_request.h.
| ngx_table_elt_t* expect |
Definition at line 190 of file ngx_http_request.h.
| unsigned gecko |
Definition at line 236 of file ngx_http_request.h.
| ngx_list_t headers |
Definition at line 173 of file ngx_http_request.h.
| ngx_table_elt_t* host |
Definition at line 175 of file ngx_http_request.h.
| ngx_table_elt_t* if_match |
Definition at line 179 of file ngx_http_request.h.
| ngx_table_elt_t* if_modified_since |
Definition at line 177 of file ngx_http_request.h.
| ngx_table_elt_t* if_none_match |
Definition at line 180 of file ngx_http_request.h.
| ngx_table_elt_t* if_range |
Definition at line 187 of file ngx_http_request.h.
| ngx_table_elt_t* if_unmodified_since |
Definition at line 178 of file ngx_http_request.h.
| ngx_table_elt_t* keep_alive |
Definition at line 200 of file ngx_http_request.h.
| time_t keep_alive_n |
Definition at line 229 of file ngx_http_request.h.
| unsigned konqueror |
Definition at line 239 of file ngx_http_request.h.
| unsigned msie |
Definition at line 233 of file ngx_http_request.h.
| unsigned msie6 |
Definition at line 234 of file ngx_http_request.h.
| unsigned opera |
Definition at line 235 of file ngx_http_request.h.
| ngx_str_t passwd |
Definition at line 223 of file ngx_http_request.h.
| ngx_table_elt_t* range |
Definition at line 186 of file ngx_http_request.h.
| ngx_table_elt_t* referer |
Definition at line 182 of file ngx_http_request.h.
| unsigned safari |
Definition at line 238 of file ngx_http_request.h.
| ngx_str_t server |
Definition at line 227 of file ngx_http_request.h.
| ngx_table_elt_t* transfer_encoding |
Definition at line 189 of file ngx_http_request.h.
| ngx_table_elt_t* upgrade |
Definition at line 191 of file ngx_http_request.h.
| ngx_str_t user |
Definition at line 222 of file ngx_http_request.h.
| ngx_table_elt_t* user_agent |
Definition at line 181 of file ngx_http_request.h.
1.8.1.2