|
Groonga 3.0.9 Source Code Document
|
#include <ngx_event_pipe.h>

Data Fields | |
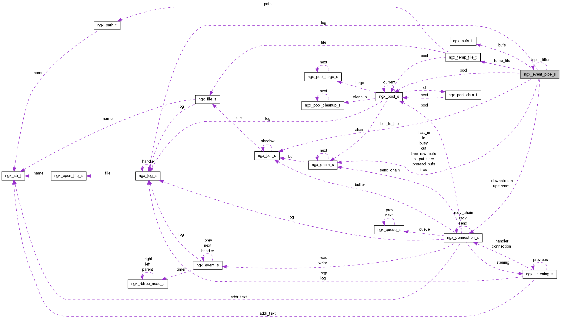
| ngx_connection_t * | upstream |
| ngx_connection_t * | downstream |
| ngx_chain_t * | free_raw_bufs |
| ngx_chain_t * | in |
| ngx_chain_t ** | last_in |
| ngx_chain_t * | out |
| ngx_chain_t * | free |
| ngx_chain_t * | busy |
| ngx_event_pipe_input_filter_pt | input_filter |
| void * | input_ctx |
| ngx_event_pipe_output_filter_pt | output_filter |
| void * | output_ctx |
| unsigned | read:1 |
| unsigned | cacheable:1 |
| unsigned | single_buf:1 |
| unsigned | free_bufs:1 |
| unsigned | upstream_done:1 |
| unsigned | upstream_error:1 |
| unsigned | upstream_eof:1 |
| unsigned | upstream_blocked:1 |
| unsigned | downstream_done:1 |
| unsigned | downstream_error:1 |
| unsigned | cyclic_temp_file:1 |
| ngx_int_t | allocated |
| ngx_bufs_t | bufs |
| ngx_buf_tag_t | tag |
| ssize_t | busy_size |
| off_t | read_length |
| off_t | length |
| off_t | max_temp_file_size |
| ssize_t | temp_file_write_size |
| ngx_msec_t | read_timeout |
| ngx_msec_t | send_timeout |
| ssize_t | send_lowat |
| ngx_pool_t * | pool |
| ngx_log_t * | log |
| ngx_chain_t * | preread_bufs |
| size_t | preread_size |
| ngx_buf_t * | buf_to_file |
| ngx_temp_file_t * | temp_file |
| int | num |
Definition at line 25 of file ngx_event_pipe.h.
| ngx_int_t allocated |
Definition at line 60 of file ngx_event_pipe.h.
| ngx_buf_t* buf_to_file |
Definition at line 81 of file ngx_event_pipe.h.
| ngx_bufs_t bufs |
Definition at line 61 of file ngx_event_pipe.h.
| ngx_chain_t* busy |
Definition at line 35 of file ngx_event_pipe.h.
| ssize_t busy_size |
Definition at line 64 of file ngx_event_pipe.h.
| unsigned cacheable |
Definition at line 49 of file ngx_event_pipe.h.
| unsigned cyclic_temp_file |
Definition at line 58 of file ngx_event_pipe.h.
| ngx_connection_t* downstream |
Definition at line 27 of file ngx_event_pipe.h.
| unsigned downstream_done |
Definition at line 56 of file ngx_event_pipe.h.
| unsigned downstream_error |
Definition at line 57 of file ngx_event_pipe.h.
| ngx_chain_t* free |
Definition at line 34 of file ngx_event_pipe.h.
| unsigned free_bufs |
Definition at line 51 of file ngx_event_pipe.h.
| ngx_chain_t* free_raw_bufs |
Definition at line 29 of file ngx_event_pipe.h.
| ngx_chain_t* in |
Definition at line 30 of file ngx_event_pipe.h.
| void* input_ctx |
Definition at line 43 of file ngx_event_pipe.h.
| ngx_event_pipe_input_filter_pt input_filter |
Definition at line 42 of file ngx_event_pipe.h.
| ngx_chain_t** last_in |
Definition at line 31 of file ngx_event_pipe.h.
| off_t length |
Definition at line 67 of file ngx_event_pipe.h.
| ngx_log_t* log |
Definition at line 77 of file ngx_event_pipe.h.
| off_t max_temp_file_size |
Definition at line 69 of file ngx_event_pipe.h.
| int num |
Definition at line 85 of file ngx_event_pipe.h.
| ngx_chain_t* out |
Definition at line 33 of file ngx_event_pipe.h.
| void* output_ctx |
Definition at line 46 of file ngx_event_pipe.h.
| ngx_event_pipe_output_filter_pt output_filter |
Definition at line 45 of file ngx_event_pipe.h.
| ngx_pool_t* pool |
Definition at line 76 of file ngx_event_pipe.h.
| ngx_chain_t* preread_bufs |
Definition at line 79 of file ngx_event_pipe.h.
| size_t preread_size |
Definition at line 80 of file ngx_event_pipe.h.
| unsigned read |
Definition at line 48 of file ngx_event_pipe.h.
| off_t read_length |
Definition at line 66 of file ngx_event_pipe.h.
| ngx_msec_t read_timeout |
Definition at line 72 of file ngx_event_pipe.h.
| ssize_t send_lowat |
Definition at line 74 of file ngx_event_pipe.h.
| ngx_msec_t send_timeout |
Definition at line 73 of file ngx_event_pipe.h.
| unsigned single_buf |
Definition at line 50 of file ngx_event_pipe.h.
| ngx_buf_tag_t tag |
Definition at line 62 of file ngx_event_pipe.h.
| ngx_temp_file_t* temp_file |
Definition at line 83 of file ngx_event_pipe.h.
| ssize_t temp_file_write_size |
Definition at line 70 of file ngx_event_pipe.h.
| ngx_connection_t* upstream |
Definition at line 26 of file ngx_event_pipe.h.
| unsigned upstream_blocked |
Definition at line 55 of file ngx_event_pipe.h.
| unsigned upstream_done |
Definition at line 52 of file ngx_event_pipe.h.
| unsigned upstream_eof |
Definition at line 54 of file ngx_event_pipe.h.
| unsigned upstream_error |
Definition at line 53 of file ngx_event_pipe.h.
1.8.1.2