|
Groonga 3.0.9 Source Code Document
|
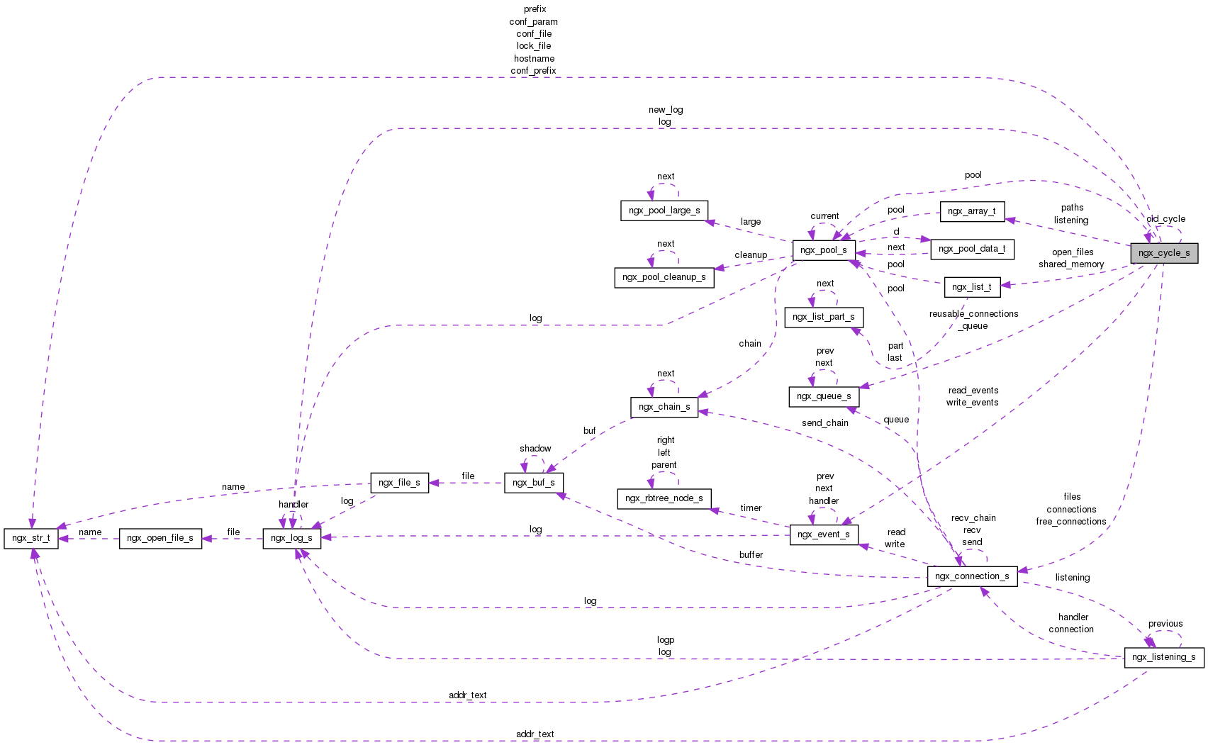
#include <ngx_cycle.h>

Definition at line 37 of file ngx_cycle.h.
| void**** conf_ctx |
Definition at line 38 of file ngx_cycle.h.
| ngx_str_t conf_file |
Definition at line 64 of file ngx_cycle.h.
| ngx_str_t conf_param |
Definition at line 65 of file ngx_cycle.h.
| ngx_str_t conf_prefix |
Definition at line 66 of file ngx_cycle.h.
| ngx_uint_t connection_n |
Definition at line 55 of file ngx_cycle.h.
| ngx_connection_t* connections |
Definition at line 58 of file ngx_cycle.h.
| ngx_connection_t** files |
Definition at line 44 of file ngx_cycle.h.
| ngx_uint_t files_n |
Definition at line 56 of file ngx_cycle.h.
| ngx_uint_t free_connection_n |
Definition at line 46 of file ngx_cycle.h.
| ngx_connection_t* free_connections |
Definition at line 45 of file ngx_cycle.h.
| ngx_str_t hostname |
Definition at line 69 of file ngx_cycle.h.
| ngx_array_t listening |
Definition at line 50 of file ngx_cycle.h.
| ngx_str_t lock_file |
Definition at line 68 of file ngx_cycle.h.
| ngx_log_t* log |
Definition at line 41 of file ngx_cycle.h.
| ngx_log_t new_log |
Definition at line 42 of file ngx_cycle.h.
| ngx_cycle_t* old_cycle |
Definition at line 62 of file ngx_cycle.h.
| ngx_list_t open_files |
Definition at line 52 of file ngx_cycle.h.
| ngx_array_t paths |
Definition at line 51 of file ngx_cycle.h.
| ngx_pool_t* pool |
Definition at line 39 of file ngx_cycle.h.
| ngx_str_t prefix |
Definition at line 67 of file ngx_cycle.h.
| ngx_event_t* read_events |
Definition at line 59 of file ngx_cycle.h.
| ngx_queue_t reusable_connections_queue |
Definition at line 48 of file ngx_cycle.h.
| ngx_list_t shared_memory |
Definition at line 53 of file ngx_cycle.h.
| ngx_event_t* write_events |
Definition at line 60 of file ngx_cycle.h.
1.8.1.2