|
Groonga 3.0.9 Source Code Document
|
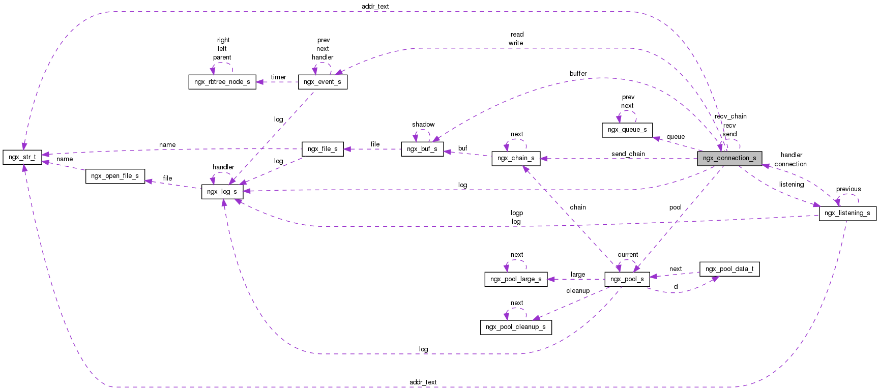
#include <ngx_connection.h>

Data Fields | |
| void * | data |
| ngx_event_t * | read |
| ngx_event_t * | write |
| ngx_socket_t | fd |
| ngx_recv_pt | recv |
| ngx_send_pt | send |
| ngx_recv_chain_pt | recv_chain |
| ngx_send_chain_pt | send_chain |
| ngx_listening_t * | listening |
| off_t | sent |
| ngx_log_t * | log |
| ngx_pool_t * | pool |
| struct sockaddr * | sockaddr |
| socklen_t | socklen |
| ngx_str_t | addr_text |
| struct sockaddr * | local_sockaddr |
| ngx_buf_t * | buffer |
| ngx_queue_t | queue |
| ngx_atomic_uint_t | number |
| ngx_uint_t | requests |
| unsigned | buffered:8 |
| unsigned | log_error:3 |
| unsigned | unexpected_eof:1 |
| unsigned | timedout:1 |
| unsigned | error:1 |
| unsigned | destroyed:1 |
| unsigned | idle:1 |
| unsigned | reusable:1 |
| unsigned | close:1 |
| unsigned | sendfile:1 |
| unsigned | sndlowat:1 |
| unsigned | tcp_nodelay:2 |
| unsigned | tcp_nopush:2 |
Definition at line 113 of file ngx_connection.h.
| ngx_str_t addr_text |
Definition at line 135 of file ngx_connection.h.
Definition at line 143 of file ngx_connection.h.
| unsigned buffered |
Definition at line 151 of file ngx_connection.h.
| unsigned close |
Definition at line 162 of file ngx_connection.h.
| void* data |
Definition at line 114 of file ngx_connection.h.
| unsigned destroyed |
Definition at line 158 of file ngx_connection.h.
| unsigned error |
Definition at line 157 of file ngx_connection.h.
| ngx_socket_t fd |
Definition at line 118 of file ngx_connection.h.
| unsigned idle |
Definition at line 160 of file ngx_connection.h.
| ngx_listening_t* listening |
Definition at line 125 of file ngx_connection.h.
| struct sockaddr* local_sockaddr |
Definition at line 141 of file ngx_connection.h.
| ngx_log_t* log |
Definition at line 129 of file ngx_connection.h.
| unsigned log_error |
Definition at line 153 of file ngx_connection.h.
| ngx_atomic_uint_t number |
Definition at line 147 of file ngx_connection.h.
| ngx_pool_t* pool |
Definition at line 131 of file ngx_connection.h.
| ngx_queue_t queue |
Definition at line 145 of file ngx_connection.h.
| ngx_event_t* read |
Definition at line 115 of file ngx_connection.h.
| ngx_recv_pt recv |
Definition at line 120 of file ngx_connection.h.
| ngx_recv_chain_pt recv_chain |
Definition at line 122 of file ngx_connection.h.
| ngx_uint_t requests |
Definition at line 149 of file ngx_connection.h.
| unsigned reusable |
Definition at line 161 of file ngx_connection.h.
| ngx_send_pt send |
Definition at line 121 of file ngx_connection.h.
| ngx_send_chain_pt send_chain |
Definition at line 123 of file ngx_connection.h.
| unsigned sendfile |
Definition at line 164 of file ngx_connection.h.
| off_t sent |
Definition at line 127 of file ngx_connection.h.
| unsigned sndlowat |
Definition at line 165 of file ngx_connection.h.
| struct sockaddr* sockaddr |
Definition at line 133 of file ngx_connection.h.
| socklen_t socklen |
Definition at line 134 of file ngx_connection.h.
| unsigned tcp_nodelay |
Definition at line 166 of file ngx_connection.h.
| unsigned tcp_nopush |
Definition at line 167 of file ngx_connection.h.
| unsigned timedout |
Definition at line 156 of file ngx_connection.h.
| unsigned unexpected_eof |
Definition at line 155 of file ngx_connection.h.
| ngx_event_t* write |
Definition at line 116 of file ngx_connection.h.
1.8.1.2