|
Groonga 3.0.9 Source Code Document
|

Data Fields | |
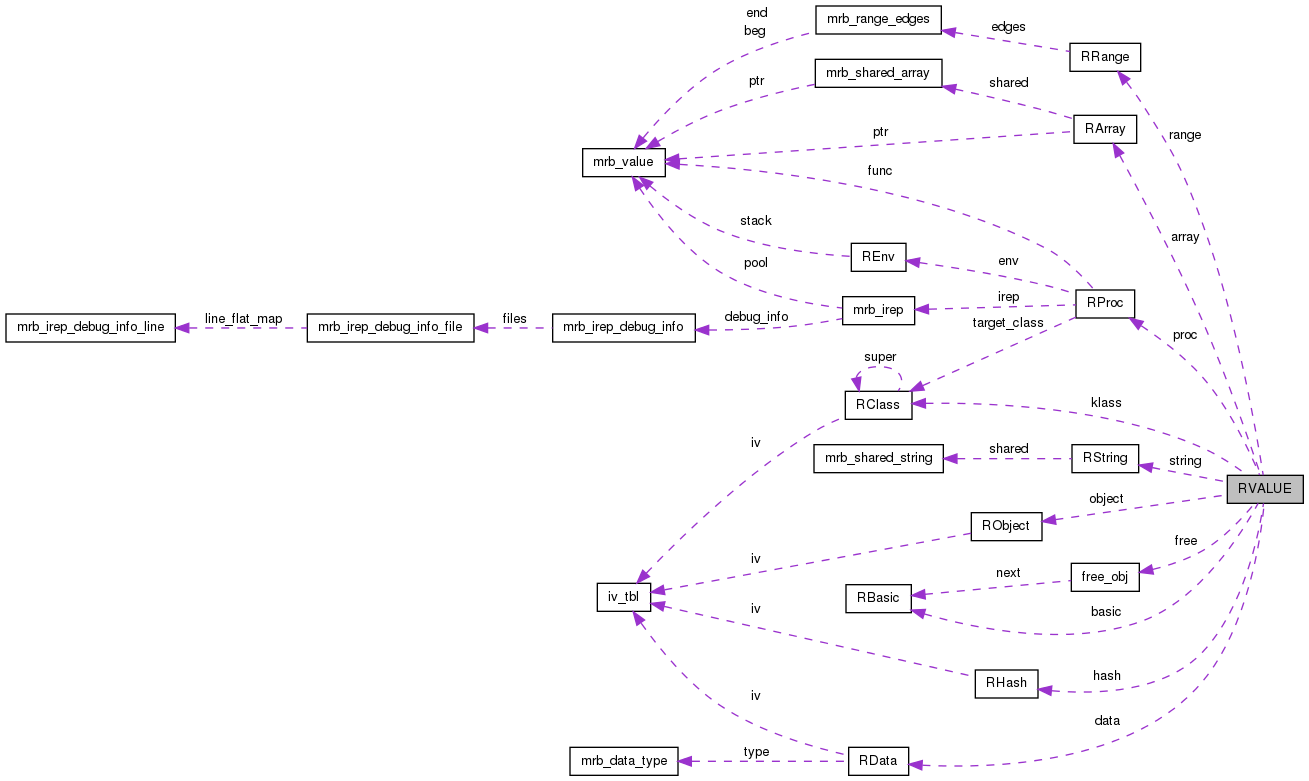
| union { | |
| struct free_obj free | |
| struct RBasic basic | |
| struct RObject object | |
| struct RClass klass | |
| struct RString string | |
| struct RArray array | |
| struct RHash hash | |
| struct RRange range | |
| struct RData data | |
| struct RProc proc | |
| } | as |
| union { ... } as |
1.8.1.2