|
Groonga 3.0.9 Source Code Document
|


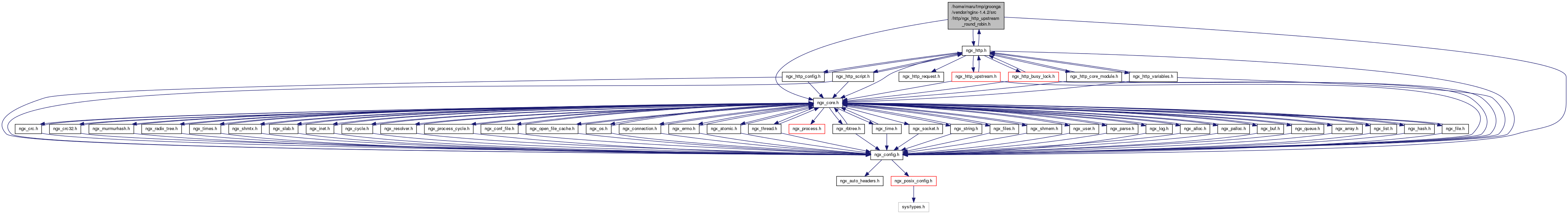
Go to the source code of this file.
Data Structures | |
| struct | ngx_http_upstream_rr_peer_t |
| struct | ngx_http_upstream_rr_peers_s |
| struct | ngx_http_upstream_rr_peer_data_t |
Typedefs | |
| typedef struct ngx_http_upstream_rr_peers_s | ngx_http_upstream_rr_peers_t |
Functions | |
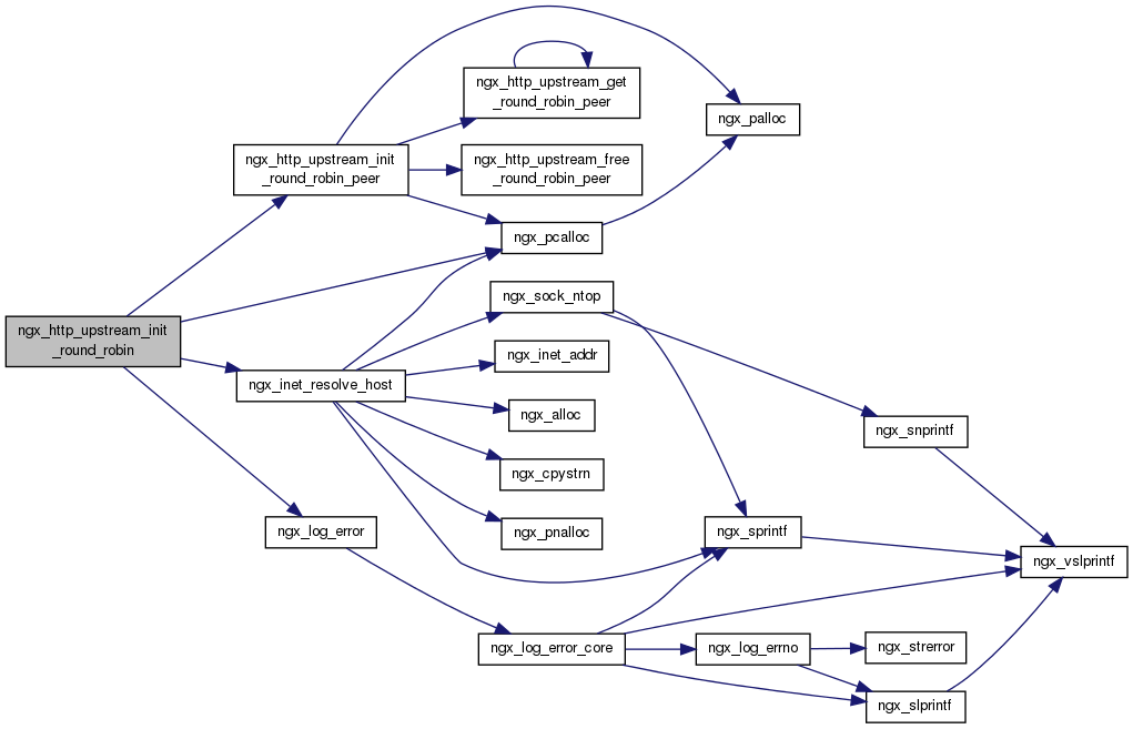
| ngx_int_t | ngx_http_upstream_init_round_robin (ngx_conf_t *cf, ngx_http_upstream_srv_conf_t *us) |
| ngx_int_t | ngx_http_upstream_init_round_robin_peer (ngx_http_request_t *r, ngx_http_upstream_srv_conf_t *us) |
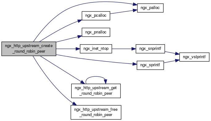
| ngx_int_t | ngx_http_upstream_create_round_robin_peer (ngx_http_request_t *r, ngx_http_upstream_resolved_t *ur) |
| ngx_int_t | ngx_http_upstream_get_round_robin_peer (ngx_peer_connection_t *pc, void *data) |
| void | ngx_http_upstream_free_round_robin_peer (ngx_peer_connection_t *pc, void *data, ngx_uint_t state) |
| typedef struct ngx_http_upstream_rr_peers_s ngx_http_upstream_rr_peers_t |
Definition at line 41 of file ngx_http_upstream_round_robin.h.
| ngx_int_t ngx_http_upstream_create_round_robin_peer | ( | ngx_http_request_t * | r, |
| ngx_http_upstream_resolved_t * | ur | ||
| ) |
Definition at line 264 of file ngx_http_upstream_round_robin.c.

| void ngx_http_upstream_free_round_robin_peer | ( | ngx_peer_connection_t * | pc, |
| void * | data, | ||
| ngx_uint_t | state | ||
| ) |
Definition at line 536 of file ngx_http_upstream_round_robin.c.

| ngx_int_t ngx_http_upstream_get_round_robin_peer | ( | ngx_peer_connection_t * | pc, |
| void * | data | ||
| ) |
Definition at line 370 of file ngx_http_upstream_round_robin.c.


| ngx_int_t ngx_http_upstream_init_round_robin | ( | ngx_conf_t * | cf, |
| ngx_http_upstream_srv_conf_t * | us | ||
| ) |
Definition at line 27 of file ngx_http_upstream_round_robin.c.

| ngx_int_t ngx_http_upstream_init_round_robin_peer | ( | ngx_http_request_t * | r, |
| ngx_http_upstream_srv_conf_t * | us | ||
| ) |
Definition at line 210 of file ngx_http_upstream_round_robin.c.


1.8.1.2