|
Groonga 3.0.9 Source Code Document
|

Go to the source code of this file.
Functions | |
| void | ngx_http_init_connection (ngx_connection_t *c) |
| ngx_http_request_t * | ngx_http_create_request (ngx_connection_t *c) |
| ngx_int_t | ngx_http_process_request_uri (ngx_http_request_t *r) |
| ngx_int_t | ngx_http_process_request_header (ngx_http_request_t *r) |
| void | ngx_http_process_request (ngx_http_request_t *r) |
| void | ngx_http_run_posted_requests (ngx_connection_t *c) |
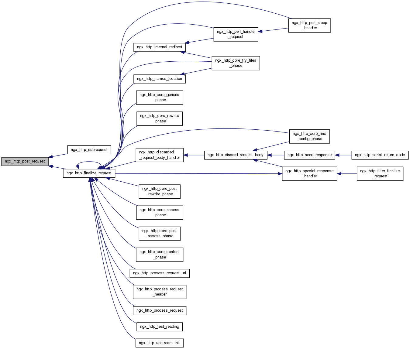
| ngx_int_t | ngx_http_post_request (ngx_http_request_t *r, ngx_http_posted_request_t *pr) |
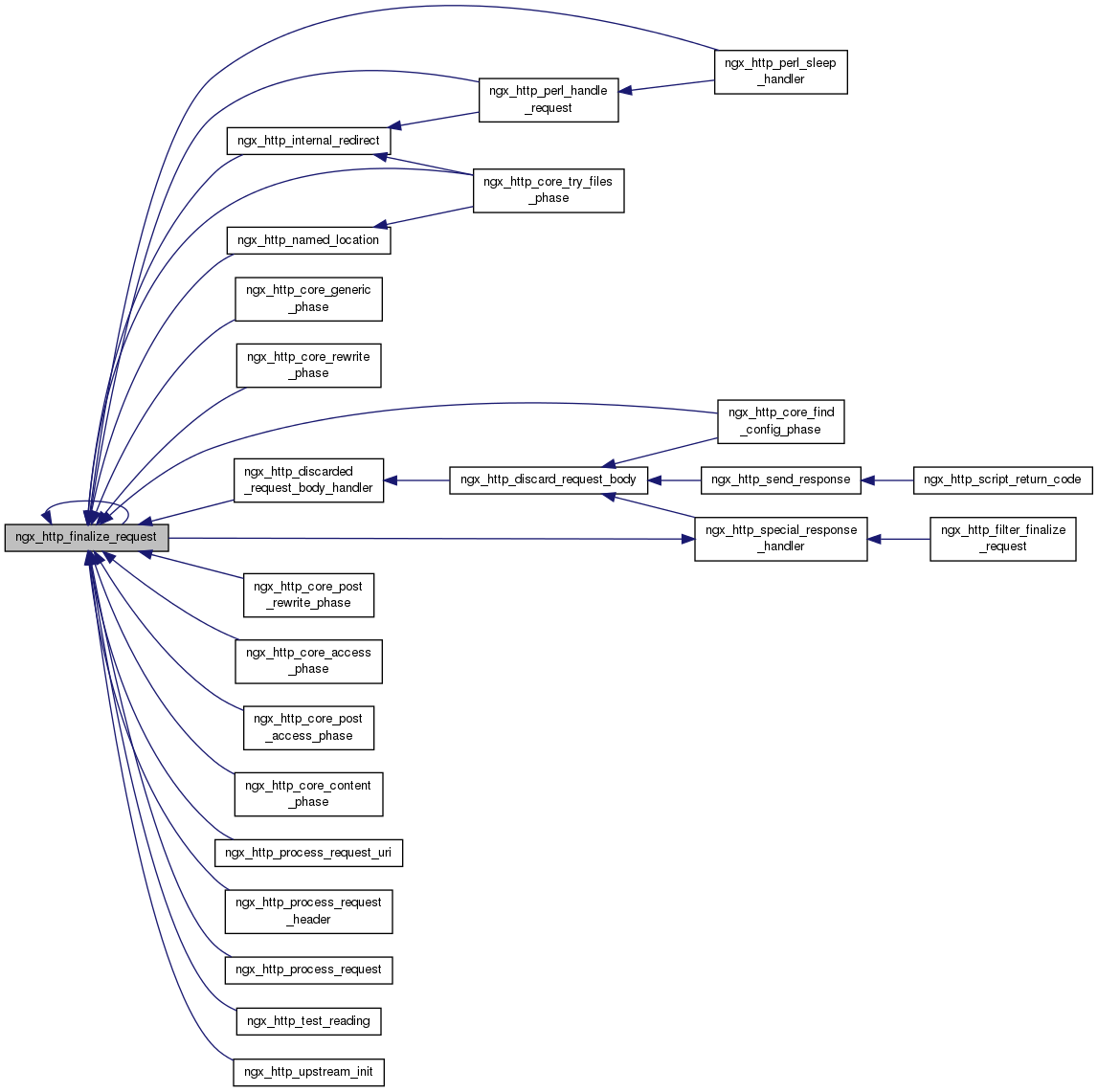
| void | ngx_http_finalize_request (ngx_http_request_t *r, ngx_int_t rc) |
| void | ngx_http_block_reading (ngx_http_request_t *r) |
| void | ngx_http_test_reading (ngx_http_request_t *r) |
| void | ngx_http_empty_handler (ngx_event_t *wev) |
| void | ngx_http_request_empty_handler (ngx_http_request_t *r) |
| ngx_int_t | ngx_http_send_special (ngx_http_request_t *r, ngx_uint_t flags) |
| void | ngx_http_free_request (ngx_http_request_t *r, ngx_int_t rc) |
| void | ngx_http_close_connection (ngx_connection_t *c) |
Variables | |
| ngx_http_header_t | ngx_http_headers_in [] |
| void ngx_http_block_reading | ( | ngx_http_request_t * | r | ) |
| void ngx_http_close_connection | ( | ngx_connection_t * | c | ) |
Definition at line 3428 of file ngx_http_request.c.


| ngx_http_request_t* ngx_http_create_request | ( | ngx_connection_t * | c | ) |
| void ngx_http_empty_handler | ( | ngx_event_t * | wev | ) |
| void ngx_http_finalize_request | ( | ngx_http_request_t * | r, |
| ngx_int_t | rc | ||
| ) |
Definition at line 2199 of file ngx_http_request.c.


| void ngx_http_free_request | ( | ngx_http_request_t * | r, |
| ngx_int_t | rc | ||
| ) |
Definition at line 3327 of file ngx_http_request.c.


| void ngx_http_init_connection | ( | ngx_connection_t * | c | ) |
| ngx_int_t ngx_http_post_request | ( | ngx_http_request_t * | r, |
| ngx_http_posted_request_t * | pr | ||
| ) |
Definition at line 2176 of file ngx_http_request.c.


| void ngx_http_process_request | ( | ngx_http_request_t * | r | ) |
| ngx_int_t ngx_http_process_request_header | ( | ngx_http_request_t * | r | ) |
| ngx_int_t ngx_http_process_request_uri | ( | ngx_http_request_t * | r | ) |
| void ngx_http_request_empty_handler | ( | ngx_http_request_t * | r | ) |
| void ngx_http_run_posted_requests | ( | ngx_connection_t * | c | ) |
| ngx_int_t ngx_http_send_special | ( | ngx_http_request_t * | r, |
| ngx_uint_t | flags | ||
| ) |
Definition at line 3224 of file ngx_http_request.c.


| void ngx_http_test_reading | ( | ngx_http_request_t * | r | ) |
| ngx_http_header_t ngx_http_headers_in[] |
Definition at line 80 of file ngx_http_request.c.
1.8.1.2